新浪财经

车路云一体化政策利好频频!受益上市公司梳理

财富动力网

关注

①北京、内蒙古、深圳、福州等地车路云一体化布局最新进展等利好消息不断。根据券商研报梳理受益上市公司名单(附股)。

②截至发稿,据不完全统计,15家A股上市公司本周在互动平台回复车路云相关情况(附表)。

财联社讯  车路云一体化政策利好频频,财联社记者6月5日从多位知情人士处获悉,车路云一体化首批试点城市名单有望于6月底公布 。此前几日,北京、内蒙古、深圳、福州等地密集释放了车路云一体化布局的最新进展。

此外,工信部网站显示,按照《关于开展智能网联汽车准入和上路通行试点工作的通知》安排,四部门确定了9个进入试点的联合体 ,包括比亚迪、一汽、长安、广汽、蔚来 等车企。

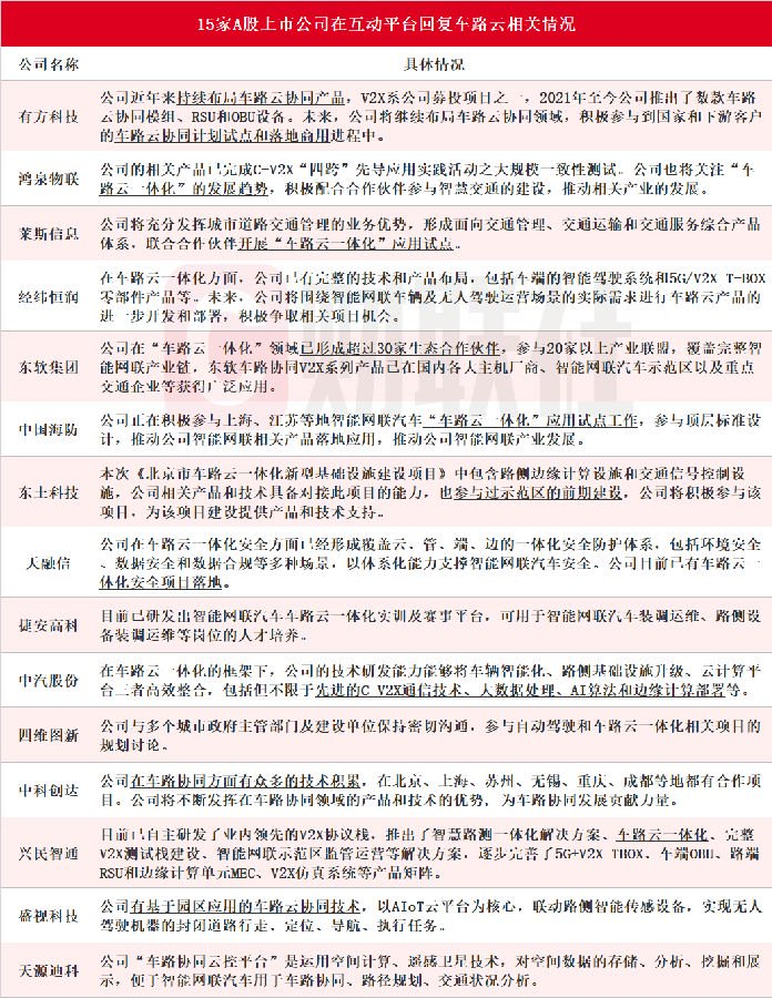
截至发稿,据财联社不完全统计,本周包括有方科技、鸿泉物联、莱斯信息、经纬恒润、东软集团、中国海防、东土科技、天融信、捷安高科、中汽股份、四维图新、中科创达、兴民智通、盛视科技和天源迪科 在内的15家A股上市公司在互动平台回复车路云相关业务,具体情况如下图:

二级市场方面,打造了完整车、路、云产品体系的金溢科技周三收盘2连板 ,已拥有较为成熟V2X车载终端产品的鸿泉物联 和在车联网领域主要产品是车联网远程信息管理系统的万通智控周三20CM涨停

据介绍,车路云协同是指通过车辆及其他交通参与者、路侧基础设施、云控平台、相关支撑平台、通信网等组成的一个复杂大系统。这个系统能够实现车辆与车辆、车辆与路侧、车辆与云端的信息交互和协同,从而提高整个交通系统的感知、决策和执行能力。

车路云协同的产业链涵盖了从基础设施建设到上层应用服务的多个环节 。具体看,基础层 包括芯片、摄像头、雷达、云计算、高精地图、软件系统等设备与终端的研发和生产;平台层 涉及云控平台、数据处理中心、运营服务等平台的建设和运营;应用层 包括智能交通管理系统、自动驾驶技术、车联网解决方案等应用功能的开发和实施。

根据赛迪前瞻产业研究院报告《数据驱动时代“车路云一体化”加速自动驾驶商业化进程》,2022年中国智能网联车市场规模近6000亿元,2030年有望突破5万亿元,“车路云一体化”相关市场规模超14万亿元 。华福证券分析师钱劲宇6月4日研报指出,据《车路云一体化智能网联汽车产业产值增量预测》报告预测,在中性预期情景下,预计2025/2030年我国车路云一体化智能网联汽车产业总产值增量分别为7295亿元/25825亿元,年均复合增长率为28.8%

钱劲宇在研报中建议关注:四维图新、干方科技、金溢科技、万集科技、高新兴、深城交 等相关个股,具体情况如下:

民生证券分析师吕伟、金郁欣6月5日研报指出,随着智能网联汽车准入和上路通行试点和“车路云一体化“试点不断扩大、行业标准不断清晰化、法律法规不断完善,以及渗透率的提升,会带来整体的投资性机会 ,包括路车、路、云、网、图、安全等各环节企业的机会,建议关注:四维图新、中科创达、千方科技、万集科技、德赛西威、光庭信息、经纬恒润、均胜电子、岩山科技

西部证券分析师郑宏达6月3日研报指出,“车路云”协同发展趋势,对路侧边缘计算基础设施的性能、存储、可靠性、软硬协同等方面提出了更高要求,拥有智慧交通综合解决方案能力的厂商有望受益。建议关注万集科技、金溢科技、千方科技 等交通信息化厂商。

来源:财联社

加载中...