售价不足20万!宝马扛不住了?
21世纪经济报道
宝马,急了!
官方报价35.39万元的宝马纯电轿车i3,现裸车价最低的已到17万元,提车开回家的价格已经压缩至20万元区间以内。这样的降价幅度,一时间引发市场热议。
财经网视频截图
截图来源:懂车帝
事实上不仅是宝马的新能源车型在降价,多款豪华车的价格也集体“被打下来”了。
奥迪、奔驰、凯迪拉克等一众合资豪华品牌的新能源都在给出所谓“史无前例的优惠政策”。除此之外,这些品牌的燃油车也在悄悄打折。不少网友甚至称,“再不努力只能开BBA了”。
20万以内买宝马!
销售:这价格以前都不敢说
“i3 35L大概17万多,以前这价格都不敢说,现在确实是挺合适的,价格到店还能谈。” 6月以来,宝马i3、i5纯电车型大幅降价消息频繁登上热搜。
据宝马官网,标价分别为35.39万元、43.99万元的宝马i3、宝马i5目前基础款裸车价格仅需要大概17万元和30万元,价格大“跳水”,i3价格接近“腰斩”。
官网截图
网友:卷成这样了?
据中国证券报,记者咨询北京某宝马4S店了解到,目前店内确实在对电动车进行促销。宝马i3 35L售价为17万元多,折扣力度较大;i5车型的优惠也达到了14万左右,标配版优惠后价格不到30万元。
宝马中国:经销商降价是市场行为
据上海证券报,宝马中国有关人士解释称,目前整个行业都很艰难,车企和经销商需要同舟共济。具体到各款车型,宝马有指导价,但是经销商销售是市场行为,也有各自的成交价。
据21世纪经济报道记者了解,今年第一季度,宝马在欧洲、北美均取得了销量增长,但其全球最大单一销售市场中国出现了销量下滑。
一季度宝马在中国共销售宝马及MINI品牌新车18.75万辆,同比下滑3.8%。
来源:宝马集团一季度财报
多款豪华车、日系车品牌集体大降价!
据第三方平台报价数据,多款传统豪华汽车品牌不仅降价,而且幅度相当之大。如奔驰EQS最大降幅50%,据官方指导价最高降66.9万;揽胜极光PHEV最高降幅48%,降价20万……
降价信息基于本地经销商报价,实际情况以到店为准 图源:懂车帝
包括奥迪Q7、Q5L、A7L、Q6等多款车型,日产轩逸、逍客等多款车型,也打出了不同的降价组合拳。
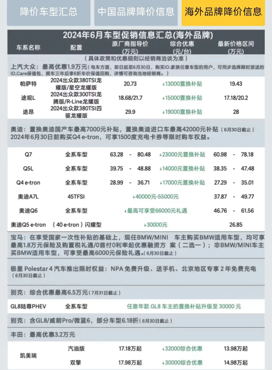
2024年6月更多海外品牌降价信息汇总→
图源:懂车帝
据21世纪经济报道记者观察,就2023年在华销量来看,BBA“老豪门”的地位依旧坚固,继续以宝马、奔驰、奥迪的排名位列第一阵营,并且一扫2022年下滑颓势,在华实现同比增长,电动化方面呈加速反攻态势;二线豪华阵营中,凯迪拉克、雷克萨斯艰难守位,但已步入下滑趋势。
2023年BBA(宝马、奔驰、奥迪)在华销量排行榜 21世纪经济报道记者巩兆恩整理
多个车企品牌集体大降价背后,发生了什么?
李书福:车市无穷“内卷”结果就是偷工减料
当前汽车行业“价格战”愈演愈烈,车市“内卷”究竟是好是坏?“卷”到最终的结果究竟是企业共赢还是两败俱伤?
吉利控股集团董事长李书福,日前在公开场合表示,中国汽车工业当前“内卷”程度全球第一,“价格战一浪高于一浪,举世无双”,这种现象既是好事也是坏事。如果市场化水平高,法律健全,执法严格,透明公平竞争这就是好事;反之,就是坏事。
“任何产业的健康发展,都必须表现在投入产出比方面实现较好的经济效益,无穷无尽的‘内卷’,简单粗暴的‘价格战’,其结果就是偷工减料、造假售假、不合规的无序竞争。”李书福强调,对于汽车工业而言,依法健康竞争十分重要,只有依法健康竞争,才能实现可持续高质量发展,中国已经取得的电动汽车成果才能得到巩固,并受人尊重。
华为常务董事、终端BG董事长、智能汽车解决方案BU董事长余承东公开表示,“全世界‘Number One’的卷王应该是比亚迪,因为比亚迪有超低的成本。我们不善于卷价格,更擅长卷价值,卷智能化、卷豪华舒适、卷安全、卷高质量,卷卓越的用户体验。”
比亚迪董事长兼总裁王传福则表示,比亚迪不会过度营销。除了把十几万元的车型做好,还要上攻高端。“我们不可能过度营销,也不可能通过巨大流量来谋求一时的发展。真正创造高端品牌还是靠产品力,产品力的核心要靠技术创新。”
王传福称,比亚迪根据中国市场来设置产品布局,中国平均的汽车消费客单价在16万元左右,因此公司在这一细分市场布局了多款车型,新能源汽车替代燃油车的大势不可挡,先把15万元到16万元之间的车型做好。
在车市价格战激烈的当下,你考虑买车了吗?欢迎来评论区说说。
来源:21世纪经济报道(作者:宋豆豆 左茂轩 巩兆恩 编辑:张明艳)、中国证券报、上海证券报、公开资料