新浪财经

4家A股公司成功“摘帽”!15万股民嗨了

市场资讯 2024.06.07 00:08

来源:中国基金报

6月6日,证监会上市公司监管司司长郭瑞明就近期上市公司股票被实施ST、退市情况答记者问。他表示,ST制度的目的是向投资者充分提示上市公司相关风险,满足一定条件后可以申请撤销。其中,ST为“其他风险警示”,不会直接退市。

6日晚间,多家公司宣布撤销风险警示。截至发稿,已有四家上市公司宣布了这一重大利好。

据基金君统计上述成功“摘帽”的4家上市公司的股东共计15万多户,其中,ST国安的股东数最多,有11万多户。不少股民在股吧里庆祝自己股票“重生”。

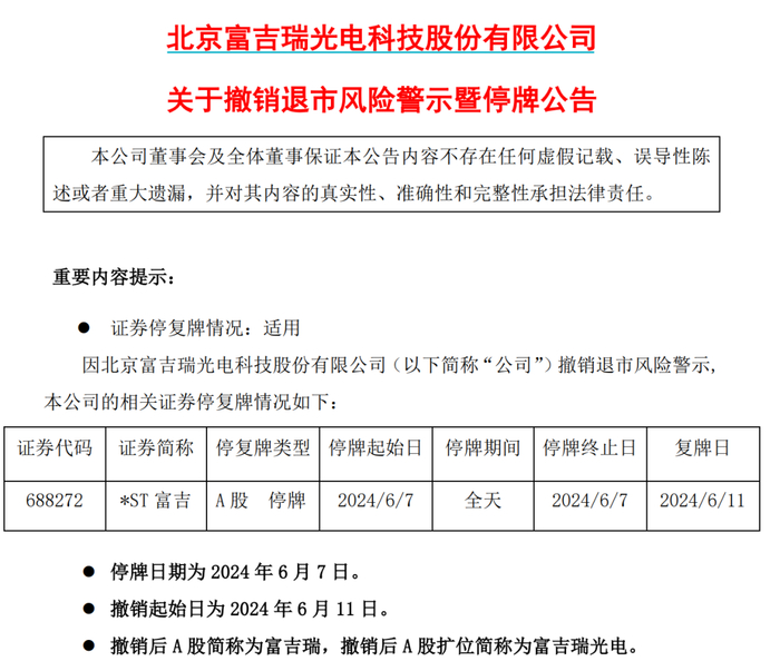
*ST富吉“脱星摘帽”

6月6日晚间,*ST富吉公告,公司因2023年度营业收入达2.1亿元,归属于母公司所有者的净利润为9631.87万元,符合撤销退市风险警示条件。

公司股票将于2024年6月7日停牌1天,6月11日起复牌并撤销退市风险警示。撤销后A股简称变更为富吉瑞,证券代码688272保持不变。

公开信息显示,*ST富吉于2023年4月26日披露了《关于公司实施退市风险警示暨停牌公告》,公司因2022年经审计的扣除非经常性损益前后的净利润孰低者为负值,且扣除与主营业务无关的业务收入和不具备商业实质的收入后的营业收入低于1亿元,于2023年4月27日起被实施退市风险警示(*ST)。若公司出现《上海证券交易所科创板股票上市规则》第12.4.9条第一款规定的任一情形,公司股票可能被终止上市。

今年1月30日,*ST富吉也披露了2023年年度业绩预亏的公告。公告显示,*ST富吉预计2023年度实现营业收入约2亿元到2.1亿元,扣除与主营业务无关的业务收入和不具备商业实质的收入后的营业收入为1.86亿元到1.96亿元,净利润为-9000万元到-9900万元,扣除非经常性损益后的净利润为-9100万元到-1亿元,净资产为4.5亿元到5.3亿元。

*ST富吉表示,本期营业收入较上年同期增长较多,主要系“十四五”规划期间的军品采购计划在2023年实现批量交付导致军品销售额增加,同时国内外经济形势好转,民品市场需求增加,公司大力拓展民品客户,开拓外贸市场促使民品销售额有所增加。2023年度归属于母公司所有者的净利润和扣除非经常性损益后的净利润亏损,主要系市场竞争激烈,毛利率有所下降,同时随着业务的拓展以及募投项目的持续实施,管理和研发费用增长所致。

同时,*ST富吉称,若公司2023年度经审计的扣除非经常性损益之前或者之后的净利润为正值或营业收入(扣除与主营业务无关的业务收入和不具备商业实质的收入)高于1亿元,且不存在其他需要实行退市风险警示的情形,公司将在董事会审议通过并披露《2023年年度报告》后及时向上交所申请撤销对公司股票实施退市风险警示。

自去年实施退市风险警示以来,*ST富吉的股东数大幅减少,截至一季度末,仅剩2461户股东。

6月6日尾盘,*ST富吉股价快速拉升,跌幅从此前跌超8%缩减到2%左右。

*ST慧辰撤销退市风险警示

*ST慧辰公告,公司股票将于2024年6月7日停牌一天,并于6月11日复牌同时撤销退市风险警示。撤销后,A股简称将由“*ST慧辰”变更为“慧辰股份”,股票代码“688500”保持不变。

公开信息显示,因普华永道中天会计师事务所(特殊普通合伙)作为公司2022年度财务报告审计机构,对公司2022年度出具了无法表示意见的财务报表审计报告,根据《上海证券交易所科创板股票上市规则》第12.4.2条第一款第(三)项“最近一个会计年度的财务会计报告被出具无法表示意见或者否定意见的审计报告”的规定,公司股票于2023年5月5日起被实施退市风险警示。

今年4月,大华会计师事务所(特殊普通合伙)对公司出具了标准无保留的《北京慧辰资道资讯股份有限公司2023年度审计报告》及《2022年度审计报告无法表示意见涉及事项影响已消除的专项说明审核报告》,根据《上海证券交易所科创板股票上市规则》第12.4.10条规定,公司《2022年度审计报告》无法表示意见涉及事项的影响已消除,且不存在其他需要实施退市风险警示的情形。

截至5月10日,*ST慧辰的股东数已经大幅减少至2840户股东。

中信国安又回来了

ST国安公告,股票交易将于6月7日停牌一天,并于6月11日开市起撤销其他风险警示,股票简称由“ST国安”变更为“中信国安”。

2019年至2021年经审计的扣除非经常性损益前归属于上市公司股东净利润均为负值,且立信会计师事务所(特殊普通合伙)(以下简称“立信”)为中信国安2021年度出具了带有解释性说明段的无保留意见审计报告。报告显示,公司持续经营能力存在不确定性,因此触及《深圳证券交易所股票上市规则》第9.8.1条第(七)款规定的情形,公司股票于2022年5月6日被深圳证券交易所实施其他风险警示。

今年,立信对公司2023年财务会计报告出具了标准无保留意见的《2023年审计报告》,同时出具了《关于中信国安信息产业股份有限公司上年度导致非标准审计意见事项消除情况的专项说明》,对截至2023年12月31日,公司持续经营能力是否存在不确定性进行了审核,结论为导致对公司持续经营能力产生重大疑虑的事项或情况不存在重大不确定性,导致2022年非标意见的事项已消除。

截至4月30日,中信国安的股东户数为11.67万户。

实达集团

下周见

ST实达公告,公司股票将于6月7日开市起停牌1天,于6月11日开市起复牌并撤销其他风险警示。撤销其他风险警示后,公司股票转出风险警示板交易,公司股票交易的日涨跌幅限制由5%变更为10%。

去年,ST实达曾公告称,2022年6月15日起,公司股票撤销退市风险警示,但因公司持续经营能力明显存在重大不确定性等投资者难以判断公司前景,导致投资者权益可能受到损害的其他情形,公司仍存在触发“其他风险警示”的适用情形,公司股票仍被实施“其他风险警示”。

关于本次申请撤销其他风险警示的情况,ST实达公告显示,根据华兴会计师事务所(特殊普通合伙)出具的公司2023年审计报告意见类型为标准无保留意见,公司持续经营能力不确定性已消除,也不触及《上海证券交易所股票上市规则(2024年4月修订)》第9.8.1条规定的其他风险警示的情形,公司符合申请撤销股票其他风险警示的条件。公司第十届董事会第二十一次会议审议通过了《关于申请撤销公司股票其他风险警示的议案》,并已向上海证券交易所提交了撤销其他风险警示的申请。

截至一季度末,ST实达的股东仍有3.16万户。

加载中...