新浪财经

究竟|低浓度阿托品滴眼液是不是防治近视“神药”?谁将领跑百亿市场

澎湃新闻

关注
日k线图

日k线图

6月6日是全国爱眼日。

在众多眼科疾病中,近视最牵动人心。2020年国家全面开展的近视专项调查结果显示,中国儿童青少年总体近视率为52.7%,其中6岁儿童为14.3%,小学生为35.6%,初中生为71.1%,高中生为80.5%。

近些年,不少药企瞄准近视防治的需求,其中有“近视神药”之称的低浓度阿托品滴眼液成为眼科市场关注的焦点。今年3月,兴齐眼药(300573)自主研发的0.01%硫酸阿托品滴眼液正式获批上市,用于延缓球镜度数为-1.00D至-4.00D(散光≤1.50D、屈光参差≤1.50D)的6至12岁儿童的近视进展,是目前国内唯一获批用于延缓儿童近视进展的低浓度阿托品滴眼液。

由于近视人数大,低浓度阿托品滴眼液被业内认为有望成为下一个大明星单品。除了兴齐眼药,国内还有恒瑞医药(600276)、兆科眼科(6622.HK)、欧康维视生物(1477.HK)、欧普康视(300595)等上市公司布局有0.01%硫酸阿托品滴眼液在研产品。也有眼科专业人士提醒,0.01%硫酸阿托品滴眼液并非“神药”,不能盲目使用。

谁能再接低浓度阿托品滴眼液的“蓝海富贵”?

阿托品原本用于散瞳验光药物,临床应用常用1%硫酸阿托品用于检查眼底前以及验光配镜屈光度检查前的散瞳。近些年,有研究发现,低浓度硫酸阿托品滴眼液可以“老药新用”,通过松弛睫状肌等多种机制,达到缓解近视的作用。

在兴齐眼药获得正式批准之前,国内的山东省眼科医院、兴齐眼药、爱尔眼科、何氏眼科等机构或企业也拥有低浓度硫酸阿托品滴眼液,不过作为院内制剂在使用,比如爱尔眼科在5月的投资者关系活动上提到,公司本身拥有0.05%浓度阿托品院内制剂,同时也提供0.01%浓度阿托品产品。

随着相关产品的正式获批,低浓度硫酸阿托品滴眼液的商业化前景也颇受期待。国盛证券研报预计,若兴齐眼药低浓度阿托品滴眼液2024年顺利获批上市,参考后来者的审批进度,公司有望获得近2年的产品独占期,为公司业绩带来较大弹性。基于2024年顺利获批的情况,假设该产品上市首年渗透率快速提升,预计兴齐眼药低浓度硫酸阿托品滴眼液2024年收入有望达到约15亿,在渗透率逐步提升的情况下,在2030年收入有望达到约68亿元。

西南证券研报预计,到2026年阿托品市场规模约在52.9亿至203.9亿元之间。面对这一百亿蓝海市场,国内已经有多家药企布局。

紧随兴齐眼药之后的是兆科眼科。2023年财报显示,该公司的低浓度阿托品NVK002已向国家药监局提交新药申请文件。由于中国相关监管机构颁布相关注册分类的新政策及法规,公司正在等待相关受理及注册指引的细则。2023年6月,兆科眼科合作伙伴还宣布,NVK002的新药申请获得美国FDA受理。

另一家港股上市公司欧康维视生物的OT-101也是一款0.01%硫酸阿托品滴眼液。2023年财报显示,2023年6月,该药已完成678名患者的全球三期随机、双盲、安慰剂对照、平行组、多中心临床试验入组,预计今年将继续推进三期临床试验。

A股上市公司方面,恒瑞医药的阿托品HR19034滴眼液也处于三期临床试验阶段,但2023年财报并未披露该药的详细或最新信息。欧普康视在2023年财报中提到,控股子公司欧普视方的低浓度硫酸阿托品滴眼液(0.01%和 0.02%浓度)启动三期临床试验。该公司在6月5日回答投资者提问时还表示,三期试验完成可申报NDA,四期临床是新药上市后的进一步研究。

齐鲁制药并非上市公司,其硫酸阿托品滴眼液也于2022年8月获得临床默示许可,用于延缓儿童近视发展。

近视目前无法治愈,莫迷信“近视神药”

早在2022年6月,市场曾传出“互联网医院将限制开具院内制剂阿托品”。同年7月,兴齐眼药全资子公司沈阳兴齐眼科医院也通知,即日起,互联网医院暂停处方院内制剂0.01%硫酸阿托品滴眼液,患者如果有需要可至兴齐眼科医院实体医院处方。

如今,正式获批的低浓度阿托品滴眼液也正在通过网售渠道实现商业化。据阿里健康5月28日消息,兴齐眼药0.01%硫酸阿托品滴眼液正式在阿里健康大药房首发上线。

由于“近视神药”的标签,部分家长选择自主购买药物给孩子使用,这并不科学。2021年10月,国家卫健委《儿童青少年近视防控适宜技术指南》提醒,近视儿童青少年,在使用低浓度阿托品或者佩戴角膜塑形镜(OK镜)减缓近视进展时,建议到正规医疗机构,在医生指导下,按照医嘱进行。

爱尔眼科在投资者活动上曾提到,低浓度阿托品的作用值得肯定,但不能神化,必须在医生指导下使用,同时需要随访观测。兴齐眼药在回答投资者提问时也强调,公司产品0.01%硫酸阿托品滴眼液不含抑菌剂,开启后多次使用有造成感染的风险,请按说明书使用,不建议分多次使用。

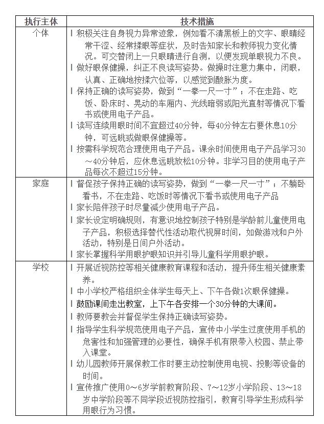
据四川大学华西医院今年3月发布的一篇科普文章介绍,一旦近视,目前全世界都是终身无法治愈的。低浓度阿托品滴眼液只能算矫正和控制近视的方法而已。必须强调的是,让孩子平时多多注意用眼习惯,多增加户外活动、坚持做到阅读做作业时一尺一拳一寸,近距离用眼20分钟后,抬头远眺20英尺(6米)外至少20秒。

加载中...