新浪财经

22连跌停,超27万股东“踩雷”!这家公司锁定面值退市!4月曾声称无ST风险,投资者发声......

每日经济新闻

关注

每经编辑 杜宇

4日,ST爱康(002610.SZ,股价0.58元,市值25.98亿元)录得2023年年报及2024年一季报披露后的连续第22个跌停,这也是公司股价跌破1元/股后的第11个跌停板。

截至4日收盘,ST爱康报0.58元/股,跌幅4.92%,市值25.98亿元。

照此计算,未来9个交易日,即便ST爱康股价连续涨停,公司股价也仅能回到0.9元/股,面值退市已成定局。

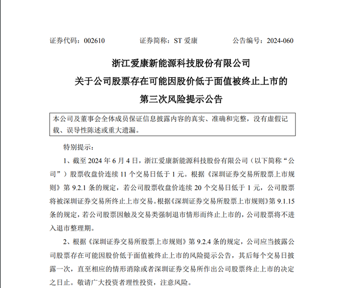
4日晚间,ST爱康再度公告提示了面值退市风险。

值得注意的是,ST爱康还收到了浙江证监局出具的警示函。

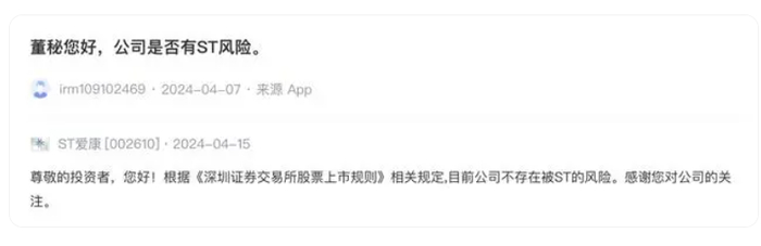
警示函提到:ST爱康在深交所互动易回答投资者关于“公司是否有ST风险”提问时,直接回复“目前公司不存在被ST的风险”,未充分向投资者披露公司生产经营风险和内部控制风险,相关回复不准确、不完整。

(4月15日,ST爱康在深交所互动易回答投资者关于“公司是否有ST风险”提问时,直接回复“目前公司不存在被ST的风险”)

警示函称,ST爱康上述行为违反了《上市公司信息披露管理办法》(证监会令第182号)第三条规定。公司董事长邹承慧(代行董事会秘书职责)、董事兼高级副总裁田野违反了《上市公司信息披露管理办法》(证监会令第182号)第四条、第五十一条规定,对上述行为承担主要责任。根据《上市公司信息披露管理办法》(证监会令第182号)第五十二条规定,浙江证监局决定对公司及相关责任人分别采取出具警示函的监督管理措施,并记入证券期货市场诚信档案。公司及相关责任人应严格遵守有关法律、行政法规,提高规范运作意识,确保信息披露真实、准确、完整。请公司及相关责任人在收到本决定书之日起10个工作日内向浙江证监局提交书面报告。浙江证监局将根据现场检查情况采取进一步监管举措。

深交所也向ST爱康下发关注函,将对公司及相关当事人启动纪律处分程序。根据深交所的关注函,将就同一事由对公司及邹承慧、田野启动纪律处分程序。

值得注意的是,截至5月20日,ST爱康股东总数仍高达27.68万户。流通股人均持股数为1.62万股。

事实上,公司早在今年1月30日即发布了业绩亏损预告,2023年公司预计实现归属于上市公司股东的净利润为亏损7.4亿元-3.7亿元。4月29日晚,公司披露财报,2023年录得亏损8.26亿元,超出此前业绩预告下限。在2021年和2022年,公司亏损额分别为4.06亿元和8.34亿元。

2023年年报披露后,爱康科技被实施其他风险警示,证券简称也变更为ST爱康。

被实施风险警示主要是由于ST爱康触及深交所两方面规定:一是公司最近三个会计年度扣除非经常性损益前后净利润孰低者均为负值,且最近一年审计报告显示公司持续经营能力存在不确定性;

二是公司最近一年被出具无法表示意见或者否定意见的内部控制审计报告或者鉴证报告。具体来看,ST爱康2021年、2022年、2023年度经审计的净利润分别为-4.06亿元、-8.33亿元、-8.26亿元,扣非净利润分别为-5.4亿元、-6.95亿元、-7.44亿元,最近连续三个会计年度扣除非经常性损益前后净利润均为负值。基于此,年审会计师事务所对ST爱康2023年度财务报告出具了保留意见与持续经营相关的重大不确定性说明段的审计报告,并对公司2023年度内部控制出具否定意见审计报告。

明知要连续三年净利润亏损,再触发其他条件就可能戴帽,但公司在回复投资者时依然坚称不存在ST风险,是否存在误导之嫌?

多位读者用户留言评论表示,应向相关责任方发起索赔,并建议尽快建立赔偿制度。

图片来源:视觉中国

信披不规范,还不是压垮骆驼的最后一根稻草。在此轮光伏技术迭代中,ST爱康因布局光伏新一代电池技术异质结电池组件,一度成为资本市场“宠儿”,颇有异质结细分龙头风范。Choice数据显示,其股价在2021年11月曾触及6.14元/股高点。

但异质结技术因成本限制,市场拓展被另一主流技术TOPCon挤压,未能如当初预期大范围推广,在终端市场“叫好不叫座”,未能对公司业绩形成支撑。

据证券时报,业内人士认为,ST爱康走到面值退市更关键的原因在于公司管理不善,而更大的风险在于巨额担保悬顶。

根据此前公告,截至4月30日,ST爱康及控股子公司经审议的累计对外担保额度为90.64亿元,实际发生的对外担保合同金额上限为65.66亿元,对外担保合同项下的融资余额为35.98亿元,实际发生的对外担保合同金额中对合并报表范围内的子公司的担保金额上限为50.63亿元,其他对外担保金额上限为15.03亿元。

以上累计实际发生的对外担保合同金额上限占公司最近一期经审计净资产的比例约为323.29%,累计对外担保合同项下融资余额占最近一期经审计净资产的比例为177.15%。

彼时,ST爱康称,除公司已经披露过的担保平移、代偿事宜外,公司没有新增涉及诉讼的担保及因担保被判决应承担的损失。

不过,就在一个月后,ST爱康于6月1日披露了一份关于公司对外担保贷款逾期风险提示的公告。公告显示,此前,ST爱康通过了相关决议,为国康新能源、苏州爱康金属、苏州爱康光电等公司的借款提供担保。但截至目前,公司多笔对外担保贷款出现了逾期。

ST爱康称,上述对外担保贷款逾期事项,如无妥善解决方案,可能会导致债权人提起诉讼,并要求公司承担连带担保责任,包括代为偿还债务等风险。

针对后期安排,ST爱康表示,公司在主债务人发生违约事件后,为尽可能将公司担保损失降到最低限度,将继续与有关各方保持沟通,并督促相关债务人通过加快回收应收账款、处置账面固定资产等方式全力筹措偿债资金,以尽快解决贷款逾期问题。

加载中...