新浪财经

当你还在价保618,刘强东决定保价365天!

每日经济新闻

关注

每经记者 王郁彪    每经编辑 刘雪梅    

这个618,京东依旧“死磕”低价。

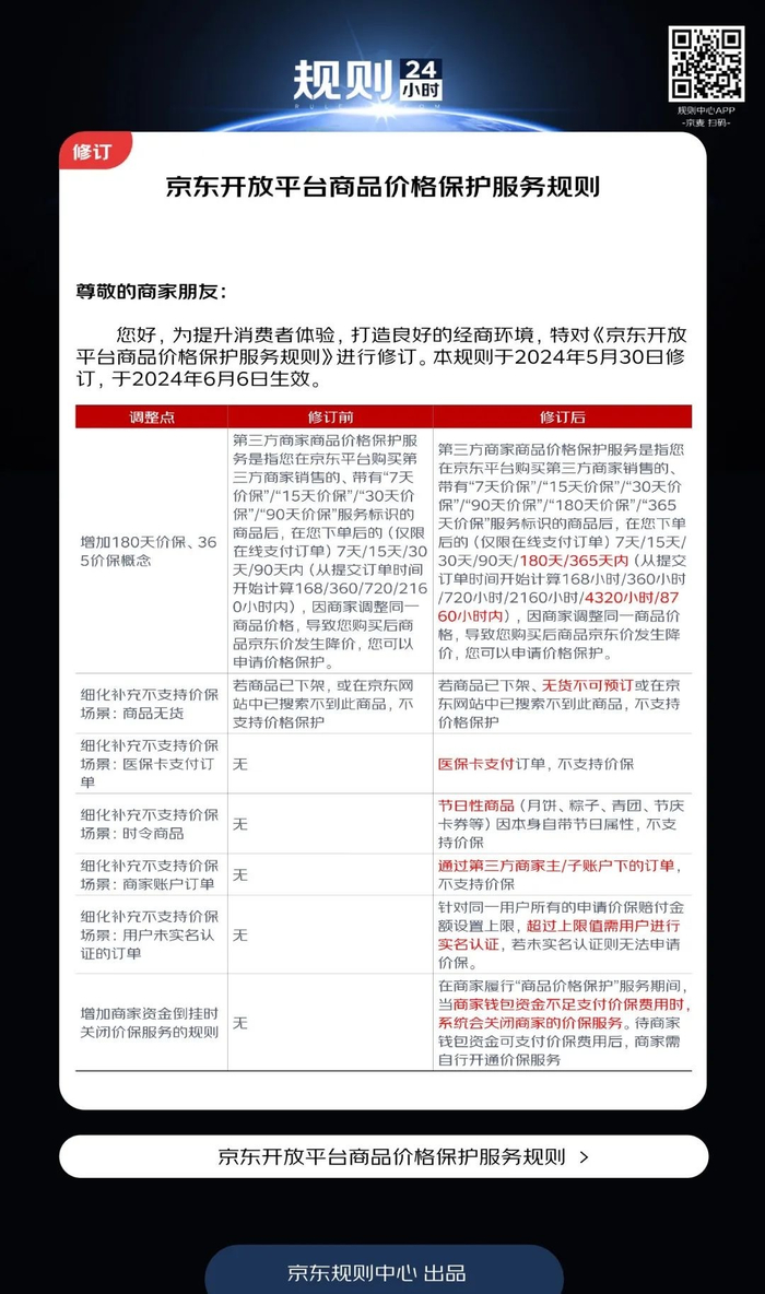
6月4日,《每日经济新闻》记者注意到,“京麦商家中心”发布最新规则,修订增加180天价保、365天价保,增加商家资金倒挂时关闭价保服务的规则,于6月6日生效。从时间来看,最新的价保规则将覆盖正在进行中的京东618。京东此前官宣,今年618有85%以上的商品享受“价保”。

“一键价保”是后置在消费链的价格保障措施,目前京东、淘宝等都设置了该功能。但从保价周期来看,目前平台保价时间多为7天、15天、30天和90天。新增的180天、365天价保规则,无疑是对价保周期的“超级延长”。

如今,直播间内动辄半年甚至全年“保价618、双11”的销售话术,每至大促,提前两三个月就开始“抢跑”。要适应这样的节奏,不被落下,京东做这样价保政策的调整实属意料之中。无独有偶,还有消息称,拼多多今年618上线了“自动跟价”系统。

低价策略的回归像是打开了潘多拉魔盒,大家都陷入“全网比价”这个困境中,把它当作解题的关窍。考验在于,全网低价焦虑下,平台究竟该如何平衡商家和用户两端的“需求”?这需要给出答案。

保价365天要来了?

所谓的价保,是指用户下单后,在一定期限内,如果商品出现降价,可以退还差价的功能。一方面,价格本身是波动的,加之现在渠道日趋多样,大促又越来越频繁,价格的波动较以往更大;另一方面,消费侧低价心智回归,价保成了头部平台的标配。

《每日经济新闻》记者从京东方面了解到,价保服务在2008年推出,在2013年率先上线家电频道,开启30天价保服务。“一键价保”功能则是2021年正式上线。去年618,京东曾宣布“一键价保”功能被点击了6.6亿次。

有类似功能的平台还有淘宝。淘宝在官方客服页面设置了价保中心,可以在里面对全部订单进行一键价保。其他平台,记者观察到,抖音电商平台会在部分拥有保价功能的商品的详情页中标注清楚,而在直播间,主播作出保价承诺的则需要联系商家客服进行保价。

价保俨然已经成为电商大促的标配,各家也会在价保商品池扩充、价保时间延长等上“开卷”。如今,京东在商家规则中新增180天、365天价保概念,又将价保功能“卷”到了新高度。

今年618,有消息称,拼多多上线了“自动跟价”系统,商家开启该功能后,拼多多可在商家设置范围内自动改价,维持平台间比价后的低价,且强调开启后在6月21日大促结束前暂不支持关闭功能,为618大促的低价护航。

过去,消费者在购物时会在平台间比价,但直播带货的火热,让“全网比价”“全网最低”开始成为一种深扎在消费者心中的“潜意识”。直播间内,无论是头部主播还是达人、店播,与“某猫”“某东”进行同期、同款价格比对,是吸引消费者下单的重要销售话术。

虽然在直播中极限词、比价引导等会接受平台审核、提醒甚至封号,但经记者观察,这样的现象一定程度上还是存在的。

谁最在意“全网最低价”?

除了低价,还是低价。如果说去年618,低价策略刚刚回归,各家在执行层还并未拼尽全力,今年618,大家都拿出了“全网低价”的架势,即使还只是年中的一场大促,“全年最低价”似乎已在“今晚”。

与去年618对比,今年618阶段性战报目前显示各家卖得似乎还不错。

京东的第一波战报显示,618开门红4小时,京东直播观看人数同比增长460%,京东采销直播订单量较2023年双11开门红4小时增长300%。

对于京东的直播和内容消费策略,上海财经大学电子商务研究所执行所长崔丽丽在接受《每日经济新闻》记者微信采访时表示,京东商城一定程度上是弱化种草逻辑的,侧重商品逻辑,主流客群的消费习惯、平台的调性,想改变还需要时间。

除了直播外,去年京东上线的百亿补贴频道,今年无论是商品池还是销售额都有阶段性提升。战报显示,近60万个全网低价的大牌好物,开门红1小时,专区订单数同比增长超50%。此外,京东9.9包邮频道也标明“近50万款全网低价好物”。

更早一点的天猫618战报显示,仅4小时,59个品牌销售额破亿元,376个单品成交破千万。“小红书618直播季”的开门红战报显示,618首日小红书电商直播订单数为去年同期的8.2倍,首日直播成交GMV(商品交易总额)为去年同期的6倍。

但在消费端,对传统电商大促的关注度还是在降低,消费也越来越理性,因单纯低价而冲动下单的人也成为少数。在这个过程中,对于刚需购买,比价就成了消费常态。价格,依然是消费者做决策的第一要素。

不过,在商家侧依旧需要做出相应的措施和规则平衡。“全网比价”“全网最低价”的背后,价格低出别的平台的部分该由谁买单?商家的利润是否会因此被压缩?平台如何保证参与大促的商家规模?如何平衡商家和用户两端的“需求”?这些都需要平台给出答案。

“全网低价”让全网焦虑。又一年618,即便各家想要玩法越来越简单,但背后需要付出的代价似乎也越来越多,平台间的竞争也变得更激烈、更复杂。

封面图片来源:每经记者 张建 摄

加载中...