新浪财经

【干货】2024年电力行业产业链全景梳理及区域热力地图

前瞻网

关注

转自:前瞻产业研究院

行业主要上市公司:大唐发电(601991.SH)、华电国际(600027.SH)、华能国际(600011.SH)、国电电力(600795.SH)、中国电力(02380.HK)、中广核电力(01816.HK)、皖能电力(000543.SZ)等

本文核心数据:电力行业产业链;电力行业产业全景图谱

电力行业产业链全景梳理

电力产业链的上游包括电力设备和电力设计环节;中游环节分为3个部分,依次为发电、输配电、售电;下游是电力的应用场景,包括工业用电、商业用电、居民用电。

目前,电力上游电力设备环节的代表性企业由中国西电、许继电气、东方电缆等,电力设计环节的代表性企业有中国电建集团、中国能源建设集团、电力工程顾问集团等;中游发电的代表性企业有华能国际、国家电投、国投电力、华润电力、中国大唐、国家能源集团、中国华电等,输配电主要由国家电网、南方电网、蒙西电网进行,售电环节的代表性企业包括国家电网、华能国际等。

电力行业产业链区域热力地图

总体来看,电力产业链企业多分布在北方地区,其中北京拥有较多的产业链上游和中游环节企业;南方地区的电力相关企业主要分布在广东、浙江等地区。

电力行业代表性企业业务布局对比

在区域布局方面,华能国际、国投电力、中国电力、华能水电布局较为广泛,涉及境内和境外市场;2023年营业收入、电力业务收入、发电量、总装机容量最大的均为华能国际,4项指标分别达到2543.97亿元、2461.56亿元、4746.77亿千瓦时、135655MW。

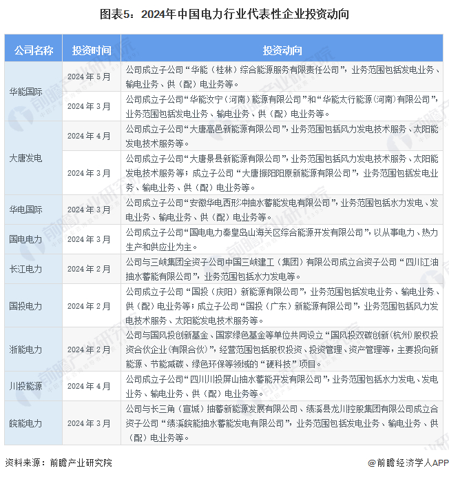
电力行业代表性企业最新投资布局

从2024年最新投资布局来看,电力行业代表性企业主要通过成立全资或合资子公司扩张区域的电力业务,部分企业还成立合资基金公司发展电力相关产业基金。

更多本行业研究分析详见前瞻产业研究院《中国电力行业市场前瞻与投资战略规划分析报告》。

同时前瞻产业研究院还提供产业大数据、产业研究报告、产业规划、园区规划、产业招商、产业图谱、智慧招商系统、行业地位证明、IPO咨询/募投可研、专精特新小巨人申报等解决方案。在招股说明书、公司年度报告等任何公开信息披露中引用本篇文章内容,需要获取前瞻产业研究院的正规授权。

更多深度行业分析尽在【前瞻经济学人APP】,还可以与500+经济学家/资深行业研究员交流互动。更多企业数据、企业资讯、企业发展情况尽在【企查猫APP】,性价比最高功能最全的企业查询平台。

加载中...