新浪财经

【最全】2024年中国碳化硅行业上市公司全方位对比(附业务布局、业绩对比、业务规划等)

前瞻网

关注

转自:前瞻产业研究院

行业主要上市公司:合盛硅业(603260);三安光电(600703);华润微(688396);天岳先进(688234);露笑科技(002617);东尼电子(603595);新洁能(605111);斯达半导(603290)等。

本文核心数据:碳化硅行业上市公司汇总;碳化硅行业上市公司基本信息;碳化硅行业上市公司碳化硅业务布局。

1、碳化硅行业产业链上市公司汇总

碳化硅行业在电子信息制造产业链中处于中上游环节,下游主要服务于新能源汽车、5G通信等行业,以满足产业需求。在碳化硅芯片制造环节,天岳先进是碳化硅行业的主要企业之一,围绕碳化硅衬底进行垂直深入的研究与生产。产业链各个环节具体上市公司包括:

碳化硅产业链上的上市企业遍布全国多个省份,其中主要集中在江苏省和浙江省。其中江苏省的碳化硅产业上市企业有华润微、新洁能、宏伟科技,浙江省的碳化硅上市企业有合盛硅业、露笑科技、东尼电子、斯达半导。

2、碳化硅行业上市公司业务布局对比

从碳化硅行业上市公司业务区域布局对比来看,当前大部分碳化硅企业主要布局境内市场,部分企业的境外销售占比较高,如天岳先进、东尼电子、斯达半导等。从各个企业碳化硅业务情况来看,多家企业从事碳化硅衬底的生产制造,摆阔天岳先进、东尼电子、露笑科技、新洁能等,华润微则从事碳化硅器件生产,斯达半导、宏微科技则主要是SiC MOSFET芯片的研制。

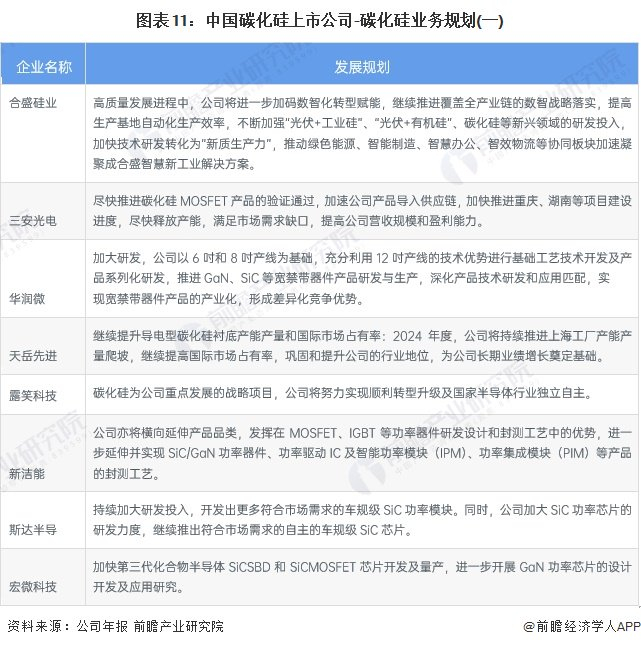
3、碳化硅行业上市公司业务规划对比

在各个碳化硅行业企业的业务规划中,作为硅片半导体的替代品,碳化硅产业仍处于技术发展的成长期,当前各家碳化硅上市企业对碳化硅产业的发展规划大同小异,大多数企业规划加大对碳化硅产业的技术研发、产品创新及生产线扩建等。

更多本行业研究分析详见前瞻产业研究院《中国碳化硅(SiC)行业发展前景预测与投资战略规划分析报告》。

同时前瞻产业研究院还提供产业大数据、产业研究报告、产业规划、园区规划、产业招商、产业图谱、智慧招商系统、行业地位证明、IPO咨询/募投可研、专精特新小巨人申报等解决方案。在招股说明书、公司年度报告等任何公开信息披露中引用本篇文章内容,需要获取前瞻产业研究院的正规授权。

更多深度行业分析尽在【前瞻经济学人APP】,还可以与500+经济学家/资深行业研究员交流互动。更多企业数据、企业资讯、企业发展情况尽在【企查猫APP】,性价比最高功能最全的企业查询平台。

加载中...