新浪财经

325万元!首批金融租赁公司华融金租被罚

中国证券报

关注
听新闻

325万元!这家首批金融租赁公司被罚

国家金融监督管理总局官网5月31日披露的行政处罚信息公开表显示,华融金融租赁股份有限公司(简称“华融金租”)收三张罚单,因多项违法违规事实合计被罚325万元,五名相关责任人被警告,一名相关责任人被禁止从事银行业工作5年。

华融金租被罚325万元

具体来看,因董事、监事薪酬决定未经股东大会审议且未实施回避,租赁资产风险分类不真实,以无法取得所有权的资产为租赁物开展融资租赁业务,租赁业务“三查”不到位,租后管理不尽职,华融金租被罚款175万元,时任华融金租总经理助理兼能源装备事业部部长孙平被警告。

因以不宜变现的公益性资产作为租赁物,华融金租被罚款50万元,时任华融金租代为履职总经理史杰文、时任华融金租受托履职总经理邵力刚被警告。

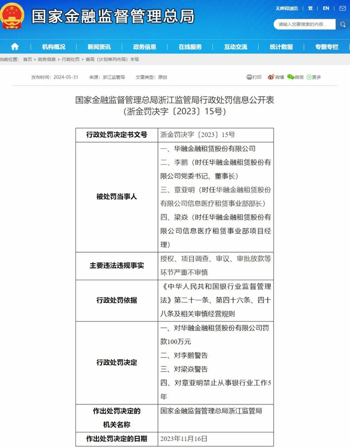
因授权、项目调查、审议、审批放款等环节严重不审慎,华融金租被罚款100万元,时任华融金租党委书记、董事长李鹏,时任华融金租信息医疗租赁事业部项目经理梁焱被警告,时任华融金租信息医疗租赁事业部部长章亚明被禁止从事银行业工作5年。

以罚单披露的日期来计算,这已经不是华融金租今年以来第一次领罚单。今年1月5日,国家金融监督管理总局披露的行政处罚信息公开表显示,华融金租宁波分公司因融资租赁业务合规管理不到位,租赁资产风险分类不准确,向客户转嫁租赁物评估费用等被罚款80万元。时任华融金租宁波分公司总经理宣强被警告。

公开信息显示,华融金租是中国首批金融租赁公司之一。公司前身为成立于1986年的浙江省租赁有限公司,2001年改制为浙江金融租赁股份有限公司,2006年由大型国有金融企业中国中信金融资产管理股份有限公司(简称“中信金融资产”)控股。截至2023年末,华融金租总资产为1176.42亿元,税前利润为1.32亿元。

就在几天前,中信金融资产持有的华融金租60%股权被转让,华融金租正式易主。5月28日晚间,中信金融资产公告称,公司以协议转让的方式向中信集团转让持有的华融金租已发行的60%股份,交易价格为119.98亿元。

出售事项完成后,中信金融资产将持有华融金租已发行股份数量的19.92%,华融金租将不再为中信金融资产的附属公司,其财务业绩将不会合并至中信金融资产的财务报表。

金租行业监管持续从严

据记者梳理,今年以来,已有多家金租公司被罚,部分公司的被处罚金额高达上百万元。

比如,5月11日,国家金融监督管理总局披露的行政处罚信息公开表显示,贵银金租因以所有权存在瑕疵的财产和不宜变现的公益性资产作为租赁物;新增构筑物作为租赁物不符合监管要求;租后管理不到位,融资租赁款被挪用等三项违法违规事实,被罚款90万元,三名相关责任人分别被罚款5万元。

今年3月28日,国家金融监督管理总局披露的行政处罚信息公开表显示,苏银金租因租赁物租前调查不尽职、租后管理不到位、以公益性资产作为租赁物等三项违法违规事实,被罚款120万元,两名相关责任人被警告并处罚款,另有一名相关责任人被禁止从事银行业工作终身。

近年来,金融租赁行业监管持续从严。近日,国家金融监督管理总局非银机构监管司党支部发表署名文章《严控风险 发挥特色功能 推动非银机构更好服务高质量发展》提出,推动金融租赁公司积极稳妥退出融资平台业务,严禁将不适格租赁物进行重组、续作。

审读:叶斯琦

编辑:亚文辉

责任编辑:石秀珍 SF183

加载中...