新浪财经

中邮·军工|深度报告|久立特材:不锈钢管龙头持续发力高端,开拓海外市场成长空间广阔

市场资讯 2024.05.31 08:45

转自:中邮证券研究所

久立特材创建于1987年,专业致力于工业用不锈钢及特种合金管材、棒材、线材、双金属复合管材、管配件等管道系列产品研发与生产。公司发展以产品高端化和市场全球化为方向。2006年,公司3500吨钢挤压机生产线投产,公司以此为契机,大力推进进口产品的国产化进程,坚定“长、特、优、高、精、尖”的产品特色。2009年,公司在深交所挂牌上市,同年,公司中大口径连续成型不锈钢焊接管生产线投产、不锈钢管/焊接管取得民用核安全设备制造许可证、年产1000吨钛精密焊接管项目投产、第一口镍合金油套管成功下井,公司发力高端产品取得重要进展。2023年,公司设立子公司“久立欧洲”,并通过久立欧洲成功收购德国EBK,进一步完善海外市场布局。

作为国内不锈钢管材龙头企业,公司业绩有望保持快速增长主要缘于三个方面:

1)产品高端化:突破技术壁垒产品迈向高端,高附加值产品收入占比持续提升。公司高度重视研发投入,改善生产工艺,优化产品结构,推进产品转型升级,攻破多项核心关键技术,填补国内多项不锈钢管领域空白,打破国外垄断格局,9个产品创下替代“第一”。从高端产品收入占比看,2020年,公司高端产品收入占比16%,2023年,公司高端产品收入约19亿元,占公司营业收入的比重约为22%。公司油气领域高端产品包括镍基耐蚀合金油井管、油气输送用大口径厚壁不锈钢焊接管等,电力设备领域高端产品包括核电蒸发器U形管等,高端产品市场需求景气上行。

2)市场全球化:公司与世界头部企业在全球市场同台竞技,通过产品出口和收购海外优质标的,加速提升全球市场份额。公司产品远销70余个国家和地区,境外业务是公司收入的重要组成。2023年,公司积极开拓境外中高端市场,境外收入29.45亿元,同比增长84%,收入占比提升至34%。2023年,公司收购德国EBK加速海外市场拓展。2023年9月,公司发布《关于全资孙公司签订管线钢管供应合同的公告》,EBK公司成功与阿布扎比国家石油公司签订总长度约92公里的管线钢管供应合同,含税总价约5.92亿欧元(约46亿元人民币)。

3)布局新业务:公司基于技术和产业规模优势,持续投入研发,拓宽产品线和业务领域,形成新业绩增长点。公司2023年年报重新划分产品品类,在之前“无缝管”、“焊接管”、“管件”和“其他”四类产品的基础上,新划分了“复合管”和“合金材料”产品,公司多年培育的复合管和合金材料业务迎来发展期。2023年,公司复合管和合金材料产品收入分别为3.31亿元和3.91亿元,分别同比增长368%和108%,复合管和合金材料等业务发展态势良好。

我们预计公司2024-2026年归母净利润16.14亿元、18.69亿元和20.83亿元,对应当前股价PE估值分别为15、13、12倍,维持“买入”评级。

深耕30余年,打造工业不锈钢管龙头企业

1.1 国内工业不锈钢管龙头,产品远销70余个国家地区

久立特材创建于1987年,位于浙江省湖州市,专业致力于工业用不锈钢及特种合金管材、棒材、线材、双金属复合管材、管配件等管道系列产品研发与生产。公司深耕不锈钢管领域30余年,持续投入研发、优化生产工艺,专注于生产“长、特、优、高、精、尖”工业用不锈钢管,即超长不锈钢管、特殊钢种不锈钢管、优质不锈钢管、高端不锈钢管、精品不锈钢管和替代进口的尖端不锈钢管等高附加值的不锈钢管产品、高品质不锈钢管件产品以及高品质特种合金新材料等。

公司发展以产品高端化和市场全球化为方向。2006年,公司3500吨钢挤压机生产线投产,公司以此为契机,大力推进进口产品的国产化进程,坚定“长、特、优、高、精、尖”的产品特色。2009年,公司在深交所挂牌上市,同年,公司中大口径连续成型不锈钢焊接管生产线投产、不锈钢管/焊接管取得民用核安全设备制造许可证、年产1000吨钛精密焊接管项目投产、第一口镍合金油套管成功下井,公司发力高端产品取得重要进展。2023年,公司设立子公司“久立欧洲公司”,并通过久立欧洲公司成功收购德国EBK,进一步完善海外市场布局。

公司致力于为油气(包括LNG)、化工及电力等能源装备行业提供高性能、耐蚀、耐压、耐温的材料,产品主要覆盖油气、化工和电力设备等领域,主要产品包括蒸汽发生器U形传热管、耐蚀合金油井管、精密管、超(超)临界锅炉用管、(超级)双相不锈钢管、仪器仪表管、双金属复合管等。

油气领域,公司是中石油、中石化、中海油等单位的主力供应商之一;化工领域,为中国化工集团、国家能源集团等单位提供材料支持;电力领域,公司和哈尔滨电气、上海电气、东方电气等单位保持长久、友好合作关系。此外,公司产品远销70余个国家和地区,是英荷壳牌(Shell)、埃克森美孚(ExxonMobil)、英国石油(BP)、道达尔能源(TotalEnergies)、沙特阿美(Aramco)和阿布扎比国家石油公司(ADNOC)等世界级知名企业的合格供应商,并与海外多家企业签订长期框架协议。

公司股权结构清晰,实控人为周志江先生。公司控股股东为久立集团股份有限公司,持有35.58%的股份。公司实控人为周志江先生,直接持有公司1.70%的股权,并通过久立集团间接持有公司股权。久立集团的股权由周志江先生以及由久立集团内部员工以员工持股计划的形式持有。

公司主要控股参股公司10余家,其中,久立穿孔、华特公司、合金公司、钛焊管公司、久立欧洲等子公司贡献重要的营收和利润。合金公司为2014年与永兴材料成立的合资公司,公司持股68.50%,主要从事高端领域用高温合金和特种不锈钢研发及生产,为公司提供高端、高质量原材料。2023年,公司完成子公司久立欧洲的股权收购,并通过久立欧洲收购全资孙公司德国EBK。德国EBK在冶金复合管领域拥有较强的实力,是德国百年企业。久立欧洲公司是公司加强技术实力、拓展海外市场的重要子公司。

1.2 公司以管材为主要产品,多项产品实现国产替代

公司主要产品为工业用不锈钢及特种合金的无缝管、焊接管、复合管以及管件、法兰、棒材及管道预制件等,以及耐蚀合金、高温合金、特种不锈钢等板材、棒材等。

1)无缝管:具有中空截面但周边没有接缝,是以不锈钢圆钢为原料,经热轧穿孔或热挤压加工制成毛管,再经冷轧或冷拔而制成,其生产技术难度较大,但产品附加值极高,主要应用于高腐蚀、高温高压、低温高压环境。

2)焊接管:具有中空截面但周边有焊接缝,是以不锈钢板材(平板或卷板)为原料,经机组和模具卷曲成型后,再将接缝处加以焊接而成,与无缝管相比,生产工艺相对简单,但生产效率高,品种规格较多,同规格的制管成本较低,同时因为卷板长度较长,可以任意截取长度,主要应用于常温常压环境。

3)复合管:具有衬管耐蚀功能和碳钢基管耐压功能,相比于镍基合金管更具有成本优势,广泛应用于高温、高压、高腐蚀环境(硫化氢、氯离子)的油气输送管线中。

4)管件:将管子连接成管路的零部件的统称,管路系统中起连接、控制、变向、分流、密封、支撑等作用。

5)合金材料:业务由子公司合金公司承担,合金公司拥有真空感应炉、真空自耗炉、电渣炉、35MN快锻机等设备,主要生产高端领域用耐蚀合金、高温合金和特种不锈钢。

公司多项产品实现国产替代,填补国内空白。公司高度重视研发投入,改善生产工艺,优化产品结构,推进产品转型升级,攻破多项核心关键技术,填补国内多项不锈钢管领域空白,打破国外垄断,9个产品创下替代“第一”,包括:低温乙烯大口径焊接管、国产化电站用U型小口径焊接管、天然气净化处理用双相不锈钢无缝管、火力发电用超超临界高压锅炉无缝管、镍基合金油井管、液化天然气(LNG)用不锈钢焊接管、超长、重大口径油气输送直缝焊接管、核电蒸发器用800合金U型传热管、国际热核聚变(ITER)项目装置用PF/TF导管。

目前,公司营收主要来自无缝管和焊接管,复合管和合金材料收入增长显著。2023年,公司无缝管产品收入40.22亿元,占公司营收的47%;焊接管产品收入22.89亿元,占公司营收的27%,两类产品收入合计占公司营收的74%。2023年,公司复合管产品收入3.31亿元,同比增长368%;合金材料收入3.91亿元,同比增长108%,公司复合管和合金材料产品市场开拓成效显著。

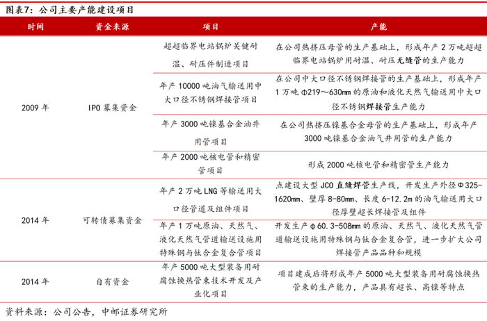
1.3 持续投入产能建设,产品销量匹配增长

通过技术改造、产线建设以及资产收购等途径,公司已成为国内规模较大的工业不锈钢管制造企业。随着公司IPO募投项目建设、2014年度和2017年度两次可转债募投项目建设、公司自筹资金产能提升项目建设以及合金公司、久立欧洲公司的资产收购,公司已成为国内规模较大的工业不锈钢管制造企业。

工业用不锈钢管业务被国家工信部认定为中国制造业单项冠军,公司产能持续提升。2009年,公司IPO申报时,拥有不锈钢管产能4万吨。随着公司IPO募投项目建设以及技术改造和产品结构调整,2013年公司具备年产7.5万吨工业用不锈钢管的生产能力,其中无缝管产能4.25万吨/年,焊接管产能3.25万吨/年。截至2014年,公司具备年产10万吨工业用不锈钢管的生产能力,其中无缝管产能4.35万吨/年,焊接管产能5.25万吨/年。2019年-2022年,公司不锈钢管产能分别为11万吨、12万吨、13.5万吨和15万吨,产能持续提升。截至2023年,公司具备年产20万吨工业用成品管材(含不锈钢管、复合管和部分特殊碳钢管)、1.5万吨管件和2.6万吨合金材料的生产能力。根据中国特钢企业协会不锈钢分会统计,公司市场占有率多年位居国内同行业第一位,行业龙头地位和规模优势明显。

公司产品销量匹配产能增长。随着产品开发和市场拓展,公司销量持续提升。2023年,公司无缝管和焊接管合计销量12.64万吨。2024年,公司目标实现工业用成品钢管(含无缝管、焊接管、复合管、合金管及特殊管道)总销量约18.29万吨,较20023年销量目标增长34%,公司对2024年度业务增长预期良好。

1.4 收入保持较快增速,盈利能力稳步提升

产品拓宽和市场拓展显成效,公司收入保持快速增长。持续拓宽产品线和大力开拓新市场是公司收入实现快速增长的动力,2023年,公司年报重新划分产品类型包括无缝管、焊接管、复合管、管件、合金材料和其他共6类产品,相较2022年度的划分增加“复合管”和“合金材料”两类产品。公司培育的“复合管”和“合金材料”产品已为公司贡献一定营收,2023年复合管和合金材料收入分别占公司营收的3.86%和4.56%,增速分别为367.63%和108.49%,体现公司产品拓宽和市场拓展的成效。2023年,公司实现营业收入85.68亿元,同比增长31%;2024Q1,公司实现营业收入23.89亿元,同比增长42%。

分产品看,无缝管和焊接管为公司主要产品。无缝管和焊接管的合计销售收入常年占公司营业收入的80%左右。2023年,公司无缝管收入40.22亿元,占公司营收的46.94%,焊接管收入22.89亿元,占公司营收的26.72%。

分领域看,石油、化工、天然气领域收入占比较大。2023年,公司来自石油、化工、天然气领域的收入达48.96亿元,占公司营收的57.14%;来自电力设备制造领域的收入11.60亿元,占公司营收的13.54%;来自其他机械制造领域的收入13.51亿元,占公司营收的15.77%;来自其他不可分行业的收入11.61亿元,占公司营收的13.55%。

近几年公司销售毛利率稳步提升。2023年,公司销售毛利率26.18%,同比提高0.90pcts;2024Q1,公司销售毛利率27.00%,同比提高3.33pcts。分产品看,2019-2022年无缝管毛利率基本稳定,2023年无缝管毛利率28.36%,同比降低3.64pcts,或由于产品结构的影响;2021年,焊接管毛利率20.61%,同比降低9.85pcts,主要由于部分产品出口退税取消对公司境外业务造成短期冲击,且在手订单及新接订单利润空间均受到一定程度的挤压。2022年和2023年,公司焊接管毛利率稳步回升,2023年焊接管毛利率24.84%,同比提高2.04pcts。

公司费用率稳步降低。2018-2023年,公司四费费率降低3.88pcts。2023年,公司管理费用率4.29%,较2018年降低1.76pcts;财务费用率-0.49%,较2018年降低1.42pcts;销售费用率4.25%,较2018年降低0.86pcts;公司研发费用率3.96%,较2018年提高0.15pcts。公司费用控制良好,同时保持较高的研发投入。2024Q1,公司四费费率9.99%,其中,财务费用率-1.28%。

公司销售毛利率稳步提升、费用率降低,利润保持较快增速。2022年,公司投资收益5.26亿元,同比增加3.90亿元,进一步增厚公司利润,公司净利率达19.85%,实现归母净利润12.88亿元,同比增长62%。2023年,公司实现归母净利润14.89亿元,同比增长16%,其中投资收益5.23亿元。剔除投资收益看,2023年,公司扣除联营企业投资收益后归母净利润9.97亿元,同比增长36%。2024Q1,公司实现归母净利润3.28亿元,同比增长41%,业绩保持快速增长。

产品升级助力公司持续发展,布局原料完善公司上下游协同

2.1 突破技术壁垒产品迈向高端,高附加值产品收入占比持续提升

公司高附加值、高技术含量产品收入占比不断提升。公司多年来持续投入研发,引进国内外先进装备,对不锈钢管的生产过程进行了系统化和全方位的技术攻关和技术改造,专注于生产“长、特、优、高、精、尖”工业用不锈钢管。2020年,公司高端产品收入占比16%,近几年,高端产品收入占比持续提升。2022年公司用于高端装备制造及新材料领域的高附加值、高技术含量的产品收入占公司总营收比例约为20%,同比提升1pcts;2023年,公司用于高端装备制造及新材料领域的高附加值、高技术含量的产品收入约为19亿元,占公司营业收入的比重约为22%。

从产品盈利能力看,公司无缝管吨毛利从2018年的1.24万元/吨,提升至2022年的1.93万元/吨,2023年,无缝管吨毛利小幅降低,为1.86万元/吨;焊接管2021年受出口退税政策等因素影响吨毛利下降至0.58万元/吨,2022年焊接管吨毛利0.77万元/吨,2023年焊接管吨毛利提升至0.87万元/吨。

2.2.1 油气用管:镍基管、复合管等带动公司油气产品走向高端

我国已成为世界油井管生产基地。1976年,我国生产出第一批低钢级API J55油套管,当年产量仅100吨左右。20世纪80-90年代,国内大型油田加速开发,但油井管绝大部分依靠进口。20世纪80年代开始,原冶金工业部牵头,相继在上海、天津、成都引进油井管生产线,成立宝钢无缝钢管厂、天津钢管厂、成都无缝钢管厂等,开展油井管国产化。经过20多年发展,中国成为世界油井管生产基地。但从2009年开始,由于产能无序扩张等原因,油井管市场产能过剩。2019-2021年,我国油井管需求量基本维持在330万吨左右,产能750万吨左右。

镍基合金油井管抗腐蚀性能优异,可满足高酸性油气田开发需求。镍基合金油井管主要应用于地质结构复杂、高温高压高腐蚀性的特大型海相天然气田等富含CO2、H2S、Cl-等强腐蚀环境的高酸性油气资源。因其服役条件恶劣、制造工序复杂、生产难度大、产品质量要求苛刻等,被誉为钢铁产品中技术含量最高的产品。

镍基合金管在国内外广受重视。国外,日本新日铁、美国Special Metals、阿根廷Tenaris、瑞典Sandvik先后建立了自己的镍基合金管生产体系。国内,久立特材与天津钢管等联合研发出具有自主知识产权的TDJ-G3镍基耐蚀合金油管,达到国际先进水平。至2013年,镍基合金油井管已具有高度规模化、系列化,实现100%国产化并出口,有力支撑我国乃至全球高酸性油气田开发。

复合管结合基管和衬管的性能优势,具有更高的经济性。复合材料,因其不同材料特性的综合配伍而产生的优异性能,以及突出的经济性,已经成为世界各个行业发展的趋势。双金属复合管,因为其耐蚀合金层功能与碳钢基层耐压功能的完美结合,以及相比较于不锈钢与镍合金纯金属管材的成本优势,现已广泛应用于高温、高压、高腐蚀环境(硫化氢、氯离子)的油气输送管线中。公司拥有机械复合、冶金复合两种工艺生产的复合管,满足不同工况条件的使用要求,为油气集输提供了全面、系统的整体管道解决方案。

2.1.2 核电用管:核电U形管全球主要供应商之一,业务涵盖三代核电、四代核电和核聚变领域

公司核电产品主要包括核1、2、3级及非核级的各类设备配管、传热管及管道管,是蒸发器U形管全球主要供应商之一。2013年2月,公司公告收到国家核安全局“关于批准浙江久立特材科技股份有限公司扩大民用核安全设备制造许可活动范围的通知”,批准公司《民用核安全机械设备制造许可证》增加许可活动范围,扩大范围主要涉及核安全一级镍基合金热交换器传热管的制造许可,标志着公司成为国内有资格进入核电站核岛主要核心设备“镍基合金U形传热管”领域的第二家企业。

蒸发器是核电核心设备,公司和宝银特种钢管有限公司完成U形管国产化。核电蒸发器是实现一、二回路热量交换的核心设备。核电蒸发器中,采用U形管将一、二回路循环水隔离,满足换热的同时屏蔽一回路中带辐射循环水进入二回路。2013年8月,国家核电技术公司在上海举行重大专项示范工程核电站蒸发器用690U型管国产化总结会议和样品评审会。宝钢旗下的宝银特种钢管有限公司和久立特材的690U型管样品通过评审,标志着我国第三代核电关键部件国产化取得重大突破。

除三代核电之外,公司业务布局四代核电和核聚变领域。公司为核聚变ITER项目提供PF导体铠甲(方圆管),公司研制的PF导管各项性能指标全部满足ITER技术规范,特别是4.2K低温下延伸大于32%,得到ITER高度认可,体现公司技术实力。

2.1.3 航空、半导体、医药等领域管材:持续开拓业务新方向

在航空发动机上,燃油系统、滑油系统和液压控制系统均需要大量的航空管材。根据公司公告,“年产1000吨航空航天材料及制品”项目于2021年12月完工,主要产品包括航空油路管、高温合金高强度管道、燃气回路管道等。公司有望借此打开国内外航发市场,航空高端产品成长空间广阔。

半导体领域,特种气体被广泛地使用在外延、化学气相沉积、刻蚀、扩散等各种不同的工艺流程中。特种气体的供应系统具有种类多、供应不可间断、泄漏后危险性强以及对洁净度要求高的特点。随着国内集成电路制造产业的快速发展,半导体的制造工艺技术越来越先进和复杂,其中需要的特种气体种类也越来越多,某些工厂甚至已经超过50种。医药领域,精密不锈钢管用于医疗器械以及家庭护理设备等,对于尺寸精度要求非常严格,医用不锈钢管尺寸规格通常0.25-0.3mm之间,壁厚0.08-0.2mm之间,公差0.01mm之内,并且要求内孔光滑,表面抛光,具有良好的柔软性、耐蚀性、耐高温、耐磨损、抗拉性、防水性并提供优良的电磁屏蔽性能。公司“工业自动化与智能制造项目和年产5500KM核电、半导体、医药、仪器仪表等领域用精密管材项目”将实现核电、半导体、医药、仪器仪表等领域用管3500KM年产能,海底脐带缆用管2000KM年产能,为公司高端产品向多领域拓展奠定基础。

2.2 材料成本为公司产品主要成本,上下游协同提升公司竞争力

公司产品成本中,原材料为最主要的成本。公司不锈钢产品的主要原材料为不锈钢圆钢、不锈钢卷板和不锈钢平板,是公司产品成本构成中最主要的组成部分。公司无缝管产品的成本中,材料成本占比70%以上,焊接管产品的成本中,材料成本占比90%左右。2023年,公司无缝管产品的成本中,材料成本占比78%;公司焊接管产品成本中,材料成本占比90%。

Ni/Cr/Mo等金属价格走势为不锈钢和特种合金价格走势的风向标,特别是生产耐强腐蚀、耐高(低)温、耐高压等高性能、高品质的不锈钢管和特种合金管材,需要含合金元素量较高的原材料。公司不锈钢产品主要为300系列铬镍不锈钢,包括304、304L、316L等,镍、铬等元素在成本中的占比较高。

公司参股永兴材料,成立子公司合金公司,保障原材料供应,提升公司竞争力:

1)永兴材料,公司持股7.15%。永兴材料主营业务为不锈钢棒材、线材及碳酸锂产品的研发、生产和销售,是公司重要的原材料供应商(2023年采购总额占比13.87%)。2023年,永兴材料营收121.89亿元,归母净利润34.07亿元。2023年,公司权益法核算的长期股权投资收益2.47亿元,增厚公司利润。

2)合金公司,公司持股68.50%。合金公司主要研发、生产和销售高品质特种合金新材料。2023年,合金公司实现收入10.85亿元,净利润166万元。2024Q1,合金公司实现营业收入3.45亿元,净利润4069万元,盈利能力显著改善。

高端产品市场需求景气上行,收购德国EBK加速海外市场拓展

3.1 不锈钢管下游需求分布广泛,公司收入主要来自石油、化工、天然气和电力等行业

国内年产不锈钢管约348万吨,约占全球产量的65%。2023年,中国不锈钢粗钢产量3668万吨,同比增加410万吨,同比增长12.59%,按不锈钢管占不锈钢粗钢产量的9.5%估算,2023年国内不锈钢管产量约348万吨。2024年1月8日,世界不锈钢协会发布2023年1-9月数据,全球不锈钢粗钢产量与上年同期相比增幅2.5%,达到4260万吨,由此推算,2023年世界不锈钢产量可达5680万吨,按不锈钢管占不锈钢粗钢产量的9.5%估算,2023年全球不锈钢管产量约540万吨,国内不锈钢管产量约占全球的65%。

不锈钢管主要应用于海洋工程、石油石化、轴承、核电、船舶等领域。根据《中国不锈钢管产业发展概述》,工业不锈钢管需求中海洋工程占比37%、石油石化行业占比32%、轴承行业占比12%、船舶行业占比6%、核电行业占比6%、火电行业占比5%、汽车行业占比2%。

国内进口不锈钢管以高附加值产品为主,高端产品国产替代仍有空间。2023年,我国不锈钢管出口84.9万吨,其中,焊接管出口54.95万吨,无缝管出口29.95万吨;不锈钢管进口5.01万吨,其中,焊接管进口0.69万吨,无缝管进口4.32万吨。从进出口产品均价看,无缝不锈钢管进口均价16403.97美元/吨,出口均价4914.3美元/吨,进口是出口价格的3倍以上。无缝不锈钢管和焊接不锈钢管进口价格及进出口价差有所扩大,说明进口产品以高品质产品为主,高端产品国产替代仍有空间。

国际市场经过近百年的发展,目前已形成以Alleima合瑞迈、日本制铁、MST、Butting、EEW等不锈钢管制造巨头为主的垄断竞争市场。

国内工业用不锈钢管市场经过几十年的发展,形成了国有企业、民营企业及外资企业并存的竞争格局:1)以公司和江苏武进不锈股份有限公司等后发民营企业为代表的工业用不锈钢管主流生产企业;2)以常熟华新特殊钢有限公司为代表的外资企业;3)以宝钢特钢有限公司和攀钢集团江油长城特殊钢有限公司等老牌国有企业为代表的不锈钢及不锈钢制品制造企业。

公司产品下游应用领域以石油、化工、天然气和电力设备等为主。公司工业用不锈钢管业务被国家工信部认定为中国制造业单项冠军。从产品应用领域看,公司不锈钢管下游需求以石油、化工、天然气和电力设备等为主,2023年,石油、化工、天然气领域收入占比57.14%;电力设备制造领域收入占比13.54%;其他机械制造和其他不可分行业收入占比29.32%。

3.2 全球油气需求稳步增长,国内油气管需求保持较快增速

公司油气产品广受国内外核心客户认可,收入保持较快增速。在油气领域,公司是中石油、中石化、中海油等主力供应商之一,是英荷壳牌(Shell)、埃克森美孚(ExxonMobil)、英国石油(BP)、道达尔能源(Total Energies)、沙特阿美(Aramco)和阿布扎比国家石油公司(ADNOC)等世界级知名企业的合格供应商。公司石油、化工、天然气领域收入保持较快增长,2023年实现收入48.96亿元,同比增长35%,毛利率29.92%,同比提高1.31pcts。

油气领域,公司核心产品包括镍基耐蚀合金油井管、油气输送用大口径厚壁不锈钢焊接管、复合管等,用于国内外重点项目。

1)高酸性气田提升镍基合金油井管需求,公司产品成功应用四川普光、元坝气田等。塔里木盆地和四川盆地是我国天然气的主要气源地,但这两大气源地具有埋藏深、温度和压力高、含H2S和CO2强腐蚀介质高的特点,对油井管要求非常高。21世纪初,中石化和中石油相继在四川东北地区发现普光、龙港、罗家寨等特大型整装海相气田,但这些气田普遍高含H2S、CO2、Cl-、单质S等强腐蚀介质,常规低合金钢、马氏体不锈钢、双相不锈钢难以满足井下服役要求,需要采用镍基合金油套管。

2)大口径厚壁管用于液化天然气(LNG)国内外市场。公司突破中大口径厚壁板材成型技术、厚壁焊接技术、解决了热处理变形的难关,产品用于壳牌、德希尼布和三星重工联合打造的世界首艘FLNG、沪东LNG船国产化、以及LNG接收站(唐山、深圳大鹏、福建、大连、江苏、宁波、广西、粤东、潮州、舟山、山东、上海、珠海、洛阳等)。

3)复合管结合基管和衬管的性能优势,具有更高的经济性。公司拥有机械复合、冶金复合两种工艺生产的复合管,满足不同工况条件的使用要求,为油气集输提供了全面、系统的整体管道解决方案。

全球油气需求将保持稳步增长。根据石油输出国组织(OPEC)的《世界石油展望2045(2022年版)》,全球石油和天然气的需求在2021-2045年间增速约0.5%和1.0%。至2045年,全球石油需求将达到1.01亿桶油当量,全球天然气需求将达到0.85亿桶油当量。全球油气行业发展将带动对于油气钻采集输设备的需求,公司核心油气产品有望迎来较好的发展机遇。

国内油气管需求有望取得较快增速。根据国家发改委、能源局《中长期油气管网规划》,2020至2025年,我国油气管道总里程年均复合增速将达7.27%,油气管总里程在2025年将达24万千米。公司作为油气管龙头将持续受益需求快速增长。

3.3 公司电力设备制造收入保持较快增速,核电行业景气延续

近几年,公司电力设备制造业务收入快速增长。在电力领域,公司和哈尔滨电气、上海电气、东方电气等单位保持长久、友好的合作关系。2023年,公司电力设备制造领域产品收入11.60亿元,同比增长28%;毛利率28.21%,同比提高1.35pcts。

核电行业景气延续,2019年以来国内核准核电机组35台,三代核电核准加速,设备国产化率提升。2019年以来,我国陆续核准18个核电项目,合计35台核电机组。2019年,福建漳州和广东太平岭核电项目核准开工,标志着三年“零核准”后国内新建核电已重启,而自主三代核电“华龙一号”也进入了批量化建设阶段。2022年,全国核准核电项目机组达10台,创历史新高;2023年,全国核准核电机组数量10台。国产化率方面,二代核电的福清1/2号机组设备国产化率75%左右,“华龙一号”示范项目福清5号机组国产化率达85%,批量化建设后的目标是设备国产化率不低于95%。

四代核电发展加速。1)高温气冷堆示范工程成功并网,国家“十四五”规划提出推动60万千瓦级商用高温气冷堆示范。我国高温气冷堆示范工程于2021年底并网,霞浦快堆示范工程1号机组计划2023年并网,四代核电实现中国引领。高温气冷堆具有宽用性特征,除发电外,在供汽、制氢、石化领域具有广泛应用前景。例如,江苏徐圩核能供热厂项目为连云港石化产业基地供应工业蒸汽,一期工程建设2台“华龙一号”压水堆机组及1组高温气冷堆机组及其配套辅助设施;2022年,东华能源与中核集团签署《战略合作协议》,双方将共同推进高温气冷堆项目,未来五年内预计投资超千亿元,共同打造零碳产业园。2)钠冷快堆是我国核能发展三步走战略重要环节,与压水堆匹配发展构成闭式燃料循环体系。2017年12月,中国首个快堆示范工程土建在福建省霞浦县开工。霞浦示范快堆工程采用单机容量60万千瓦的快中子反应堆。霞浦示范快堆的建成对我国掌握快中子增值堆技术、形成闭式核燃料循环体系,实现我国核能发展战略具有重要意义。

核电建设投入持续加大,带动设备需求提速。随着近几年核电项目陆续开工,在建机组数量和装机容量增长,核电投资保持快速增长。2019年至2022年,中国核电建设投资完成额分别为335亿元、378亿元、538亿元和677亿元。2023年,中国新开工核电机组5台,核电工程建设投资完成额949亿元,创近5年最高水平。公司核电产品涵盖核1、2、3级及非核级的各类设备配管、传热管及管道管,是蒸发器U形管全球主要供应商之一,有望充分受益于核电设备需求的提速。

3.4 收购德国EBK加速海外市场拓展,公司境外收入快速增长

立足国内、放眼全球,境外市场是公司业务的重要组成。公司不断拓展国际市场,产品远销70余个国家和地区,是英荷壳牌、埃克森美孚、英国石油、道达尔、沙特阿美、阿曼石油开发公司、陶氏化学、巴斯夫、拜耳、阿尔斯通等世界级知名企业的合格供应商,并与多家企业签订长期框架协议。

收购德国EBK加速海外市场拓展。2023年4月,公司收购久立欧洲公司,并于5月对其增资1300万欧元。2023年5月,久立欧洲公司购买原德国EBK公司的全部资产和负债包,原EBK员工同时转入。EBK公司是德国百年企业,主要从事冶金复合管的研发、生产和销售。2023年9月,公司发布《关于全资孙公司签订管线钢管供应合同的公告》,EBK公司成功与阿布扎比国家石油公司签订总长度约92公里的管线钢管供应合同,含税总价约5.92亿欧元(约46亿元人民币),加速公司海外市场拓展。

2023年,公司境外收入占比提升至34%。2018年和2019年,公司境外收入占比20%左右。2020年,公司积极开拓境外中高端市场,焊接管境外项目实现销售,全年境外产品销售收入折人民币18.30亿元,境外收入占比达37%。2021年,由于部分产品出口退税取消对公司境外业务在短期内造成冲击,且在手订单及新接订单利润空间均受到一定程度的挤压,公司境外业务收入同比下降34%,收入占比降至20%。2022年,随着公司积极开拓境外中高端市场,境外收入同比增长32%,收入占比25%。2023年,公司积极开拓境外中高端市场,新设立的境外子公司久立欧洲产生销售收入,境外收入同比增长84%,收入占比提升至34%。

盈利预测与估值

基于公司过往财报,结合行业发展趋势、公司发展趋势,我们对公司营收、利润进行拆分预测。公司主要产品大类分为无缝管、焊接管、复合管及管件、法兰等,按公司历史财报划分为“无缝管”、“焊接管”、“复合管”、“管件”、“合金材料”和“其他”共6类产品。

无缝管:2023年,无缝管收入40.22亿元,同比增长25%。公司产品持续高端化,镍基合金油井管、核电蒸发器U形管等高端产品需求景气上行。随着公司高端产品销量持续增加,公司无缝管产品毛利率有望提升。

焊接管:受益于国际市场开拓,预计公司焊接管产品销售收入稳步增长。2023年,焊接管收入22.89亿元,同比增长11%。

复合管:2023年,公司子公司久立欧洲收购德国EBK,德国EBK是德国百年企业,主要从事冶金复合管的研发、生产和销售。2023年,德国EBK与阿布扎比国家石油公司签订管线钢管供应合同,总计5.92亿欧元(约合人民币46亿元),加速公司海外市场拓展。预计公司2024年和2025年复合管收入将受益于海外复合管订单交付,迎来高速增长。

管件:管件为连接管路的零部件,与公司无缝管、焊接管、复合管等管材业务相匹配,有望稳步增长,预计毛利率相对稳定。

合金材料:随着公司合金材料产能提升,规模效应开始显现。2024Q1,合金公司实现营业收入3.45亿元,净利润4069万元,盈利能力显著改善。我们预计,随着公司合金材料产品下游市场开拓和规模效应的显现,合金材料产品收入保持较快增速,毛利率有望提升。

我们预计公司2024-2026年归母净利润16.14亿元、18.69亿元和20.83亿元,对应当前股价PE估值分别为15、13、12倍,维持“买入”评级。

出口退税等政策变动风险;汇率波动风险;行业需求及海外市场拓展不及预期风险;原材料价格波动及产品竞争激烈售价降低风险等。

证券研究报告《中邮证券-久立特材(002318):不锈钢管龙头持续发力高端,开拓海外市场成长空间广阔》

对外发布时间:2024年5月30日

报告发布机构:中邮证券有限责任公司

分析师:鲍学博  SAC编号:S1340523020002

分析师:马强  SAC编号:S1340523080002

法律声明:

本订阅号所载内容所指的证券或金融工具的价格、价值及收入可涨可跌,以往的表现不应作为日后表现的显示及担保。本订阅号所载内容并非投资决策服务,仅供订阅人参考之用,不是也不应被视为出售、购买或认购证券或其它金融工具的要约或要约邀请。订阅人不应单纯依靠本订阅号所载内容而取代自身的独立判断,应根据自身能力自主审慎决策,并自行承担投资风险。本订阅号所载内容不表明其对产品或者服务的风险和收益做出实质性判断或者保证,中邮证券不对使用本订阅号所载内容产生的任何直接或间接损失或与此有关的其他损失承担任何责任。

加载中...