新浪财经

柔宇破产清算管理人即将进场,员工称刘自鸿更重营销思维

第一财经

关注

5月30日的凌晨,柔宇科技董事长兼CEO刘自鸿通过微博平台发布了一篇《关于柔宇历史若干不实言论的澄清》的文章。这份声明两天前就已在柔宇科技的官方微信公众号上发布。

自2020年1月,刘自鸿在微博上分享了那一年CES上柔宇科技的企业介绍视频后,他的微博便再也没有更新,直至今天,他选择了在这个关键时刻发声。

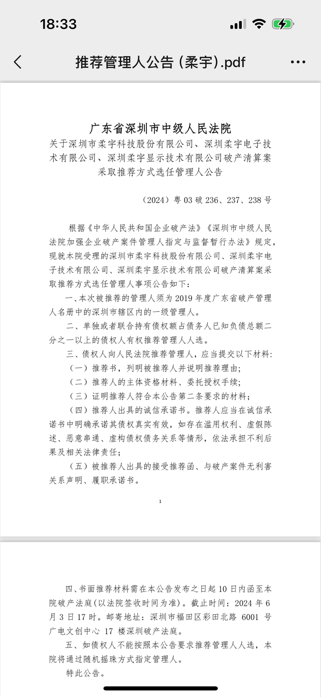
眼下柔宇正处紧要关头。据天眼查,深圳市中级人民法院5月24日已发布了柔宇破产清算案采取推荐方式选任管理人的公告。管理人推荐的截止时间是2024年6月3日17时,如债权人不能按要求推荐管理人,法院将通过随机摇珠方式指定管理人。

第一财经记者5月30日下午拨通深圳市中级人民法院相关联系人的电话,对方表示,柔宇破产清算案现在正在选管理人的过程中,一旦指定了管理人,会第一时间进场接管柔宇,目前后续时间还不好说。

广东省破产管理人协会债务重组与预重整专业委员会主任邓培启律师向第一财经记者表示,破产法规没有规定具体的管理人接管时间表。但是,如果适用简易程序,需要在受理后三个月结案,故接管的时间需要尽快,管理人一般在接受指定后一周之内就会完成接管手续,顺利的话几天内可以完成接管。但如果破产债务人不配合,或者接管的资料和事务比较多,案情又比较复杂,那么接管的时间就会延长,需要根据个案的实际情况来定接管时间表。

柔宇员工王篷(化名)在接受第一财经记者独家采访时表示,他5月28日到柔宇总部基地旁的酒店,在律师处登记公司欠薪债权。他从律师处获悉,累计已有400-500名柔宇在职或离职员工登记了公司欠薪债权。但记者联系律师时,对方称不方便透露信息。

王篷说,一旦债权管理人选出来,管理人将进场接管柔宇。“柔宇‘成也刘自鸿、败也刘自鸿’。如果没有刘自鸿,就没有柔宇的故事和这么多投资。但是,刘自鸿没有充分尊重商业本质、市场规律,做产品更多是营销思维而非市场思维,在公司上市过程中没有顾及员工利益,让柔宇走向衰败。”

员工:“真话不等于真相”

刘自鸿转发的澄清声明中,回应了“核心技术源自国外”、“无法量产”、“没有大客户”、“上市只为圈钱”、“不惜血本营销”等传闻,表示相关传闻均为不实信息。其中提到,柔宇此前已合作的数百家企业客户包括空客、LV、中车、泸州老窖等。

“真话不等于真相”,王篷对记者说,这份澄清没有讲清楚柔宇与上述知名企业的合作内容,事实上柔宇并没有从这些合作中获得规模化收益。

第一财经记者了解到,2018年底,空客中国创新中心曾与柔宇科技签署合作备忘录,双方拟就柔性电子技术在飞机客舱的应用开展研究。2024年5月30日,空客中国创新中心向第一财经记者回复表示,目前没有与柔宇科技进行项目合作的计划。

泸州老窖2021年曾采购过柔宇的设备,在酒博会上展示过“柔树”及带柔性屏的酒瓶。第一财经记者了解到,带柔性屏的酒瓶仅在那次展会上展示,后期并没有生产和销售。

2019年,柔宇与LV联合推出带柔性屏的手袋,合作系列被命名为“来自未来的帆布”,并在国际时尚秀中亮相。记者在LV官网进行相关搜索,没有看到这款产品在售。

柔宇的发展历程曾备受业界瞩目。公开信息显示,柔宇创始人刘自鸿是清华大学、斯坦福大学的高材生,毕业后曾在IBM研发中心任职。2012年,29岁的刘自鸿从IBM辞职,与清华大学兼斯坦福大学校友魏鹏、余晓军及发小樊俊超共同创立柔宇科技,迅速获得IDG、深创投、松禾资本的融资。

2014年,柔宇开发出薄至0.01毫米的柔性屏样品,小而薄的屏幕被吹得卷起来,看上去如纸一般,却显示着彩色图样,它后来被造成“柔树”的叶子。这吸引了许多投资人。从2012年至2020年,柔宇8年完成了13轮、共98.5亿元融资,其F轮融资时估值已达419亿元。

据王篷介绍,柔宇科技2020年在高峰期时曾有2600名员工。不过,到2024年5月,柔宇目前员工人数已减少至只剩200-300人,是高峰期的约十分之一;其中,有100多名是生产线员工,部分要上班,维护柔宇剩余设备的正常运转,非生产线的员工都被“放假”。

柔宇5.5代柔性OLED面板生产线,2018年6月投产,设计产能可达100万片模组/月,但2022年已停产。调研机构表示,柔宇的出货量太少,没有统计。“柔宇一直没有进入主流的消费电子市场,几乎没有出货量,估计其OLED模组每年出货仅数万片”,分析师说。

智慧芽专利数据库显示,柔宇科技申请专利数量从2012年开始增加,高峰期在2018年,当年专利申请量达1088项、当年授权专利占比达26.75%;之后,其申请专利、授权专利数量逐年减少,2022年、2023年仅分别申请专利3项、2项,2024年为0项。

今年3月,这家曾号称要打造“柔性星球”的柔性显示独角兽企业,被员工申请破产。

据天眼查,5月28日,深圳市柔宇科技股份有限公司及其旗下深圳柔显系统技术有限公司新增1条被执行人信息,执行标的6868万余元,执行法院为深圳市龙岗区人民法院。该公司现存27条被执行人信息,被执行总金额超31亿元。

这只是“冰山一角”。2024年3月29日,柔宇科技新增一则破产审查案件。此次破产审查申请由被欠薪的部分在职和离职柔宇员工提出。2024年4月24日,柔宇科技破产审查听证会在深圳市中级人民法院召开。

此次破产审查申请由被欠薪的部分柔宇科技在职或离职员工提出,共有300余人参与,且还有员工在陆续加入。据员工方统计,他们共被拖欠工资约6000万元,加上公司此前承诺的股权等合计上亿元。其中被拖欠工资时间最长的17个月,平均被拖欠15个月左右。

在听证会上,柔宇方面对破产申请提出异议并认为,公司资产超54亿元,包括房产、建设用地、生产设备、技术知识产权等,足以清偿破产申请人的债务。会后,一位柔宇员工向记者表示“比较失望”,认为很多人还在维护刘自鸿和柔宇最后的体面。

产业化上的“营销思维”

在深圳宝安国际机场,一棵由500余片柔宇全柔性屏建造的“柔树”曾吸引不少人驻足,如今这棵大树没能等到开花结果的那一天。

柔宇有技术、有人才,有资源,却从估值约400亿元人民币的独角兽,落到如今濒临破产的地步。王篷认为,刘自鸿在做产品方面,更多是营销思维,而非市场思维。

多年前王篷初入柔宇时,柔宇还处于上升期。那时,VR(虚拟现实)概念刚火起来不久,Facebook在2014年花费30亿美元收购了VR初创公司Oculus。2016年9月,柔宇发布3D头戴影院Royole Moon,实质上是VR眼镜。

可是,VR眼镜那时太贵,效果欠佳,规模卖不起来,是小众的市场。王篷说,柔宇的3D头戴影院做了两代产品就不做了。 “其实这没关系,慢慢迭代优化,可能第3、第4代就会是精品,可惜砸了钱、组建了团队,试一下就不再做了。”

王篷回忆,后来柔宇的很多产品,如智能手写本、折叠屏手机等,基本上也是浅尝辄止。王篷说道,因为做产品是为了赚钱,要把成本控制得低低的,卖的时候尽可能把毛利放高一点或者不亏,同时生产的时候不能有那么大库存,产销要匹配,这才是商业的本质。“他那时候(做产品)一开始就下很大的订单,但是卖不出去。他忽略了商业的本质,更注重面子上的东西,包括他现在不同意破产”。

2018年,柔宇转做柔记智能手写本、柔派折叠屏手机。王篷认为,这在战略上也没有问题。但是,柔性显示屏产业的投入是非常大的,初始投资起码上百亿元,可能要投入上千亿元才能最终做成。生产线也不是说建就能建起来,因此,在研究技术的过程中,可能要做一些东西,给投资人看一看,讲讲故事,包装出概念来。

当时,柔宇做柔性显示屏的优势在于率先应用了IGZO(金属氧化物)技术。但是,柔宇没有把钱集中投入到加速IGZO柔性屏的产业化上,没有聚焦提升柔性屏的良率。刘自鸿把柔宇的技术卖点,对外包装为“超低温非硅制程集成技术”。“在2019年前,别人的折叠屏手机还没出来前,柔宇的柔性屏技术拥有一定优势,最终搞了自己的折叠屏手机,消耗了资源,错过了时间窗口。柔宇2022年停产,荒废了三年,现在肯定没有优势了。”王篷说。

可以对比的是,国内另一家柔性OLED屏中小型供应商和辉光电,早期向酷派、金立、小米供屏,屏幕质量慢慢优化。现在柔性OLED屏的主力供应商三星、京东方,开始时推出的折叠屏也不完美,协同客户一起解决应用的问题,产品不断迭代,市场倒逼着技术不断进步。

2019年1月,柔宇曾炮轰小米折叠屏无技术,掀起主流折叠屏手机上市前的骂战。刘自鸿在微博称“人不犯我,我不犯人,人若犯我,虽远必诛”。柔宇一位副总裁称,全球首款真正可折叠柔性屏手机柔派2018年10月开始在柔宇官网销售,同时拥有自己核心柔性屏技术和柔性终端产品如可折叠手机技术,且量产的公司只有柔宇,三星在2019年会是第二家。

“猛一听很厉害,但实际上回归到技术和产品本身,市场接受不接受,客户接受不接受?”王篷回忆说,当时刘自鸿要打造一个“柔性星球”,柔宇很多产品都带有柔性技术,如带柔性传感器的美颜自拍杆。“后来很多产品没有再做,柔宇的柔性传感器设备也低价出售,很可惜”。

“做自己品牌的折叠屏手机,也没有问题,只要把它当成一件事情来做,而不是当成宣传工具”。王篷认为,刘自鸿那时可以组建手机团队,把它独立或者成立合资公司,然后再去融资。当时,由于柔宇自己生产不了折叠屏手机,找了一家手机代工企业来代工,柔宇供应柔性屏。但结果是,柔宇第一代折叠屏手机很粗糙。

后来,柔宇还开了柔派的粉丝会。但在王篷看来,刘自鸿更愿意把它做成一个公关事件,而不是真正倾听用户的反馈。“1万块钱的手机,(参加粉丝会的)学生能买吗?一看就不是真正的用户。他(刘自鸿)其实并不是市场思维,而是营销思维。但是,他掌控整个公司的经营管理。”

柔宇在5月28日的澄清中说,其一期投资约10亿美元,2018年6月点亮投产,随后进入量产爬坡,并为多行业客户及柔派手机出货供应了量产柔性屏。柔宇2018年量产折叠屏之初,考虑到产业成熟度,决定同时启动B2B和B2C战略,推出了自有品牌柔派折叠屏手机,当时未及时与下游手机品牌客户合作属企业战略选择,而非技术问题。

柔宇还表示,2020年已获得国内某知名手机品牌的折叠屏订单需求,后因商务条件原因未继续推进;此后与VERTU达成合作并为其提供两代折叠屏手机的ODM/OEM服务;2022年与某国际知名消费电子品牌启动折叠屏合作测试并获得认可进入其供应链管理平台。

“除了手机市场外,柔宇一直在积极开拓其他行业创新应用。“柔宇在澄清中还说,横跨消费电子、智能交通、智能家居、运动时尚、机器人、文娱传媒、办公教育等行业。新兴行业的柔性显示屏创新应用规模虽暂时不如手机,但行业应用潜力巨大,需要一定培育期。

“它(柔宇柔性屏生产线)的代数、产能、技术,那时候(2018年)都没有问题,现在就有问题了”,王篷认为,“他(刘自鸿)没有一颗谦卑的心来面对市场和客户,剑走偏锋,始终没有找到足够多的铁杆客户。”

治理结构缺憾与员工“反戈”

柔宇很早就设置了期权,这是吸引王篷等员工加入柔宇的重要原因之一。

不过,柔宇科技2020年的招股书显示,从2017年到2020年上半年,柔宇累计营收仅5.17亿元,累计亏损却高达31.95亿元;2019年柔宇营收仅2.27亿元,净亏损高达10.73亿元。2019年、2020年,柔宇科技分别在纳斯达克和科创板申请IPO,均没能成功。

在澄清中,柔宇表示,2020年初因为新冠疫情的暴发,公司主动撤回了纳斯达克上市的机会,后又因科创板相关政策的调整,公司再次主动撤回了上市申请。近两年,数位投资股东和刘自鸿多次主动借款合计两亿多元给公司,解决员工薪资和维持产线基本运行问题。

据柔宇的微信公众号,柔宇的投资机构有21家,包括IDG、深创投、深圳市投资引导基金、鲲鹏资本、保利资本、中信资本、松禾资本、源政投资、招商财富、基石资本、前海母基金、弘桥资本、浦发银行、越秀投资、富汇创投、盈科资本、安托资本、星河湾等。

王篷回忆,当时考虑美国上市时,资本市场把柔宇的价格压得很低,公司最终决定放弃。他说,柔宇高峰期估值60亿美元、约400亿元人民币,后来错过了上市机会。

上市失败一定程度上激化了柔宇内部的矛盾,也折射出了其在公司治理结构上的问题。

据天眼查,目前在深圳市柔宇科技股份有限公司(即柔宇科技)的股权结构中,刘自鸿控股38.6085%,是第一大股东;中信资本(深圳)持股6.0491%;WEI PENG(魏鹏)持股4.971%;深圳市创新投资集团持股4.6412%;余晓军持股4.474%;此外,还有其它股东。

“柔宇创始人中有三个博士,魏鹏博士已经不在公司任职了;余晓军博士2014年牵头研发出超薄柔性屏样品,他与刘博士(刘自鸿)之间已基本不说话”。王篷说,刘自鸿的控制欲强,基本上“一言堂”,如果出现不好的结果,大家就不了了之。

相比于目前国内主流的柔性OLED屏供应商,柔宇的投资额整体上是偏少的。京东方、TCL华星等一条6代柔性OLED生产线投资要300多亿元人民币,而柔宇一条5.5代柔性OLED生产线的投资约110亿元人民币。柔宇在澄清中说,国内外显示面板同行的投资均达到千亿甚至数千亿级别,柔宇通过创新,用了不足同行十分之一的资金。

不过,由于缺乏真正规模化量产的产品,2022年柔宇的产线在“量产”了约四年后停产。

怎样才能把柔宇的资源重新盘活?王篷认为,柔宇的生产设备中,Array(阵列)和模组等设备仍有价值,这些设备目前还开着。地方政府曾邀请中介机构来做评估,出过重整的方案,希望重新吸引投资,但刘自鸿在柔宇的股份可能会被稀释,他并没有同意。“这些(柔宇拖欠的)工资迟早都会给我们的,最极端的做法无非是(柔宇)破产清算”,王篷期待说。

“这是一个战略方向定位失败的教训,最终资本需要产品和市场来兑现,有点可惜,但在意料之中。”一位显示面板行业的资深人士向第一财经记者表示。

这位业内人士认为,柔宇战略方向定位在于“出奇”。首先2016年-2018年,主要的6代OLED面板生产线都用LTPS背板做,而柔宇的低世代OLED面板生产线却用Oxid(氧化物)背板(当时适用于高世代线)做;其次在屏量产后,主要的OLED厂商都把屏用来做手机,但柔宇却用OLED屏用来做LV之类的奢侈品;第三是柔宇自己做手机,也与其它手机面板厂不一样。“总体看,柔宇从技术路线、产品到业务模式,都想走不一样的路,但这也有很大风险——没有上下游同行协同。”

(实习生黄玟骆对本文亦有贡献)

(本文来自第一财经)

责任编辑:刘万里 SF014

加载中...