新浪财经

重磅!2024年中国及31省市润滑油行业政策汇总及解读(全)

前瞻网

关注

转自:前瞻产业研究院

行业主要上市公司:中国石油(601857)、中国石化(600028)、康普顿(603798)、龙蟠科技(603906)、中晟高科(002778)、德联集团(002666)等。

本文核心内容:中国润滑油行业政策;各省市润滑油行业政策;政策解读

1、政策历程图

从相关政策历程来看,我国润滑油行业政策持续引导行业发展,主要以发展高端润滑油,产业规模化发展为主。“十二五”规划时期,国家重点开发合成基础油及民用航空润滑油制备技术、废润滑油再生技术等;“十三五”规划时期,国家鼓励开展低温费托合成油生产高附加产品及高温费托合成技术工业化示范;“十四五”规划时期,国家着力推进石化化工行业高质量发展,加快发展高端润滑油。

2、国家层面政策汇总及解读

——国家层面润滑油行业政策汇总

近年来,为促进我国润滑油行业的健康有序发展,政府部门以及行业协会多次颁发政策法规。2021年10月,工信部发布《限期淘汰产生严重污染环境的工业固体废物的落后生产工艺设备名录》;2022年4月工信部发布《关于“十四五”推动石化化工行业高质量发展的指导意见》。在国家推进碳达峰碳中和的背景下,国家多项政策推动石化行业碳达峰、碳中和行动,包括《2030年前碳达峰行动方案》、《关于完整准确全面贯彻新发展理念做好碳达峰碳中和工作的意见》等。

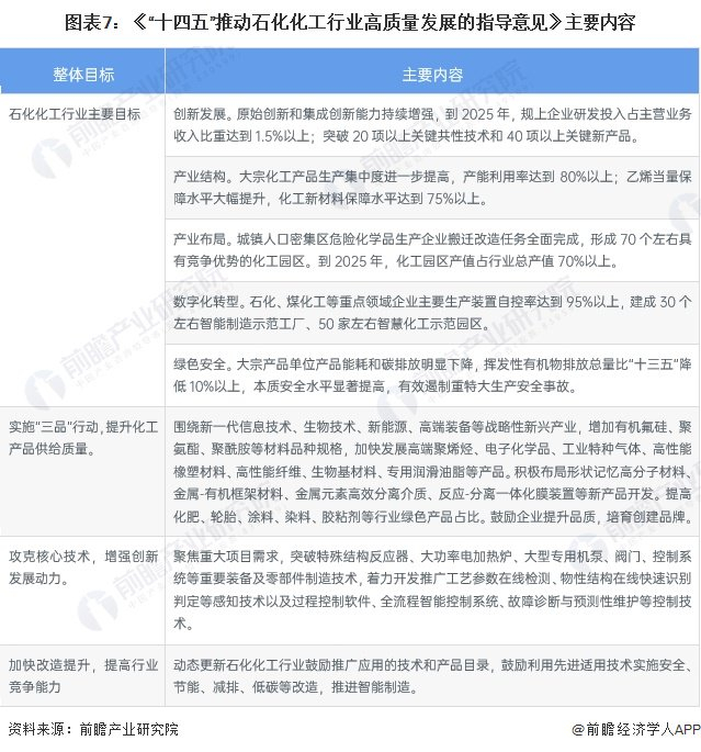
——《“十四五”推动石化化工行业高质量发展的指导意见》解读

2022年4月,工业和信息化部、国家发展和改革委员会、科学技术部、生态环境部、应急管理部、国家能源局六部门联合出台《“十四五”推动石化化工行业高质量发展的指导意见》,《意见》中提出实施“三品”行动,提升化工产品供给质量,加快发展专用润滑油脂等产品。

3、各省市层面的政策汇总及解读

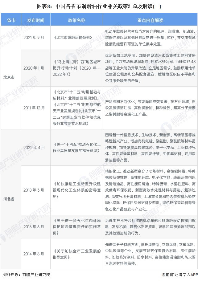
——31省市润滑油行业政策汇总

从各个省市对润滑油发展政策来看,近年来各个省份以推动发展高端润滑油为主,同时部分省份也在推动发展高端润滑油添加剂及润滑油基础产业,补全润滑油产业全链,使得润滑油产业链往高端化、绿色化方向升级。

——31省市润滑油行业发展目标解读

各个省市有关润滑油行业发展大多围绕着重点高端润滑油,补齐润滑油产业链,打造润滑油工业园区集中化的方向发展,同时也是在顺应碳中和、绿色清洁能源的发展。

更多本行业研究分析详见前瞻产业研究院《中国润滑油行业市场前景预测与投资战略规划分析报告》。

同时前瞻产业研究院还提供产业大数据、产业研究报告、产业规划、园区规划、产业招商、产业图谱、智慧招商系统、行业地位证明、IPO咨询/募投可研、专精特新小巨人申报等解决方案。在招股说明书、公司年度报告等任何公开信息披露中引用本篇文章内容,需要获取前瞻产业研究院的正规授权。

更多深度行业分析尽在【前瞻经济学人APP】,还可以与500+经济学家/资深行业研究员交流互动。更多企业数据、企业资讯、企业发展情况尽在【企查猫APP】,性价比最高功能最全的企业查询平台。

加载中...