新浪财经

光伏新技术8大核心龙头股对比分析,谁更盈利?谁被低估?

南方财富网

关注

本文核心数据:光伏新技术产业链、上市公司、行业地位、营收、业务布局、研发投入、估值水平、相关业务业绩占比

A股光伏新技术上市公司概况

当前,A股共有56家光伏新技术相关上市公司,2024年第一季度营业收入合计1627.06亿元,归母净利润共6.3亿元。其中,5家上市公司营业收入超100亿,24家上市公司营业收入超十亿。

从上市公司地区的分布情况来看,A股56家光伏新技术相关上市公司分布在江苏、广东、上海、浙江、山东等省市,总体来看主要集中于华东区域。

光伏新技术产业链梳理

光伏新技术产业链包含OBB技术、钙钛矿、HJT技术、BC技术、其它技术等环节。

OBB技术公司主要包括广信材料、宇邦新材、赛伍技术、天洋新材、福斯特等;钙钛矿公司主要包括隆华科技、金晶科技、赛伍技术、沃格光电、京山轻机捷佳伟创、迈为股份等;HJT技术公司主要包括阿石创、宇邦新材、聚和材料、京山轻机、新莱应材、捷佳伟创、迈为股份、金辰股份等;BC技术公司主要包括苏州固锝、裕兴股份、广信材料、唯特偶、赛伍技术、聚和材料、帝尔激光等;其它技术公司主要包括苏州固锝、宝馨科技、金刚光伏、迈为股份、帝科股份、通威股份、博迁新材、三超新材等。

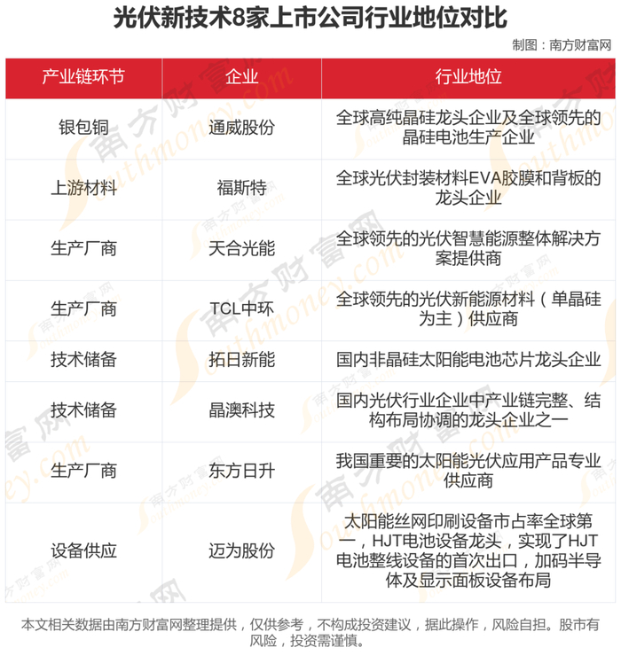
据南方财富网产业链不完全整理,本文主要对比分析了通威股份、福斯特、天合光能、TCL中环、拓日新能、晶澳科技、东方日升、迈为股份等8家上市公司。

这8家上市公司行业地位如何?

行业地位来看,通威股份是全球高纯晶硅龙头企业及全球领先的晶硅电池生产企业;福斯特是全球光伏封装材料EVA胶膜和背板的龙头企业;天合光能是全球领先的光伏智慧能源整体解决方案提供商;TCL中环是全球领先的光伏新能源材料(单晶硅为主)供应商;拓日新能是国内非晶硅太阳能电池芯片龙头企业;晶澳科技是国内光伏行业企业中产业链完整、结构布局协调的龙头企业之一;东方日升是我国重要的太阳能光伏应用产品专业供应商;迈为股份是太阳能丝网印刷设备市占率全球第一,HJT电池设备龙头,实现了HJT电池整线设备的首次出口,加码半导体及显示面板设备布局。

基本信息及营收表现对比

这些上市公司中,通威股份注册资本高达45.02亿,2024年第一季度公司营业收入195.7亿元;TCL中环注册资本40.43亿,2024年第一季度公司营业收入99.33亿元;晶澳科技、天合光能、福斯特、拓日新能、东方日升、迈为股份注册资本分别为33.1亿、21.79亿、18.64亿、14.13亿、11.4亿、2.79亿,2024年第一季度营业收入分别为159.71亿、182.56亿、53.21亿、2.83亿、49.33亿、22.18亿。

8家上市公司的业务布局情况

根据南方财富网产业链数据显示,业务布局上,2023年TCL中环、拓日新能重点布局区域在内销,业务占比分别为89.25%、70.84%;晶澳科技、迈为股份重点布局区域在境内,业务占比分别为45.53%、89.85%;天合光能、东方日升、通威股份、福斯特重点布局区域分别在中国、中国境外销售、华西地区、国内,业务占比分别为56.85%、52.9%、55.29%、80.86%。

那么,这些上市公司的研发投入如何?

研发投入层面来看,2024年第一季度天合光能研发投入3.67亿元,占公司营业总收入比例2.01%;通威股份研发投入2.64亿元,占公司营业总收入比例1.35%;TCL中环、晶澳科技、迈为股份、福斯特、东方日升、拓日新能2024年第一季度研发投入分别为2.47亿元、2.18亿元、2.06亿元、1.79亿元、1.41亿元、361万元,占公司营业总收入比例分别为2.49%、1.36%、9.29%、3.37%、2.86%、1.27%。

估值来看,截至2024年5月23日天合光能的市盈率为11.15,当前个股估值水平比历史上83.19%时间低;晶澳科技的市盈率为12.76,当前个股估值水平比历史上62.26%时间低;东方日升、通威股份、福斯特、迈为股份、TCL中环、拓日新能市盈率分别为22.38、24.61、24.84、40.22、163.68、415.32,当前个股估值水平分别比历史上46.31%、62.86%、66.51%、71.91%、13.55%、6.11%时间低。

光伏新技术相关业务来看,谁更盈利?

根据南方财富网产业链数据显示,福斯特光伏新技术相关业务分别为光伏胶膜、光伏背板,2023年业务营收分别为204.81亿、13.27亿元,占公司营业总收入比例分别为90.67%、5.87%。天合光能、通威股份、晶澳科技、TCL中环、东方日升、迈为股份、拓日新能相关业务分别为光伏行业、光伏业务、光伏组件、新能源光伏行业、太阳能电池及组件、太阳能光伏行业、光伏玻璃,2023年业务营收分别为1112.63亿、1028.28亿、781.75亿、535.63亿、286.75亿、80.51亿、4.43亿,分别占公司营业总收入比例为98.12%、73.92%、95.85%、90.56%、81.17%、99.53%、39.35%。

本文相关数据由南方财富网整理提供,仅供参考,不构成投资建议,据此操作,风险自担。股市有风险,投资需谨慎。

加载中...