新浪财经

【全网最全】2024年血液净化耗材行业上市公司全方位对比(附业绩对比、业务布局、业务规划、研发投入等)

前瞻网

关注

转自:前瞻产业研究院

行业主要上市公司:威高血净(拟上市);宝莱特;山外山;三鑫医疗;维力医疗;天益医疗;健帆生物

本文核心数据:血液净化耗材营业收入;血液净化耗材研发支出

1、血液净化耗材产业上市公司汇总

血液净化耗材产业链上游环节医用高分子材料上市企业主要有冠昊生物、康德莱、鱼跃医疗、威高股份等;中游环节血液净化耗材上市企业主要有威高血净(拟上市)、宝莱特、山外山、三鑫医疗、维力医疗、天益医疗、健帆生物等;下游血透中心上市企业主要有新华医疗、红岭医疗、常山药业国际医学、中国医药、三生制药。

2、血液净化耗材行业上市公司基本信息对比

——基本信息:健帆生物注册资本最高

从血液净化耗材行业的上市企业布局和已有公开信息分析,注册资本最高的为健帆生物,注册资本达8.08亿元;成立时间最早的为健帆生物,成立时间为1989年12月19日;员工数量最多的为威高血净,2022年员工总数达3572人;上市企业主要分布在广东省,如宝莱特、维力医疗、健帆生物等。

——经营业绩:上市公司经营业绩差距较大

血液净化耗材上市公司经营业绩差距较大,威高血净、健帆生物2021-2022年营业收入均达15亿元以上,宝莱特、三鑫医疗、维力医疗营业收入在10-15亿元之间,山外山、天益医疗营收规模较小。

3、血液净化耗材行业上市公司业务布局对比

——产品布局:宝莱特产品布局较广

从产品布局来看,宝莱特产品布局较为广泛,涵盖血液透析耗材、腹膜透析材料、血浆置换材料、连续性血液净化材料等多种产品;威高血净、山外山等布局相对广泛。

——产销对比:威高血净产销量较高

从血液净化耗材生产销售情况看,威高血净产销量较高,2022年,威高血净产销量达600万支/万套以上,2023年上半年产量达3557.1万支/万套,销量达2962.57万支/万套;其次为天益医疗,产销量达2000万套以上。

——业务布局:威高血净业务规模领先

从业务布局来看,威高血净血液净化耗材营收规模较大,2022年达26.34亿元,2023年上半年达13.02亿元;健帆生物紧随其后,2022年营收规模超22亿元,2023年营收规模超16亿元;其它上市企业营收规模相对较小。从毛利率来看,健帆生物主要聚焦于血液灌流器产品,盈利能力较强,毛利率水平高达85%以上;其它企业血液净化耗材产品毛利率集中在20%-35%之间。

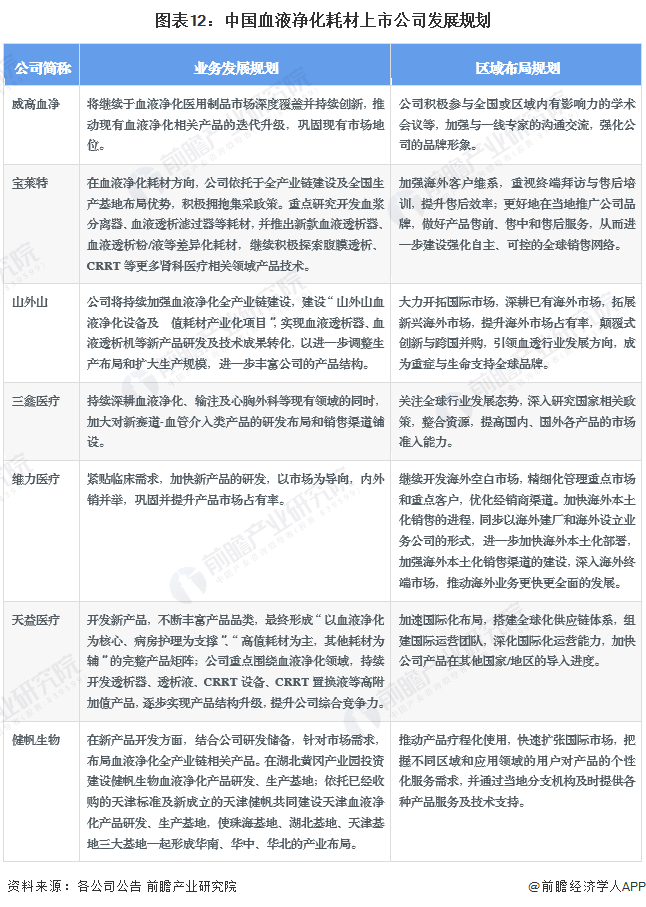
4、血液净化耗材行业上市公司区域布局对比

从区域布局来看,血液净化耗材行业上市公司积极拓展海外市场,维力医疗、天益医疗2022年、2023年海外市场营收规模占比达40%以上;宝莱特、山外山、三鑫医疗海外营收占比在10%-25%之间;其它上市企业海外营收占比较小。

5、血液净化耗材行业上市公司研发投入对比

——研发投入:上市公司研发投入规模较小

从研发投入来看,血液净化耗材行业上市公司研发投入规模处在较低水平,除健帆生物、威高血净外,其余企业研发投入支出均不及1亿元。

——专利信息:宝莱特专利数量较多

从专利总量来看,宝莱特专利数量较多,超过400项;其次,健帆生物、威高血净、维力医疗专利总量也处在较高水平。从专利类型来看,宝莱特、山外山、维力医疗、天益医疗血液净化耗材专利主要以发明专利为主,三鑫医疗、健帆生物主要以实用新型专利为主。

6、血液净化耗材行业上市公司业务规划对比

从血液净化耗材行业上市公司业务规划上看,上市公司业务发展重心主要集中在市场拓展、产品研发之上。以宝莱特为例,根据公司公告,在产品研发上,宝莱特重点研究开发血浆分离器、血液透析滤过器等耗材,并推出新款血液透析器、血液透析粉/液等差异化耗材,继续积极探索腹膜透析、CRRT等更多肾科医疗相关领域产品技术;在市场拓展上,宝莱特将进一步建设强化自主、可控的全球销售网络。

更多本行业研究分析详见前瞻产业研究院《中国血液净化耗材行业市场前瞻与投资战略规划分析报告》。

同时前瞻产业研究院还提供产业大数据、产业研究报告、产业规划、园区规划、产业招商、产业图谱、智慧招商系统、行业地位证明、IPO咨询/募投可研、专精特新小巨人申报等解决方案。在招股说明书、公司年度报告等任何公开信息披露中引用本篇文章内容,需要获取前瞻产业研究院的正规授权。

更多深度行业分析尽在【前瞻经济学人APP】,还可以与500+经济学家/资深行业研究员交流互动。更多企业数据、企业资讯、企业发展情况尽在【企查猫APP】,性价比最高功能最全的企业查询平台。

加载中...