新浪财经

ATS 2024精彩速递:CVA诊疗新进展

市场资讯 2024.05.24 18:41

转自:医学界

聚焦ATS2024 CVA诊疗新进展,以期助力临床管理!

我国慢性咳嗽患病率为2.0%-28.3%,以30-40岁年龄段最多。其中咳嗽变异性哮喘(CVA)是慢性咳嗽的最常见病因,约占慢性咳嗽原因的三分之一[1]。美国胸科学会(ATS)年会于2024年5月17日至5月22日在美国圣地亚哥举行,超过万名来自全球各地的医学专家和科学家参与其中,一同探讨呼吸等领域的前沿热点,其中慢性咳嗽特别是哮喘相关咳嗽的最新进展备受关注,本文将梳理重点,以飨读者。

揭秘CVA:症状特征与诊疗价值

CVA是哮喘的一种特殊类型,咳嗽是其唯一或主要临床表现,无明显喘息、气促等症状,但存在气道高反应性。其主要临床表现为刺激性干咳,通常咳嗽比较剧烈,夜间及凌晨咳嗽为其重要特征,对患者的日常生活造成了极大影响。由于CVA与咳嗽优势型哮喘(CPA)*在发病机制、临床表现及治疗上存在相似性,目前临床将CVA和CPA统称为哮喘咳嗽或哮喘相关咳嗽[1-2]

了解CVA或哮喘相关咳嗽特点对于其诊疗具有重要意义,因为其直接关系到患者的症状控制、生活质量改善以及治疗方案的调整。在症状特征方面,ATS 2024公布了一项“慢性呼吸系统疾病咳嗽特点分析”的研究[3],其结果发现哮喘患者的咳嗽症状最严重,无论是白天还是夜间。

该研究[3]有助于我们更好地理解不同慢性呼吸系统疾病中咳嗽的特点和影响,其中哮喘患者的咳嗽症状最为严重,对患者的生活质量和日常活动产生了显著影响。但令人遗憾的是,哮喘相关咳嗽在早期往往难以被准确识别,常被误以为是其他呼吸道疾病,如感冒、支气管炎等,然后进行经验性抗感染等治疗,不仅长期治疗效果不好,而且会出现不良反应,增加医疗费用等。因此临床医生在制定治疗方案时需要重视哮喘相关咳嗽的鉴别诊断[4]

图1 ATS 2024:慢性呼吸系统疾病咳嗽特点分析研究[3]

考虑到在慢性呼吸系统疾病[包括慢性阻塞性肺疾病(COPD)、哮喘、支气管扩张和间质性肺病]中,不同疾病类型的患者在咳嗽症状、咳嗽相关的生活质量以及咳嗽负担上存在差异,所以该研究通过咳嗽评估测试(COAT)、莱切斯特咳嗽问卷(LCQ)、咳嗽症状积分(CSS)来区分不同慢性呼吸道疾病的咳嗽特点[3]

研究[3]结果发现,COAT评分方面,哮喘患者的总分最高(8.9±4.9,相比支气管扩张(5.1±4.2)和COPD(5.3±3.8)[图基(Tukey)事后测试p<0.05],这意味着哮喘患者的咳嗽症状对日常生活的影响最为显著。虽然哮喘和特发性肺纤维化(IPF)患者的COAT总分(7.9±4.9)相似,但二者均高于其他两组疾病(表1)。

LCQ评分是用来评估咳嗽相关生活质量的工具,该研究发现COPD和支气管扩张患者的LCQ总分较高,意味着他们相对于哮喘患者具有更好的咳嗽相关生活质量;IPF患者的LCQ评分介于哮喘和COPD/支气管扩张之间(表1)。

在咳嗽症状评分方面,无论是白天还是夜间,哮喘和IPF患者的咳嗽症状评分均较高,而COPD和支气管扩张患者的评分较低(表1)。这表明哮喘和IPF患者的咳嗽症状在一天内的大部分时间里(不论白天或夜间)都比较明显,严重影响患者的生活质量[3]

表1不同慢性呼吸系统疾病患者咳嗽相关评分[3]

告别模糊:MCSQ让咳嗽严重度评估更精准

关于咳嗽的评估方法,主要包括主观评估和客观评估两大类(均侧重于咳嗽频率的评估)。其中主观评估方法如视觉模拟评分体系(VAS)和咳嗽症状积分等,虽然简单易行且临床上应用最广泛,但受患者主观感受影响较大,可能存在误差,而且不能完全反映实际的咳嗽频率。客观评估方法如咳嗽反射敏感性测试和咳嗽频率监测仪等,虽然准确性较高,但操作复杂且成本较高[5]

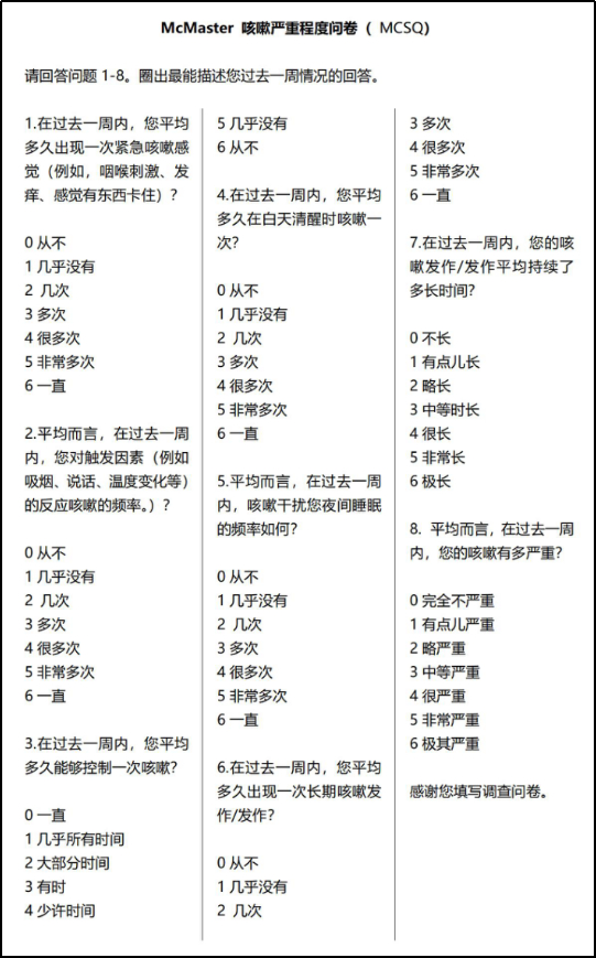
除了评估咳嗽频率,我们也不能忽视咳嗽严重程度。因为咳嗽严重程度是评估顽固性或未确诊的慢性咳嗽(RCC/UCC)患者治疗的一个重要主观终点。此前被应用最多的生理测评方法“咳嗽流量”相对简便且为非侵入性,但对持续监测并不理想[5]。为了更准确地评估RCC/UCC患者咳嗽严重程度,ATS 2024揭示了一种新的评估量表——McMaster Cough Severity Questionnaire(MCSQ)[6]

图2 ATS 2024:MCSQ的开发:慢性咳嗽患者的咳嗽严重程度工具[6]

在MCSQ开发的第1阶段(项目生成),研究通过系统调查、患者观察小组和专家咨询筛选出来51个项目。在第2阶段(项目缩减),对100名患者就前一年经历按这51个项目以5分制对其重要性进行了评分。MCSQ评价维度包括报告发生频率最高、重要性得分最高的项目。根据患者反馈删除多余项目,如果一周内有患者认为被删除的项目比较重要可以重新加回。在第3阶段(横断面测试),让另外100名患者完成了MCSQ评估,进行了探索因子分析,以进一步完善MCSQ上的项目。

该研究最终使用100mm咳嗽严重程度可视化模拟量表评估MCSQ,最终确定了8个评估项目(见表2),其具有内部一致性(Cronbach’s alpha,0.89)和较高的横断面收敛有效性[Pearson’s correlation,0.76(95%CI 0.66至0.83)]。

表2 MCSQ咳嗽严重程度问卷[6]

值得一提的是,咳嗽是哮喘的核心可治疗特征,换而言之,通过特征识别有助于评估患者是否存在与咳嗽相关的可治疗因素,并进行针对性的治疗[4]。但长期以来,咳嗽在CVA/哮喘相关咳嗽评估管理中一直被忽视,临床迫切需要评估咳嗽作为哮喘控制和未来恶化风险的衡量标准[4]。与传统的咳嗽评估方法相比,MCSQ[6]为医生提供了更准确了解患者咳嗽严重程度以及治疗效果的工具,也有助于制定更有效的治疗方案。

在治疗方面,吸入性皮质激素(ICS)-长效β2受体激动剂(LABA)对于控制哮喘气道炎症和咳嗽症状具有明显优势。《咳嗽的诊断与治疗指南(2021)》[1]推荐吸入ICS联合支气管舒张剂,如LABA或单用ICS治疗CVA,缓解咳嗽症状(I,B)。联合治疗(如丙卡特罗/布地奈德、沙美特罗/丙酸氟替卡松)比单用ICS或支气管舒张剂治疗能更快速有效地缓解咳嗽症状[7-8],亦有研究进一步发现布地奈德/福莫特罗联合治疗能显著改善CVA患者的咳嗽症状以及哮喘控制[9],但临床需要更多的研究证据。

结论

CVA/哮喘相关咳嗽对患者的生活产生了严重影响,因此准确评估它们对于疾病的诊断和治疗具有重要意义。MCSQ的出现提供了更准确的咳嗽严重程度评估工具,有助于临床更好地了解患者的病情和治疗效果。期待随着研究的深入和技术的发展,我们能为慢性咳嗽患者带来更多福音。

*有些哮喘患者肺功能已有明显下降,但咳嗽仍为唯一症状或主要症状;也有部分典型哮喘患者虽有一过性喘息症状,但持续性咳嗽是其主要症状,以上两种情况称为咳嗽优势型哮喘(CPA)。

参考文献

[1]中华医学会呼吸病学分会哮喘学组.咳嗽的诊断与治疗指南(2021)[J].中华结核和呼吸杂志,2022, 45(1): 13-46. 

[2]Lai K, Satia I, Song WJ, et al. Cough and cough hypersensitivity as treatable traits of asthma. Lancet Respir Med. 2023;11(7):650-662. 

[3]ATS 2024:Analysis of Cough Characteristics in Chronic Respiratory Diseases.

[4]Lai K, Satia I, Song WJ, et al. Cough and cough hypersensitivity as treatable traits of asthma. Lancet Respir Med. 2023;11(7):650-662. 

[5]于航,霍建民. 慢性咳嗽评估工具的系统评价 [J]. 医学综述, 2016, 22 (03): 523-526.

[6]ATS 2024:Development of the McMaster Cough Severity Questionnaire (MCSQ): A Cough Severity Instrument for Patients With Chronic Cough.

[7]Bao W, Chen Q, Lin Y, et al. Efficacy of procaterol combined with inhaled budesonide for treatment of cough‐variant asthma[J]. Respirology, 2013, 18: 53-61.

[8]Tagaya E, Kondo M, Kirishi S, et al. Effects of regular treatment with combination of salmeterol/fluticasone propionate and salmeterol alone in cough variant asthma[J]. Journal of Asthma, 2015, 52(5): 512-518.

[9]赵乌云. 布地奈德福莫特罗吸入治疗咳嗽变异性哮喘及患者EOS、IL-8、IL-10的表达 [J]. 临床肺科杂志, 2016, 21 (02): 265-267.

加载中...