新浪财经

卫龙道歉!消费者曝15克魔芋爽称重仅8.9克,客服反问:你不是普通消费者吧

5D调查

关注

近日,《5D调查》在社交平台上发现,有消费者反映包装上明确标注着每包重15克的卫龙魔芋爽,在称重时却出现了克重不足的情况。

标重15克魔芋爽称重仅8.9克

据视频显示,消费者分别给两包魔芋爽进行称重,实际重量分别为12.6克和8.9克,均未能达到包装上所标明的重量,并且称重时还带有包装。面对消费者的反馈,客服人员质疑称:“你不是普通的消费者吧。”

此外,据网友爆料,5月22日在卫龙直播间中,很多网友留言要求主播对辣条进行称重。

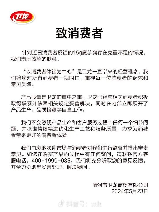
5月23日,卫龙作出回应,向消费者表达了歉意。卫龙表示,产品质量是重中之重。卫龙已经与相关消费者积极取得联系并依照相关规定妥善解决,同时在内部立即展开了产品生产、品质检测等自查工作。

值得注意的是,《5D调查》搜索发现,卫龙早在2021年6月3日,在社交平台上曾发布魔芋爽的称重视频,视频中写道,“你们吃的魔芋爽有没有缺斤少两?”,并且标注每包重18克的魔芋爽净含量18.4克。

有网友在此条视频的评论区表示,三年前的卫龙向自己开了一枪,还有网友称卫龙打脸自己。同时,还有部分网友吐槽卫龙的辣条价格越来越高,“快要吃不起了”。

据《5D调查》了解到,“辣条第一股”卫龙美味2023年财报显示,总收入约为48.72亿元,同比增长5.2%;毛利率为47.7%,年净利润增长481.9%至8.80亿元。回顾之前,2022年营收为46亿元,2021年营收48亿元,2020年营收为41亿人民币。

早在2020年,卫龙创始人刘卫平称,2022年卫龙要冲击100亿营收,较2020年营收要翻一倍多。而按照Wind营收预测中位数,2024年营收为55亿元,2025年营收63亿元,与创始人说的百亿营收相差近一倍。

同时,卫龙近几年经历了数次涨价。据统计,2022年上半年,卫龙辣条的平均售价上涨了8.6%,2022年全年,卫龙调味面制品ASP增加了27%,较2021年同期涨了19.97%。这个涨价力度,不仅仅在零食江湖惊为天人,甚至高出了一些奢侈品牌的涨幅。

加载中...