新浪财经

互相输送行长!这两家万亿级银行迎新“掌门”,还都是校友

柒闻网

关注

日前,成都农商行发布公告,董事会审议通过了聘任王忠钦担任行长职务的议案。作为“80后”的他,在获监管批准后,将成为银行业中最年轻的行长之一。

而成都农商行前任行长徐登义,刚刚被西部首家万亿级城商行成都银行聘任为行长。就在两年前,王忠钦也是成都银行的一员,任成都银行行长助理。之后他调任成为成都农商行副行长、董事会秘书,成为成都农商行最年轻的总行高管。

如今王忠钦又被聘任为成都农商行的行长,从两行的角度来说,可谓互相“输送”了一名行长。

01

新行长曾在成都银行工作多年

根据成都农商行5月17日发布的公告,该行召开了第四届董事会第三十四次会议,徐登义因工作变动另有任用,辞去该行第四届董事会副董事长、董事、行长、董事会风险管理委员会主任委员及董事会战略规划委员会委员职务。

同日,该行审议通过关于聘任王忠钦担任行长职务的议案。不过,因王忠钦的行长任职资格尚需报请国家金融监督管理总局四川监管局核准,在其任职资格核准后正式履职,正式履职前由其代行行长职责。

简历显示,王忠钦出生于1980年,是一名妥妥的“80后”。他早年在人民银行成都分行任职,历任人民银行自贡市中心支行副主任科员,人民银行成都分行金融研究处副主任科员;后来在成都银行工作多年,先后担任成都银行公司业务部总经理助理、董事会办公室副主任兼战略发展部总经理、投资银行部总经理,期间还曾挂职任都江堰市人民政府党组成员。

2021年8月,王忠钦升任成都银行行长助理。又仅仅过去不到一年,他被调任为成都农商行副行长、董事会秘书,也由此成为成都农商行最年轻的总行高管。如今时隔仅两年,他又被从成都农商银行排名最靠后的副行长职位上提拔上来,成为行长。这也使他成为少有的80后行长之一。

柒财经不完全统计发现,除王忠钦外,目前仅A股上市的常熟银行行长包剑(出生于1981年10月),和新三板挂牌银行福建福清汇通农村商业银行行长薛建文(出生于1982年)是“80后”行长。

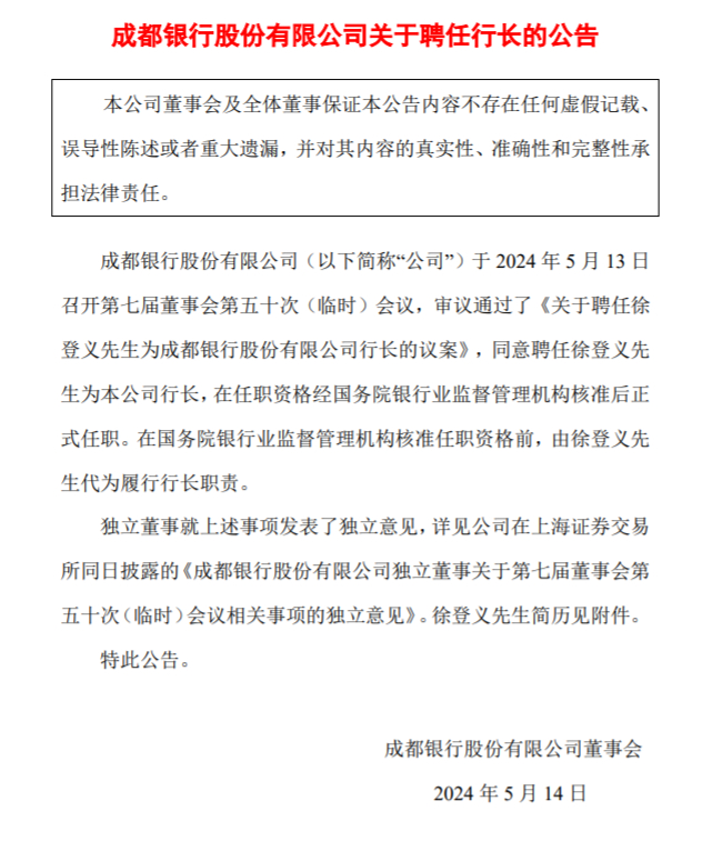
前述辞任的徐登义,则来到了王忠钦的老东家成都银行任行长。

此前在5月13日,成都银行召开了第七届董事会第五十次(临时)会议,审议通过了《关于聘任徐登义先生为成都银行股份有限公司行长的议案》,同意聘任徐登义为成都银行行长,任职资格经监管机构核准后正式任职。

梳理徐登义的简历可以看出,他是一名老“建行人”,曾任建行成都市分行会计处副处长;建行四川省分行营业部会计部副经理;建行成都市第一支行副行长(挂职锻炼);建行四川省分行会计结算部副总经理;建行泸州分行行长;建行四川省分行财务会计部总经理等职务。

直到2022年7月,徐登义转任成都农商银行行长,再此番再次履新成都银行行长,还不到两年的时间。

值得一提的是,徐登义和王忠钦还是校友。徐登义是西南财经大学工商管理硕士,王忠钦则是西南财经大学金融学硕士。

柒财经还注意到,成都银行曾向成都农商银行“输送”过多名高管。像成都农商银行的董事长黄建军和副行长蔡兵、黄春,都曾在成都银行任职多年。

02

“上市”或是新行长的最大挑战

对于一跃成为“掌门人”的王忠钦,面临的最大挑战或许是推动成都农商行的上市。

据官网,成都农商行是在原成都市农村信用社基础上改制成立的股份制商业银行,于2010年挂牌开业。2011年完成增资扩股,注册资本达到100亿元。2020年6月,完成股权结构调整,回归国有属性。

从财报数据看,今年一季度,成都农商行实现营收43.9亿元、净利润21.8亿元。2023年,该行实现营业收入173.3亿元、净利润58.1亿元,分别同比增长11.6%、11.9%,表现不差。

资产规模上,截至一季度末,其总资产达8806.26亿元,较2023年末的8332.7亿元增长5.68%,规模在我国农商行系统中位居第五位。

在2023年8月中国银行业协会发布的“2023年中国银行业100强榜单”中,成都农商银行排名第39位,远高于一众上市银行。

成都农商行曾在2021年年报提出了该行的战略目标,即“围绕‘一年强本固基、三年达到上市条件、五年破万亿’的“一三五”战略愿景,建设“全国标杆性农村商业银行”。

不过在2022年的财报中,成都农商行没有提及上市的目标。但在2023的财报中,成都农商行又进一步提出了“上市银行、万亿银行、标杆银行”的战略愿景。

按照眼下其资产规模的增速,五年破万亿的目标似乎并不是难题,但对于上市来说,则没那么容易。

从其此前的IPO进程看,2022年12月20日,中信证券与成都农商行签署A股上市辅导协议,分三个阶段完成上市安排。其中,2022年12月-2023年1月是第一个阶段,辅导重点是摸底调查;2023年2月-9月是第二个阶段,督导重点在于集中学习和培训;第三个阶段是2023年10月-2024年5月,完成辅导计划,进行考核评估,做好首次公开发行股票并上市申请文件的准备工作。

在2022年12月22日,四川证监局就受理了成都农商行的辅导备案。在2023年5月,中信证券披露了《关于成都农村商业银行股份有限公司首次公开发行股票并上市辅导工作进展情况报告(第一期) 》,认为成都农商行上市目前仍存在的两个主要问题,一是该行自有资产存在法律瑕疵,二是存在部分未决法律纠纷。但此后其IPO进程便没了动静,而2024年5月已经进入下旬。

另外从银行上市的大环境来看,随着监管的趋严,自2022年1月起,银行IPO便陷入停滞期。目前,A股拟上市排队银行仅10家,其中,湖州银行为已问询,湖北银行、昆山农商行均为已受理,其余7家则为中止或终止状态。

加载中...