新浪财经

中国数字经济发展观察

媒体滚动 2024.05.21 07:09

转自:中国经济时报

本报记者郭锦辉据公开资料整理

编者按

数字经济的蓬勃发展,对经济社会发展的引领支撑作用日益凸显。多家机构近期发布了以人工智能为代表的数字技术创新发展情况。还有一些机构发布了数字技术赋能产业转型升级的报告。我国数字技术创新能力不断增强,数字技术和实体经济深度融合,这将不断做强做优做大我国的数字经济。

人工智能产业加速发展

阅读提示

各行各业加速从“+人工智能”向“人工智能+”转变。多家机构发布了人工智能产业的进展。赛迪顾问人工智能与大数据研究中心从核心技术能力、市场竞争能力、产品创新能力、市场发展潜力及生态开放能力五个维度剖析了中国大模型领域领军企业的综合实力。腾讯研究院发布了业界首份行业大模型调研报告,深入剖析了行业大模型的发展背景、应用进展、实现方式、安全与治理以及未来的发展趋势。中国移动研究院发布了业界首部系统性阐述超万卡集群核心设计原则和关键技术的白皮书,介绍了中国移动和产业伙伴在超万卡集群建设方面的技术攻关和实践经验。

赛迪顾问人工智能与大数据研究中心:

中国大模型企业竞争格局是多元化与专业化并存

赛迪顾问人工智能与大数据研究中心近日发布的《中国大模型发展研究报告(2024)》(以下简称《报告》)显示,中国大模型领军企业的竞争格局呈现出多元化与专业化并存的特点。

近年来,中国的大模型技术经历了快速的创新与发展,中国大模型技术发展在诸多方面取得了显著成果。在技术创新方面,中国科研机构与科技企业持续投入研发资源,推动了大模型在算法优化、架构创新、训练效率提升等方面取得显著成果。在市场进展方面,中国大模型的应用商业化进程日益加速,已在内容创作、企业服务、政务服务等领域形成实际落地案例。在产业生态方面,高校与科研院所作为基础理论与关键技术的研发源头,与科技巨头、独角兽企业及初创公司紧密合作,共同推进大模型技术的研发、迭代与应用落地。

中国大模型产业发展的政策重点强调创新驱动与生态优化,具体体现在以下几个方面:创新体系整合与政策支持强化、数据开放共享与隐私安全并重、跨界融合与行业标准化建设、人才培养与国际合作加速、促进产业生态协同发展。

中国大模型的发展凸显出对自研能力和行业标准化的双重重视,未来产业将朝以下几个方向发展。一是核心硬件自主可控。面对国际环境的不确定性,加速AI芯片的自主研发成为产业自主发展的基石。二是数据治理与标准化深化。产业内部将加大对数据采集、处理、使用的标准化工作力度,优化数据流通机制,确保数据的高质量供给与合规使用。三是灵活定制与微创新策略。在通用大模型基础上进行适应性调整,以低成本、高效率的方式满足特定场景应用。四是伦理规范与社会责任强化。产业界将共同探索建立AI伦理准则,确保大模型的开发与应用在尊重隐私、维护公平、促进社会福祉等方面承担起应有责任。

腾讯研究院:

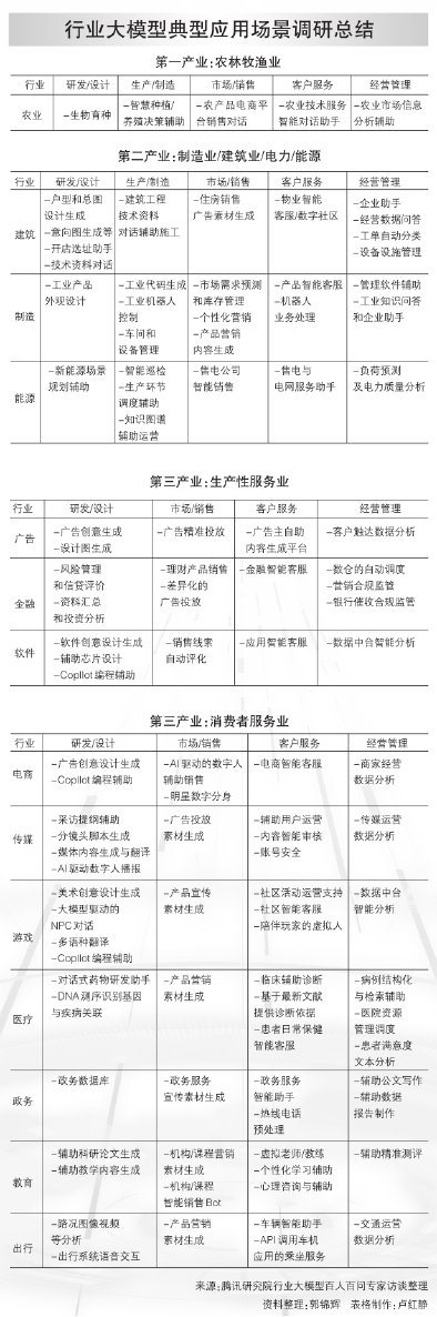
行业大模型有望加速在传统行业落地应用

腾讯研究院5月13日发布的《向AI而行,共筑新质生产力——行业大模型调研报告》(以下简称《报告》)认为,在“人工智能+”等重要政策指引下,行业大模型有望加速在传统行业落地应用,并在云智一体的基础设施支持下,朝多模态、人工智能体、端侧及小型化等方向发展,更深入嵌入各行业的工作流程中,从而促进生产力的提升。

行业大模型整体处于发展早期,还没有大规模成熟应用的范例。哪些行业的大模型应用发展快?《报告》称,数字原生行业(如各类互联网应用)是先行者,传统行业中生产性服务业(广告、金融等)进展相对快、重资产行业(建筑、制造、能源等)进展相对慢。背后有两个核心影响因素:需求的适配度和数据的可得性,越高的行业进展越快。

《报告》称,人工智能体的发展,对行业大模型的意义可能更大。一些与工作流程深度耦合的人工智能体开始涌现,有望逐步发展成为各行各业不可或缺的新型生产力。例如,在社交领域,一些人工智能体产品将进一步推动内容创作和社交互动的智能化,为用户带来更加丰富多样的体验;在工业领域,工业视觉检查机器人的应用,显示了在识别、判断和维修设备方面的高度自主性。

随着人工智能应用的深入,模型的规模、类型和复杂性将不断增加,模型即服务(MaaS)将日益成为行业用户云上用智的主流方式。用户或直接调用云的大模型应用程序编程接口(API),或借助全生命周期的大模型训练工具,生成适用于自身场景的大模型,并托管在云上,为最终用户提供高质量智能服务。为此,面向人工智能的、更高性能的算力底座必然不可或缺,通过计算、存储、通信、训练等各层面的优化,全面提升模型训练、开发和应用效率。

中国移动研究院:

超万卡集群成为大模型基建竞赛的标配

由中国移动研究院专家团队牵头撰写的《面向超万卡集群的新型智算技术白皮书(2024年)》(以下简称《白皮书》)4月29日正式发布。这是业界首部系统性阐述超万卡集群核心设计原则和关键技术的白皮书。

自ChatGPT发布以来,科技界掀起了一场大模型的竞争热潮。数据成为新生产要素,算力成为新基础能源,大模型则成为新生产工具,各行各业从“+AI”向“Al+”的转变已势不可挡。《白皮书》认为,随着模型参数量从千亿迈向万亿,模型能力更加泛化,大模型对底层算力的诉求进一步升级,超万卡集群成为这一轮大模型基建军备竞赛的标配。

《白皮书》认为,超万卡集群将有助于压缩大模型训练时间,实现模型能力的快速迭代,并及时对市场趋势作出应对。然而,如何在超万卡集群中实现高效的训练,并长期保持训练过程的稳定性,是将大模型训练扩展到数万张GPU卡上所要面临的双重挑战。超万卡集群运行过程中涉及集群有效算力发挥、超大规模互联网络稳定性保障、故障的快速排查和修复等关键问题,目前都是业内关注的焦点。

《白皮书》从集群高能效计算技术、高性能融合存储技术、大规模服务器间高可靠网络技术、高容错高能效平台技术和新型智算机房设计等五个方面全面阐述了超万卡集群建设的核心技术要求,为国内智算基础设施建设提供技术建议。

随着数据规模的持续扩大、集群能力的不断增强以及大模型应用的日益丰富,对新型智算底座的升级提出了更高的要求。面对未来,《白皮书》呼吁在超节点、跨集群训练、软件框架等领域实现技术突破,以强化智算基础设施能力。与此同时,持续探索存算一体、光子芯片等先进技术领域与智算中心的结合,为下一次信息变革奠定基础。

数智化推动产业“焕新”

阅读提示

数智化给许多领域带来了前所未有的机遇。多家机构发布了这方面的研究报告。中国信息通信研究院牵头编写的研究报告,总结了中小企业数字化转型典型路径,分析了影响中小企业数字化转型的关键因素。中国社会科学院财经战略研究院发布的研究报告分析了数字经济赋能农业、促进乡村振兴的创新实践和经验,同时指出,数字经济赋能乡村振兴是一个不断探索、逐步深入的过程。天津中医药大学等单位的研究认为,现代中药数智化发展是推动中医药创新的必然趋势,其总结了现代中药数智化发展的现状,提出了现代中药数智化发展的目标与行动计划。

中国信息通信研究院:

中小企业数字化转型仍处于快速发展阶段

中国信息通信研究院联合电信运营商、其他科研机构及中小企业软硬件服务商等相关产业界力量编写的《中小企业数字化转型研究报告(2023年)》(以下简称《报告》)近日对外发布。

《报告》显示,我国中小企业数字化转型的四种主要推进模式为:一是龙头企业驱动模式,其中行业领军企业通过提供数字化产品和服务,带领同行业中小企业实现转型。二是集群和园区驱动模式,通过建立共享的数字化平台和设施,促进区域内中小企业的集体转型。三是工业互联网平台驱动模式,利用平台资源牵引中小企业协同转型,优化供应链管理。四是“小快轻准”技术产品驱动模式,即中小企业采用易于部署、使用的技术产品,以提升其运营效率和市场响应速度。

不同行业中小企业转型需求不同。原材料工业中小企业注重提升安全生产和研发新型材料的能力;装备制造业中小企业关注提高作业效率和精密部件的研发;电子信息行业中小企业追求精准生产管控和产品质量提升;而消费品行业的中小企业则致力于增强市场响应能力和提高盈利水平。

不同规模中小企业转型路径存在差异。中小企业的规模对其数字化转型的方式和方法产生重要影响。中型企业因其较为复杂的业务需求和充足的资源能力,能够实施跨业务流程的复杂数字化应用。而小微企业则更倾向于采用标准化的SAAS软件和简易数字化工具,围绕单一业务环节进行数字化部署。

《报告》称,从总体看,中小企业数字化转型在未来一段时间周期内仍将快速发展,且发展速度还将不断提升。应用上,中小企业数字化转型业务领域还将进一步由经营管理等通用领域向生产制造、研发设计、营销销售等专用领域拓展。技术上,人工智能等新兴技术将在中小企业数字化转型中发挥越来越大的作用和价值。

中国社会科学院财经战略研究院:

数字经济有效整合拓展农业产业链

中国社会科学院财经战略研究院日前主办“数字经济助力乡村振兴”研讨会暨《中国数字经济高质量发展报告(2023)》(以下简称《报告》)发布会。《报告》显示,数字经济成为乡村振兴的重要驱动力,有效整合拓展农业产业链,不断通过多种方式促进产业振兴、人才振兴、文化振兴、生态振兴和组织振兴。

数字经济在促进乡村振兴的过程中,逐步形成了信息平台模式、单品数字化模式、农业产业园模式和三产融合模式四种模式,新型实体经济正在成为乡村振兴的重要主体。

在数字经济与实体经济融合的过程中,我国涌现了以京东、中国联通等为代表的一系列新型实体企业,它们是助力乡村振兴的新主体。新型实体企业在着力推动技术创新、主动接触多元市场主体、支持农业经营者进入数字生态圈、提供应用型服务以及培养数字化人才等方面具有特殊优势。

数字化赋能农业高质量发展是全面系统的,特别是产业链和供应链的数字化转型升级取得了重要的进展,逐步形成全产业链服务体系,为产业振兴等提供了较好的支撑。与此同时,数字经济赋能乡村振兴还在人才振兴、乡村治理等方面取得了积极进展。

数字经济赋能乡村振兴得益于针对性的财税与金融支撑政策,巨大的财政资金和金融资源投入夯实了数字经济发展以及助力乡村建设的基础。在乡村振兴战略推进过程中,全国进行了诸多的创新实践,取得了良好的成果。

《报告》认为,数字经济赋能乡村振兴整体是一个不断探索、逐步深入、从成功走向更大成功的过程,在发展中也存在一些不足、短板或问题。未来,需要更加科学地利用数字经济赋能乡村振兴,有效统筹各类政策、要素和资源,谱写乡村振兴高质量发展新篇章。

天津中医药大学等机构:

加快推动现代中药数智化发展

推进现代中药的数智化发展和实践,在张伯礼等数十位院士、国医大师、行业专家以及现代中药创制全国重点实验室、中华中医药学会、新华社中国经济信息社的指导下,天士力生物医药产业集团有限公司、天津中医药大学、浙江大学、华为云计算技术有限公司等单位联合发布了《数智中药—现代中药的数智化发展白皮书》(以下简称《白皮书》)。该《白皮书》及“数智本草”大模型5月9日发布。

近年来,我国制定了一系列政策,推动中医药行业数字化和智能化发展。不过,在当前的数字化、智能化时代,大数据和人工智能技术的发展为各个领域带来了前所未有的机遇和挑战。《白皮书》认为,现代中药行业不能局限于传统的生产与研究模式,数智化进程的推进是大势所趋。然而,现代中药数智化发展并非一路坦途。现代中药数智化发展离不开大量数据的积累和分析,但是如何保障数据安全和患者隐私是严峻的挑战。随着中药生产技术的飞速进步和中药市场需求的变化,需要对现有算法进行持续优化和改进,提高算法的准确性和效率。现代中药数智化发展需要大量的计算资源支持,如何有效整合和利用算力资源是一个挑战。数智中药和新药研发路径的衔接仍存在许多问题,如数据获取难度大、质量参差不齐;算法选择和优化困难;缺乏质量控制标准等。

为了解决现代中药数智化发展面临的问题与挑战,《白皮书》认为,需加强中药数据标准化和规范化,建立中药数据共享平台,在提高数据质量控制的同时保障数据安全。同时,需对算法进行持续研发和优化,提高算法的准确性和有效性;整合资源与增强算力,为数智中药的发展提供保障。此外,还需明确数智中药和新药研发间路径的衔接以提高中药的研发效率和质量。

加载中...