新浪财经

城投市场化主体与『借新还旧』

读懂ABS

关注

本文目录

一、声称市场化主体平台有哪些特征?

二、三维度看市场化主体能否突破借新还旧

三、市场化主体如何实现突破“借新还旧”?

正文

一、声称市场化主体平台有哪些特征?

1、城投为何声称“市场化经营主体”?

自去年下半年以来,为了适应新名单制管理的要求,部分城投企业在债券募集说明书中声称为“市场化经营主体”。

城投名单制管理过去有两种,一种是“银保监会的融资平台名单”,一种是财政部地方政府性债务管理系统认定的融资平台公司。2013年4月银监会出台10号文,规定对政府融资平台实行名单制管理,由各银行的分支机构对所在地区符合定义的政府融资平台进行统计、上报和监管。而财政部的平台名单主要是为了方便对地方政府存续债务进行统计,纳入该名单中的平台与政府性债务密切相关。城投企业退“平台”主要是指退出这两个名单,而城投声称为“市场化经营主体”是顺应新名单制管理的要求,这个新名单主要是去年下半年盛传的管理层划定的“3899名单”,名单内企业只能借新还旧。这些声称市场化经营主体的城投主动声明自己不属于这个名单,以示与这个名单内城投相区别,背后更多的还是出于获得新增融资的考虑。因为这些市场化经营主体同样能够借新还旧,享有与进入该名单中城投相同的“待遇”,债务偿还获得了事实上的“兜底”保证,可以极大地降低债务风险。

与过去出现的城投企业“退平台”相比,相同的是,都是为了适应监管变化的要求,退平台是为了满足剥离政府融资职能的监管要求,城投声称为“市场化经营主体”主要是适应新名单制管理的要求,同时,两者都表明已成为市场化经营企业,可以自担风险、自负盈亏,最终目的也都是为了便于开展融资。但城投企业声称为“市场化经营主体”还有更多的含义:一是,由于不是借新还旧名单内主体,表明自己相比名单制内企业在融资上可以处于更为有利的地位,既获得借新还旧的兜底保证,还可以新增融资;二是,业务上市场化经营特点显著,通过声称“市场化经营主体”城投的特点来看,这些城投都有一定的市场化经营业务,如果没有来自地方政府的业务并非完全不能独立生存;三是,所有债务属于企业债务,与政府信用实现隔离,城投独立承担偿还责任,地方政府不对企业债务承担偿还责任,比如许昌市投资集团有限公司在声明自己为“市场化经营主体”后强调“地方政府不对企业的债务承担责任”。

2、市场化主体有哪些特点?

根据万德公告市场化经营主体数据,截止到今年4月底筛选出220家“公告市场化经营主体”[1]平台,整理其特征表现如下:

从地域上来看,市场化经营主体主要集中于非重点省份,占比94.09%,且以山东、江苏、浙江等沿海经济发达地区居多,其中山东42家,江苏和浙江各29家,福建22家,居前三位。重点省份中,天津、重庆各4家,云南3家。

从主体信用等级来看,以AA+级为主,其中AAA级49家,占比22.3%,AA+级,占比57.7%,AA级,占比18.2%,无评级,占比1.8%。

从行政级别来看,以地市级平台为主,其中国家级新区15家,占比6.8%,省级平台5家,占比2.3%,省级开发区2家,占比0.9%,地市级132家,占比60%,地市级开发区16家,占比7.3%,区县级43家,占比19.5%,区县级开发区7家,占比3.2%。

从业务范围来看,市场化经营主体从事的业务均呈现多元化特点,其中个别主体业务多达十多项,以桐乡市国有资本投资运营有限公司为例,公司从事的业务涉及水务、运输、石油天然气、代建业务、土地整理业务、安保服务、商贸服务、房产销售、农产品销售、租赁等十多项,其中水务又有自来水销售、污水处理、安装、货物销售、水利工程,房产销售又包括住宅销售、商铺销售、安置房建设和销售以及工业厂房销售。从业务构成来看,市场化经营主体均从事部分市场化经营业务,但大多数仍以从事政府基础设施建设或者公共服务业务为主,其中市场化业务收入占比超过70%的主体仅74家,占比三分之一。

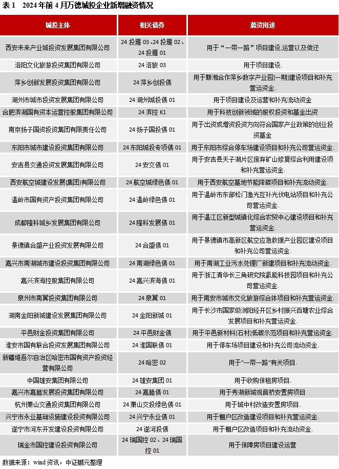
另外,从债券募资用途来看,市场化经营主体债券融资主要为借新还旧,包括对有息债务的偿还。只有极少数企业突破了借新还旧的限制,比如湖州市城市投资发展集团有限公司、嘉兴滨海控股集团有限公司、新疆维吾尔自治区哈密市国有资产投资经营有限公司等。

二、三维度看市场化主体能否突破借新还旧

1、地方政府维度

作为城投企业重要的客户,地方政府如果没有规划新增政府投资项目,或者这些新增政府投资项目可以通过其他途径融到资从而完成建设任务,而无需交给城投企业来代建,那么城投企业将会因没有太多新增业务来源,也就不会产生对从事新增业务的融资需求,从而也无法突破借新还旧。但从目前来看,城投企业的确会面临地方政府新增投资项目减少的风险,这背后的因素主要来自两方面:

一是,政策压力下,地方政府投资规模大幅度收紧。2023年12月23日,国务院办公厅印发《重点省份分类加强政府投资项目管理办法(试行)》(以下简称47号文),要求对12个重点省(区市)政府投资项目加强管控,压降地方政府投资规模,化解地方债务压力。同时,还提出重点省(区市)要全力化解地方债务风险,在地方债务风险降低至中低水平之前,严控新建政府投资项目,严格清理规范在建政府投资项目。该文件的出台对重点省份政府投资产生了重要的紧缩效应,据报道,文件出台后,重点省份部分政府投资项目被终止。这一效应其实并不仅限于重点省份,对非重点省份也产生了参照效应,非重点省份债务风险倘若达到了高风险水平,也将存在纳入重点省份的可能,因而,无论重点省份还是非重点省份在新增政府投资项目时都较为谨慎。正因为如此,在政府投资规模压缩,地方政府又可以通过增发国债、超长期特别国债以及地方债对接政府投资项目的背景下,留给城投企业的政府投资项目势必会减少。

二是,化债背景下,地方政府对将政府投资项目交给城投企业较为谨慎。2023年10月一份《关于金融支持融资平台债务风险化解的指导意见》(简称35号文)在广泛流传,该文件对融资平台债务风险进行分类限制:对于名单内城投企业,只能借新还旧,而且不包含利息,不能新增融资。对于参照地方政府平台管理的国有企业(针对新设平台),根据省市区域的不同,实施差异化限制。重点省份只能借新还旧,不能新增融资。非重点省份,需要省级政府出具同意文件,才可以新增融资。因而,即使非重点省份投融资平台融资也需要省级政府背书,即出具同意文件,而在目前地方政府将化解隐性债务风险作为重要任务的背景下,地方政府将政府投资项目交给城投企业较为谨慎,非重点省份省级政府不背书的可能性也大幅上升,从而导致城投企业新增融资需求会减少。 

由上可知,市场化主体城投要突破借新还旧,从地方政府维度,城投企业既要能从政府投资规模缩减中分得一杯羹,还要摆脱受到地方政府是否背书的约束,如果市场化主体不能突破这个约束,将难以突破借新还旧。不过,相比重点省份,非重点省份城投获得新增融资的机会仍较大,因为非重点省份债务状况相对较好,新增政府投资项目的自由度比较大,包括在市政领域建设领域,党中央、国务院明确要求实施的重大政府项目,国家推行的重大战略项目,列入相关规划纲要的项目,重建、提升救灾减灾防灾能力的相关重大项目等,这些项目是纳入白名单的投资项目,即使重点省份也可以获得审批,而对于非重点省份,由于其经济发达程度较高,需要上马的政府投资项目会较多,仍可能会给城投留下一些值得投资的项目。至于第二点,非重点省份省级政府是否愿意背书,从目前来看,主要还是取决于市场化主体所处区域债务风险水平、区县级一般公共预算收入是否大于50亿元等因素。以湖州市城市投资发展集团有限公司为例,根据《湖州市本级2023年新增地方政府债务预算调整方案》,湖州债务风险等级处于绿色区间,风险较低,同时,2023年全市一般公共预算收入达到410.50亿元。

2、企业维度

实现产业化转型是当前背景下城投企业突破借新还旧的关键。从市场化经营主体业务布局来看,虽然均有一定的市场化经营业务,具备成为产业类城投的基础,但目前城建类业务仍是大多数市场化经营主体的主要业务,大多数市场化经营主体仍未取得产业化转型的实质性突破。从目前的债券融资监管来看,无论是交易所335标准,还是交易商协会根据城建类企业“3+1”指标,按照收入、现金流、资产以及wind城投分类进行综合判定,如果要获得新增债券融资额度,对城投产业化程度的要求均较高。近期上交所题为《城投产业转型的探索与实践》的系列培训中提到,城投产业转型“转的是经营模式和经营理念,摒弃按照政府指派从事非市场化业务的经营方式”,城投转型失败原因在于其经营模式没有发生实质性变化。“城投转型不能是虚假转型或数字转型,城投转型不是表面功夫,不是简单的资产腾挪、不是体现在资产负债表上的简单的数字游戏,关键是转型完成后,企业是否有能力经营相关资产。”由此可见,城投成为产业化主体其内核也其实并非就是335指标,335指标只是判断的重要依据,城投企业产业化是否成功关键是看其经营模式是否发生转变,是否具有市场化的经营能力。

从声称“市场化经营主体”城投来看,其中已有三分之一的企业城建类业务上实现了低于30%的目标,但这部分城投企业产业化转型成色并不高,因为这部分企业中有将近65%的企业第一大业务为贸易业务。虽然发展贸易业务是重要的市场化转型方向,顺应了监管要求,且贸易业务具有交易(收入)规模大、业务门槛低、启动快等特点,是城投公司提升公司营收及现金流水平的首选,但由于贸易业务普遍毛利率较低,对城投公司产业化转型后自主经营能力的提升十分有限。因而,即使这部分市场化经营主体城建类业务达到了335要求,但总体上转型质量仍较差,这些企业也还未实现真正的产业化转型。

此外,城投企业通过业务结构的转变,从而实现产业化转型,这也并非城投转型的唯一出路。通过近期上交所题为《城投产业转型的探索与实践》的系列培训来看,城投企业产业化转型路径事实上还有更多的选择。比如,上交所培训中提到,产业类城投分为两类:一是,支持型产业类城投,主要是投资回报期长、投资回报低、促进民生经济发展的主体,例如产业类基金等。二是,资源型产业类城投,主要是以产业资源为基础,具备真实的现金流回款,例如人才公寓、科创园区、厂房等。从声称“市场化经营主体”城投来看,部分企业已经开始往这两个方向转型或者布局,尤其是一些园区类平台,以中德联合集团有限公司为例,公司是青岛中德生态园范围内唯一国有建设主体以及青岛自贸片区内重要的基建主体,经历市场化转型后,公司形成了以基础设施建设、商业地产和贸易为主的业务结构,基础设施建设业务占比已低于30%,同时,其商业地产业务中也进行了人才公寓、厂房转让等相关项目开发和布局,但由于体量较小,难以形成较大的业务规模,限制了公司往这类产业类城投的转型。

3、项目维度

此次融资监管重点主要针对地方政府及其所属平台企业,对于城投从事的建设项目性质却关注较少,但项目维度仍是判断城投是否真正实现市场化转型、是否获得新增融资的一个重要尺度。项目维度主要是指城投融资项目是属于经营性项目,还是属于有收益或是无收益的公益性项目。虽然有收益或是无收益的公益性项目都可以归类为城建类项目,但监管上还是存在较大的区别。对于无收益的公益性项目,像医院学校、路政交通、河道管理等公益性项目的建设,城投企业即使以市场化的委托代理方式从事这类项目建设,由于这些项目没有收益或者现金流的产生,为这些项目举债融资实质上相当于替地方政府变相举债,这类项目也是近年来监管层着力从严监管的项目,因而,对于这些没有收益性的公益性项目不仅难以获得新增融资,甚至从事该类业务的城投恐怕也会打上非市场化转型企业的标签。对于有收益的政府投资项目,像土地整理、棚户区改造、停车场建设等公益性项目,从去年下半年一揽子化债方案后的监管动向来看,并未对这类项目融资作太多具体的硬性规定,但由于目前融资监管重点倾向于企业产业化转型的实现,对于城投“按照政府指派从事非市场化业务的经营方式”一般难以获得新增融资,因而,这类有收益的政府投资项目如果是按照政府指派即使是以市场化的方式从事的,也将难以获得新增融资,相反,如果不是按照政府指派,而是根据项目的收益以市场化的方式获得,这类项目并非完全不可以获得新增融资,但问题是监管机构对这类项目往往难以甄别,还不如让位于对地方政府维度和企业维度的判断,更容易把握。现在的问题是城投经营性项目是否能获得新增融资,如果城投经营性项目融资受限,将会影响其产业化转型进程,而从这些声称为市场化经营主体的城投来看,均在市场化业务布局上有所推进,但如果在正常的产业化项目融资上受阻,明显将会影响到这类主体的市场化转型进展。站在监管层的角度考虑,要推动城投产业化转型,对城投产业化项目融资设定的限制不能太多,但这也会增加监管机构的监管难度,比如需加大力度防范打击融资企业将募投资金挪用等违规行为。而从今年一季度城投企业新增融资来看,24航空城绿色债01、24平邑财金债等债券的发行以及这些项目融资主体的财务表现,也似乎表明监管层一定程度上在为产业化项目新增融资留下了口子。

三、市场化主体如何实现突破“借新还旧”?

尽管这些市场化经营主体已经从事一些市场化业务,但从目前来看,大多数以借新还旧为主,因而,要突破“借新还旧”的限制,这些企业还有较多的功课要做。对此,我们提出以下建议:

一是,突破产业化转型中的重要障碍,实现真正的产业化转型

自去年一揽子化债方案推出后,新一轮城投监管政策日渐明晰,大多数城投企业未来发展前景面临或生或死的重大考验。对于这些声称市场化经营主体的平台来说,虽然其已有产业化转型基础,但与其他平台一样面临较大的转型压力,重要障碍在于这些市场化经营主体过去为地方政府背负的包袱较重,很难在短期内发生迅速的改变。以福州市某城市建设投资集团有限公司为例,福州市国资委是公司控股股东和实际控制人,公司是福州市重要的基础设施建设、保障房建设和片区综合开发主体,公司主营业务为贸易、房地产销售、建筑工程、市政项目代建以及房屋租赁和物业管理,2022年末这些业务分别占总收入之比为44.12%、32.3%、21.67%、0.27%、0.59%,其中房地产销售中商品房销售占比11.41%,建筑工程业务公司实现了跨区展业,是较为市场化的业务,由于保障房建设和市政项目代建在业务收入中占比不高,总体来说公司市场化转型有一定的成效,但不可忽视的是,公司与地方政府的关系仍较为密切,且过去为地方政府背负的包袱很重,很难“摒弃按照政府指派从事非市场化业务的经营方式”。比如,从保障房建设来看,公司既有较为市场化的定向销售模式,也有代建模式,以定向销售为主。根据债券募集说明书,截至2023年3月末,发行人主要在建保障房项目17个,项目总投资共计231.4亿元,累计已投资116.66 亿元,未来建设任务仍然较重。更重要的是市政工程代建业务,虽然这部分业务占比不大,但代建的纯公益性项目较多,且未来仍然还要承担较多的市政项目建设任务。除了极个别外,这些市场化经营主体大多数与上述城投公司的经营状况差别不大,正因为如此,城投企业实现真正的产业化转型需要突破这些转型中的重大障碍。

二是,进一步强化产业化业务的发展,提高产业化业务竞争力

新一轮融资监管强化城投平台产业化转型,因而,作为已有产业化转型基础的市场化经营主体进一步强化产业化业务发展,是更为现实的选择。从这些市场化经营主体来看,目前这些产业化业务竞争力普遍大而不强,虽然一些企业从事的市场化业务线较广,但造血能力较差,与公益性项目难以形成良性互补发展的局面,需要城投企业进一步优化业务布局,提升这些产业化经营业务的造血功能。同时,从外部环境来看,考虑到地方政府未来较长时间可能会休养生息,地方债务处于持续化解状况,而在地方政府投资规模缩减、政府投资项目减少的背景下,这些市场化经营主体来自政府的业务减少,也可以集中利用手中的资源,通过提升公司治理能力,打造核心竞争力,进一步强化产业化业务的发展。

三是,从产业化项目融资角度拓宽融资能力

化债背景下,城投融资政策上侧重于借新还旧,以防债务风险暴露,因而,对于公益性项目或者城建类项目融资会受到较大的限制,尤其是一些缺乏产业化运营基础没有收益来源、没有现金流流入的公益性项目融资,将会面临巨大的困难,但对于产业化经营项目,在助力城投产业化转型的背景下,目前监管层融资政策上口子并未十分收紧。因而,对于这些市场化经营主体而言,可以通过产业化项目融资来推动产业化业务的发展。当然,由于目前经济下行压力较大,大多数行业投入产出率较低,项目投资回报率较差,具有较好发展前景的优质产业类项目更是缺少,城投企业为产业化项目融资会面临较大的市场风险,在此情况下,也更是考验城投企业的产业化经营决策能力。

四是,处于较好区域经济发展环境中的企业,可以利用有利机会开展项目融资

本文第二节中我们分析到,地方政府是判断城投能否突破借新还旧重要的分析维度,市场化经营主体所处区域如果具备债务风险水平较低、区县级一般公共预算收入大于50亿元等有利因素,相比其他区域内企业将更具有融资优势,可以利用有利机遇开展项目融资,比如国家战略和重大经济发展政策的实施,将给城投企业带来一些重要的发展机遇,城投企业可以在政府的支持下,通过聚焦于国家战略和重大经济政策的实施,实现项目融资需求,从而推动经营上的进一步发展。目前,重大国家战略实施有“一带一路”外,乡村振兴战略、科教兴国战略、创新驱动战略以及粤港澳大湾区建设、京津冀协同发展、长江经济带发展等区域协调发展战略等。

[1] 万德筛选的个别平台虽未声明为市场化经营平台,但不属于借新还旧名单中平台