新浪财经

【中国银河宏观】以时间换空间,加快探索房地产新发展模式——517地产联合会议总量解读

财经自媒体

关注

2024年5月17日全国召开切实做好保交房工作视频会议,随后央行连续发布关于调整首付比例以及个人住房贷款利率和公积金贷款利率的三项通知。在下午召开例行国务院吹风会上,包括央行、住建部、金融监管总局和自然资源部在内的四部委负责人具体介绍如何切实做好保交房工作的各项配套政策。

地产政策的拐点:517地产新政组合拳是地产政策的历史性拐点,这是基于1季度政治局会议在对当前以及未来国内外经济形势综合研判,以应对房地产行业短期内面临的挑战以及构筑新发展模式的迫切要求。此外,房地产行业的稳定关系到人民群众切身利益和经济社会发展大局,从人民性、政治性的站位出发也推动了房地产政策的及时调整。

综合考量,全面发力:这次房地产政策组合拳是中央在综合考量当前房地产行业面临的挑战的背景下,在供需两端同时发力来稳定房地产市场:需求侧政策:(1)降低全国层面个人住房贷款最低首付比例;(2)取消全国层面个人住房贷款利率政策下限;(3)下调各期限品种住房公积金贷款利率0.25个百分点。供给侧政策:(1)分类推进在建已售难交付商品房项目处置,全力支持应续建项目融资和竣工交付;(2)酌情以收回、收购等方式妥善处置已出让的闲置存量住宅用地;(3)发挥城市房地产融资协调机制作用,满足房地产项目合理融资需求;(4)支持企业优化开发,促进市场流通转让,鼓励转让和合作开发;政策焦点——“收储”政策:以需定购,酌情以合理价格收购部分商品房用作保障性住房,央行设立3000亿元保障性住房再贷款。

政策对宏观经济的影响: 通过发展新质生产力来实现高质量发展和中国式现代化已经成为共识,但新旧动能切换过程中,依然需要宏观政策托底来避免经济增长的大起大落。本次房地产政策组合拳力度超预期,但政策目的更多是通过稳定地产行业和加快探索新发展模式,以时间换空间来为加快推进结构性改革和发展新质生产力提供良好的经济基础和宏观环境。因此,政策基调还是托底为主,不会对房地产行业和市场造成太大扰动。我们预计房地产投资在3季度末止跌,同时对地产上下游行业会有一定程度提振。虽然未来地产止跌会带来经济下行风险明显收敛,但我们测算对今年GDP改善的贡献有限,因此依然维持5.2%的全年预测。我们认为可以拉动明年GDP增长0.3个百分点,因此上调2025年GDP增速预测至5.0%。

对资本市场的影响:(1)A股市场迎来利好。当前国内处于房地产周期去库、新动能增长的转型期,房地产市场的运行状态是A股市场最关键的影响因素之一。房地产利好政策密集出台,加快探索房地产新发展模式,有助于房地产去库存推进,投资者情绪有望提振,A股市场或迎来持续反弹。(2)行业层面,首先,房地产行业行情或将提振。其次,地产政策密集出台对于房企经营环境的改善,有助于提升银行资产质量,利好银行业行情发酵。再者,房地产产业链业绩预期改善,或给相关行业行情提供支撑。结合PB估值与业绩,建议关注地产产业链中业绩表现相对较好的板块,如钢铁、建筑材料、建筑装饰、轻工制造、家用电器等,在房地产去库存政策导向下,后续行情有望得到基本面支撑。

风险提示1.对政策理解不到位的风险 2.政策推动不及预期的风险

正文

    2024年5月17日上午,全国切实做好保交房工作视频会议在京召开,中共中央政治局委员、国务院副总理何立峰出席会议并讲话。本次会议延续此前4月14日郑州房地产调研会及4月30日政治局会议对于房地产行业的调控方向,明确房地产关系人民群众切身利益和经济社会发展大局,进一步提升房地产问题政治站位,支持政府回购土地和进行商品房“收储”。

    5月17日下午,国务院政策例行吹风会,住房城乡建设部和自然资源部、中国人民银行、国家金融监督管理总局负责人介绍切实做好保交房工作配套政策。住建部汇同其他部门全力支持保交房工作,对于不能保交房的,同样要保护好购房人的合法权益。央行“四箭齐发”配合政策落实,设立3000亿元保障性住房再贷款支持地方国有企业收购已建成未出售商品房,降低个人房贷首付比例,取消个人住房贷款利率下限,下调公积金贷款利率0.25%。自然资源部支持地方政府酌情回收和收购闲置存量住宅用地。

一、房地产政策拐点:稳定的重要性凸显

    5月17日会议对于保交房政策的继续强化。继4月14日郑州房地产调研会之后,本次会议对于保交房政策的总体要求及支持力度进一步大幅提升:

    一是对于房地产市场的定位由“供需关系发生重大变化”转为“房地产关系人民群众切身利益和经济社会发展大局”,从认识房地产工作的重要性上升至深刻认识房地产工作的人民性和政治性,对行业重视程度显著提升。

    二是政策侧重点由“房地产融资需求”转向“消化存量商品房”,财政资金供给直接面向需求侧。

    三是对于主体责任人由“地方政府”扩围至“地方政府、房地产企业、金融机构”,在政策执行层面更具可操作性和协同性。

    本次会议中房地产稳定的重要性再次上升。房地产稳定不仅仅是房地产开发商和房地产行业自身的问题。房地产关系着“人民群众切身利益和经济社会发展大局”。房地产工作天然的具有人民性,所以要着力分类推进“在建已售难交付商品房项目”处置,全力支持应续建项目融资和竣工交付,保障购房人合法权益。

    房地产的平稳发展更具有政治性。房地产市场是国民经济的重要组成部分,对经济稳定、就业、金融稳定有直接的影响,房地产市场的波动可能引发经济不稳定,从而影响社会稳定。房地产市场也直接决定着居民的生活质量,政府通过保障房、租赁市场发展,解决居民住房问题,促进社会公平稳定。政府在制定城市发展规划时,也会考虑房地产市场稳定性,确保城市化进程平稳有序。

    房地产持续下行影响经济运行,时隔10年政策层再次提到出商品房去库存。早在4月政治局会议中就提及 “统筹研究消化存量房产和优化增量住房的政策措施”,本次会议对于房地产政策增加了“扎实推进保交房、消化存量商品房等重点工作”,自2014年后中央层面再次提及房地产去库存。市场随之将目光转向了如何消化现有新房库存,以及消化的路径和方式对市场的影响。

    会议提出消化房地产现有库存,主要是因为房地产目前销售表现持续低于预期。截至2024年4月,全国商品房2024年累计销售面积29252万平方米,同比下降20.2%,其中2024年4月单月商品房销售面积6584万平方米,同比下降22.84%。按照2023年全年销售面积135836.89万方计算,2024年1-4月仅完成2023年全年销售面积的26.2%。考虑到2023年3-4月市场表现较好、基数较高的影响,全年销售表现承压。

    房地产库存持续上行,已经接近前次商品房去库存时的水平,给经济带来巨大的压力。截至2024年3月,商品房待售面积7.48亿平方米,其中住宅待售3.94亿平方米。2014年末,上一轮房地产去库存启动时,住宅待售面积在4.06亿平方米,高点达到4.6亿平方米。虽然现阶段住宅的待售面积距离最高点仍然一段距离,但2024年3月房地产行业仍有67.8亿平方米的施工,高于2014年。可以看到,在现有商品房销售慢速的环境下,房地产库存累计会快速攀升。房地产行业的不景气同样拖累了GDP的增长。2022年开始,房地产行业已经连续两年对GDP的增长负贡献。2024年1季度,房地产行业下滑速度加快,房地产拉低了GDP增长0.38个百分点。

二、房地产调控“多箭齐发”,涉及供需两面

    房地产调控方向出现变化,房地产政策涉及多个主体。对居民:坚决完成保交楼任务;对开发商,地方可有条件收回存量土地,帮助房地产企业纾困;对市场整体:消化存量商品房,做好房地产债务风险防范处置。房地产调控实施主体责任人扩展至地方政府、房地产企业和金融机构。

    这次房地产政策组合拳是中央在综合考量当前房地产行业面临的挑战的背景下,在供需两端同时发力来稳定房地产市场。

    需求侧政策:(1)降低全国层面个人住房贷款最低首付比例;(2)取消全国层面个人住房贷款利率政策下限;(3)下调各期限品种住房公积金贷款利率0.25个百分点。

    供给侧政策:(1)分类推进在建已售难交付商品房项目处置,全力支持应续建项目融资和竣工交付;(2)酌情以收回、收购等方式妥善处置已出让的闲置存量住宅用地;(3)发挥城市房地产融资协调机制作用,满足房地产项目合理融资需求;(4)支持企业优化开发,促进市场流通转让,鼓励转让和合作开发。

    政策焦点——“收储”政策:以需定购,酌情以合理价格收购部分商品房用作保障性住房,央行设立3000亿元保障性住房再贷款。

    效果最好的是供给和需求兼顾的收购商品房政策,其次是央行的保障性住房再贷款,再次是其他供给端政策,最后是需求端政策。这并不是说需求端政策无效,而是相对于供给端,需求短政策仍然偏弱。

    政府再次参与到了房地产去库存,但是本次与上次截然不同。2015年~2016年的房地产去库存中,地方政府深度参与,并且央行给与了直接的资金支持。房地产市场库存快速消化,房地产市场回暖。而本次虽然也是地方政府深度参与,央行给与政策资金支持,但是模式完全不同。

    首先,本轮房地产去库存是基于“房住不炒”的大前提下进行的。2016年12月中央经济工作会议提出了房子是用来住的不是用来炒的,自此,中央层面对于房地产的基本态度就已经确立。“房住不炒”的基本原则是稳定房地产市场,遏制房价上涨。所以本轮房地产现有库存的消化不会对房地产价格带来过大的冲击,也就是可能是因城施策,小幅试探的过程中进行。

    其次,两次去库存均需要地方政府和财政的配合,但是资金流动的方式可能发生变化和房地产的去向不同。2014年央行通过PSL下放资金到政策性银行,政策性银行通过地方政府实现了居民房产的转换。本轮去库存更重要的是公益属性,地方政府以及国有企业需要持有房产,房产可能在更长时间退出商品房市场,进入保障房市场。

    最后,本轮房地产去化新模式是房地产长效机制建立的一部分。房地产长效机制的建立,2016年12月召开的中央经济工作会议提出的。具体来说要加快研究建立符合国情、适应市场规律的房地产平稳健康发展的机制,以实现市场的长期稳定和健康发展。我国房地产长效机制建立的过程中,保障房的建设是薄弱环节。保障房的建设可以满足中低收入群体的住房需求,维护社会稳定。政府回收商品房并入保障房市场和租赁市场,实现房产来源多元化,同时调动财政、银行、地方政府等多个部门,为未来保障房市场发展探索新的道路。

三、政策变化的宏观意义

    通过发展新质生产力来实现高质量发展和中国式现代化已经成为共识,但新旧动能切换过程中,依然需要宏观政策托底来避免经济增长的大起大落。本次房地产政策组合拳力度超预期,但政策目的更多是通过稳定地产行业和加快探索新发展模式,以时间换空间来为加快推进结构性改革和发展新质生产力提供良好的经济基础和宏观环境。因此,政策基调还是托底为主,不会对房地产行业和市场造成太大扰动。

    首先,虽然收储的前期规模较小,但产生的效果可能是立竿见影的。各地根据实际情况确认收储的规模,现阶段规模最大的是郑州。无论是心理上还是实际运行过程中,对于房地产市场的购买都有立竿见影的效果,使得房地产市场持续下滑的恐慌得到缓解。

    其次,我们预计房地产投资在3季度末止跌,同时对地产上下游行业会有一定程度提振。虽然未来地产止跌会带来经济下行风险明显收敛,但我们测算对今年GDP改善的贡献有限,因此依然维持5.2%的全年预测。我们认为可以拉动明年GDP增长0.3个百分点,因此上调2025年GDP增速预测至5.0%。

    最后,政府收储用于保障房市场,这是房地产长效机制的一种路径尝试。在减少政府资金使用的情况下,能快速的推进保障房的容量。我国房地产市场的稳定以及政府收储的存在,使得对于房地产的炒作进入历史。社会资源会从土地财政转向更具有效率的行业,有助于我国经济转型发展。

四、政府参与商品房购买的实践

1、政府购买商品房的两种方式

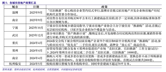
    针对目前整体库存承压的情况,供需两侧均有序出台政策。供应端:自然资源部严格控制商品房去化周期超18个月的城市商品住宅用地供应,抑制存量住宅用地不合理增长,控制住宅库存量;需求端:各城市因城施策,通过“以旧换新”和直接收购在售住房两种模式缓解去化压力。

    目前针对存量住房已出台相关政策控制住房供应。自然资源部4月29日发布的《关于做好2024年住宅用地供应有关工作的通知》提到“商品住宅去化周期超过36个月的,应暂停新增商品住宅用地出让,同时下大力气盘活存量,直至商品住宅去化周期降至36个月以下;商品住宅去化周期在18个月(不含)-36个月之间的城市,要按照“盘活多少、供应多少”的原则,根据本年度内盘活的存量商品住宅用地面积(包括竣工和收回)动态确定其新出让的商品住宅用地面积上限”。若将30个重点城市(包含各能级城市)2024年4月的商品住宅(不含保障性住房)的出清周期汇总,我们发现多数城市出清周期超过18个月的门槛。

    需求端的政策更加分散,各城市按照各自的特点制定房地产去化政策。最早推出“以旧换新”的是淄博市,主要是通过房企和中介合作,政府背书的方式进行。随后江苏太仓直接由国资收购二手房。总体来说,“以旧换新”有的以为购房者提供一定期限内的解约、中介支持二手房出售(深圳、上海);有的以提供购房补贴和契税补贴(沈阳等);有的为购房者提供首付比例、利率等优惠措施(长沙等)。以下两种模式比较典型:

    收购二手房以盘活存量住房市场。由于部分居民购房以置换为主,即售出在手存量住房后获得售房款,进而购买住房。按照以上流程,存量住房售出是置换的第一步。以郑州为例,2023年二手房成交套数占当地住宅成交总套数(二手房成交套数+商品住宅成交套数)的51.1%,按面积口径计算该比例为48.32%,即二手房成交占比已相当可观。在楼市相对成熟的上海市场,2021、2022年二手房成套数分别占全市住宅总成交套数(二手房成交套数+商品住宅成交套数)的64.28%、56.37%。政府主体收购二手房有望助力商品住宅市场去化。

    直接收购存量商品住房。杭州市临安区发布政策收购商品住房用作公租房。根据临安区发布的《关于收购商品住房用作公共租赁住房供应商的征集公告》,收购房源以整幢为基本收购单位,同时单套建面不超过70方,收购房源需搭配一定比例的车位,房源待售车位数量满足一定配比条件。此次收储与上一轮去库存采取的统购住房类似。2015年住建部发布加快培育和发展住房租赁市场的指导意见,其中提到“各地可以通过购买方式,把适合作为公租房或经过改造符合公租房条件的存量商品房转为公共租赁房”。考虑到目前存在库存承压等现象,我们认为收购商品住房或可进一步推广,收购的商品房或用作公租房、保障房等用途。

2、收储消化库存或需至少3.96万亿元

    考虑到低能级城市的去化压力较高能级城市大并且上文14城均为高能级城市,我们认为整体的去化周期高于20.28个月。若按照广义库存计算,截至2024年3月,全国商品住房去化周期为37.78个月。按照2014年2月以来的数据类比,2015年2月累计销售同比增速至最低,随后销售同比降幅逐年收窄并于2015年6月转正。2015年2月,广义库存去化周期为30.82个月,因此我们认为去化周期的目标上限为30.82个月。

    按照目前商品住房近6个月的移动平均月销售面积为10075.68万方计算,对应广义库存水平为310552万方,对应待消化库存为70069.58万方。若待消化库存均通过收储等方式消化,即需要统购收储70069.58万方的商品住房。

    截至2024年3月,全国商品住房累计销售均价为9421元/平米,相当于待消化库存的货值为6.6万亿元。假设统购价格为市场销售均价的60%,则消化广义库存以达到目标去化周期上限所需的货币量约为3.96万亿元。由于目标去化周期的上限为30.82个月,因此假设目标去化周期低于30.82个月,即所需货币量或将高于3.96亿元。

3、央行对房地产行业的支持:供给和需求

    在4月末政治局会议强调“适应我国房地产市场供求关系的新变化、人民群众对优质住房的新期待”的背景下,央行对于房地产的支持政策将是供给与需求的双重发力。供给端的政策聚焦“一视同仁满足不同所有制房地产企业合理融资需求”,防范化解风险,包括解决“房地产融资协调机制落实的堵点卡点”、健全“白名单”制度、使用结构性货币政策工具给与资金支持等。需求端的政策则为拉动房地产需求,已出台的政策包括降低个人住房贷款最低首付款比例、下调个人住房公积金贷款利率、取消全国层面首套住房和二套住房商业性个人住房贷款利率政策下限。

    供给端聚焦满足融资需求

    房地产融资协调机制落实的赌点卡点有望加快疏通。同时健全“白名单”制度,对于符合“白名单”条件的项目“应进尽进”,更多的符合条件的项目有可能加快纳入“白名单”。商业银行对合规“白名单”项目“应贷尽贷”。对于纳入白名单的项目,贷款审批和发放的速度有望加快,提升竣工速度。对于暂不符合“白名单”要求的项目,也有可能推出针对性的解决方案。房地产融资协调机制正在逐步发挥作用,截至5月16日,商业银行已按内部审批流程审批通过了“白名单”项目贷款金额9350亿元。

    回顾历史央行对于房地产的资金支持,曾经使用过PSL。2014年中国人民银行创设PSL为棚户区改造提供长期稳定、成本适当的资金来源。第一轮为2014-2019年,主要是支持棚改,第二轮2022年的投放主要支持“保交楼”和基建,第三轮2023年-2024年的5000亿则为“三大工程”提供资金支持。

    现阶段,央行对于“消化存量房产和优化增量住房”,央行5月17日宣布拟设立“保障性住房再贷款”,使用结构性货币政策工具给与定向的较低成本的资金支持。规模是3000亿元,利率1.75%,预计可带动银行贷款5000亿。目前存续的“租赁住房贷款支持计划”将并入保障性住房再贷款政策中管理,并在全国范围推广。

    拟设立的“保障性住房再贷款”,规模3000亿元,利率1.75%,期限1年,可展期4次。预计可带动银行贷款5000亿元。

    租赁住房贷款支持计划是央行的阶段性货币政策工具。

“按照国务院常务会议决定,2023年2月,人民银行创设租赁住房贷款支持计划,在重庆市、济南市、郑州市、长春市、成都市、福州市、青岛市、天津市等 8个城市开展试点,支持市场化批量收购存量住房、扩大租赁住房供给。试点支持对象为开发银行、工行、农行、中行、建行、交行和邮政储蓄银行共7家全国性金融机构。对于符合要求的贷款,按贷款本金的100%予以资金支持。实施期为2023年2月至2024年末,按季操作。属于阶段性工具。”截至2024年3月末,租赁住房贷款支持计划的额度为1000亿元,余额为20亿元,利率为1.75%。

    租赁住房贷款支持计划已在加速落地。租赁住房贷款支持计划共有8个试点城市,2023年以来4个城市已落地,贷款金额总计约40.86亿元。2024年1月证券时报报道农业银行积极推进人民银行租赁住房贷款支持计划落地,目前已与天津、济南、郑州、青岛4个城市的13个租赁住房项目达成融资意向。农行天津分行支持批量购买位于河西区、和平区、东丽区、南开区6个新建小区的1170套租赁住房。同时今年2月重庆市租赁住房贷款支持计划试点暨住房租赁基金首批收购项目签约仪式举行。涉及7个项目,合计4207套房源。

    需求端的政策拉动房地产需求

    房地产市场的恢复需要住房销售的回升,对需求端的政策支持已在加速。5月17日,央行出台面向需求端的政策,包括降低个人住房贷款最低首付款比例、下调个人住房公积金贷款利率、取消全国层面首套住房和二套住房商业性个人住房贷款利率政策下限。因个人住房贷款利率与5年期LPR利率水平密切相关,二季度有可能调降5年期LPR,推动个人住房贷款利率进一步下行。

    降低全国层面个人住房贷款最低首付比例。将首套房最低首付比例从不低于20%调整为不低于15%,二套房最低首付比例从不低于30%调整为不低于25%。目前,除北上广深等8个城市外,其他城市均已选择执行20%、30%的全国底线政策。现阶段房地产相关贷款增速低于全部贷款增速,首付比例降低将推动居民贷款增速上行。

    阶段性实现房贷利率市场化。取消全国层面个人住房贷款利率政策下限。首套房和二套房贷利率均不再设置政策下限。目前全国首套房贷利率政策下限为LPR减0.2个百分点,二套房为LPR加0.2个百分点。现阶段实现房贷利率市场化并不意味着一成不变,央行强调“如未来房地产市场供求关系发生较大改变,人民银行将及时恢复执行政策下限或指导城市政府恢复政策下限”。暗含房地产市场的供求关系才是政策发生改变的依据,并非强刺激。

    因城施策仍是重要原则。在全国层面取消最低首付比例和房贷利率下限之后,各地具体实施原则仍是因城施策,这意味着各地可以自主决定最低首付比例和房贷利率下限,也可以不再设置利率下限。

    下调住房公积金贷款利率,后续可能调降5年期LPR推动房贷利率继续下行。本次下调各期限品种住房公积金贷款利率0.25个百分点。目前,5年以上首套房公积金贷款利率为3.1%。此次下调之后,五年以上首套房个人住房公积金贷款利率为2.85%。

4、财政短期主要是税收支持,未来可能债券资金参与

    财政政策方面对于收储计划的现行政策支持主要是各地的契税优惠、政府及城投公司直接参与“收储”。但以目前大部分省市的财政情况来看,财政资金或城投公司直接参与收储或难以大面积推行,我们认为未来不排除专项债资金及超长期特别国债参与支持的可能性。

    首先是目前试点城市已经实行的契税优惠政策

    以目前郑州试点为例,对于“以旧换新”购买新建商品住房的居民予以30%的契税优惠。目前现行契税税率规则:90平方及以下的普通住房,按1%的税率征收契税,90-144平的普通住宅税率1.5%,超过144平的普通住宅及非住宅税率为3%。我们按照1.5%的平均税率及30%的契税优惠政策计算,优惠后平均契税税率为1%。财政税收优惠政策既能鼓励居民释放有效需求,也能部分补充地方财政收入。

    其次,对于财政收入端而言,根据前期自然资源部的住宅用地供应要求,新房去库存还关系到各地能否通过收储政策畅通从新房建设到土地收入的回补。如图14所示,如果能够通过“以旧换新”政策恢复地方土地出让收入,地方政府参与积极性和可行性将大幅提升。

    未来超长期特别国债和专项债也可用作收储资金来源

    从目前收储政策来看,地方政府收购二手房主要用作保障性租赁住房储备,这与过去地方专项债资金投资保障性安居工程建设的用途具有较高一致性。在当前住房阶段性去库压力较大的情境下,过去用于新建保障性住房的专项债资金理论上可以用于直接采购二手房资金。此外,对于今年启动发行的超长期特别国债,未来不排除可部分用于保障性住房的收储政策。目前来看,专项债及超长期特别国债的发行期限较长、且均不计入赤字率,与保障性租赁住房的项目期限匹配性较高。

    但短期内政府债券资金仍然面临发行利率和租金回报率的制约

    专项债和特别国债的项目发行审批均面临项目长期收益率的考核要求,从目前全国商品住房的年化租金回报率来看,基本处于1.5%左右,低于当前市场资金利率水平(十年期国债收益率:2.31%)。因此,财政资金大规模参与收储需要债券发行利率或二手房收购价格的进一步下行。

五、政策变化对市场的影响

    2024年1-4月份,全国房地产开发投资30928亿元,同比下降9.8%,降幅较前值扩大0.3个百分点。房地产销售端延续下降趋势。1-4月份,新建商品房销售面积29252万平方米,同比下降20.2%,其中住宅销售面积下降23.8%;新建商品房销售额28067亿元,下降28.3%,其中住宅销售额下降31.1%。4月末,商品房待售面积74553万平方米,同比增长15.7%。由于房地产市场整体规模大、链条长,在我国经济中占有重要地位,当前国内仍然处于房地产周期去库、新动能增长的转型期。对于A股市场而言,房地产市场的状态也是一大影响因素。

    从价格视角来看,房地产市场仍然处于调整状态。4月份,各线城市房价环比继续下降,降幅有所扩大。一线城市新建商品住宅销售价格环比下降0.6%,降幅比上月扩大0.5个百分点,二、三线城市新建商品住宅销售价格环比分别下降0.5%和0.6%,降幅均比上月扩大0.2个百分点。4月份,一线城市二手住宅销售价格环比下降1.1%,降幅比上月扩大0.4个百分点,二、三线城市二手住宅销售价格环比均下降0.9%,降幅均比上月扩大0.4个百分点。

    4月份,各线城市商品住宅销售价格同比降幅扩大。一线城市新建商品住宅销售价格同比下降2.5%,降幅比上月扩大1.0个百分点,二、三线城市新建商品住宅销售价格同比分别下降2.9%和4.2%,降幅比上月分别扩大0.9个和0.8个百分点。一线城市二手住宅销售价格同比下降8.5%,降幅比上月扩大1.2个百分点,二、三线城市二手住宅销售价格同比分别下降6.8%和6.6%,降幅均比上月扩大0.9个百分点。

    4月中央政治局会议释放了积极的信号,提出“统筹研究消化存量房产和优化增量住房的政策措施”。在政策密集出台的利好效应下,投资者情绪有望提振,给A股市场整体带来脉冲行情。同时,地方政府购买待售房屋等举措,有助于房地产去库存推进,房地产去库对于国内经济的压制力量有望缓解,中长期维度上,也为A股市场基本面提供一定支撑作用。

六、地产政策对于板块的影响

    2024年年初以来,截至5月16日,房地产产业链行情表现分化较大,家用电器行业大幅上涨21.21%,钢铁行业上涨1.89%,建筑材料行业上涨1.74%,而在房地产下行周期压制下,其余行业均下跌。其中房地产行业跌幅最深,下跌5.14%,机械设备跌4.12%,轻工制造跌2.09%,建筑装饰微跌0.06%。

    地方政府购买待售房屋等举措,有助于缓解房地产市场压力,房地产行业行情有望受到提振。同时,房地产对上下游相关产业带动效应强。房地产产业链中,尤其是中下游预期改善,或给相关行业行情提供一定支撑。5月15日,杭州临安区公告称收购一批商品房用作公租房,标志着政策创新的正式落地。随后一个交易日,地产产业链多数上涨,走出独立行情。其中,房地产、建筑材料、建筑装饰、轻工制造等行业涨幅领先,而家用电器行业在积累前期涨幅后有所回调。后续随着更多地方政策的跟进,地产产业链行情有望受到持续催化。

    从PE估值来看,截至5月16日,家用电器、轻工制造和建筑装饰行业均处于2010年以来40%分位数水平以下。从更适用的PB估值来看,房地产产业链整体位于历史中低位水平。其中,房地产处于2010年以来2.42%分位数,建筑材料、建筑装饰也均低于历史5%分位数水平,随着政策层面的持续催化,地产产业链存在估值反弹空间。

    从业绩来看,地产产业链上游表现分化。在地产需求疲弱的大环境下,2024年第一季度,钢铁行业营业收入同比下降5.82%,归母净利润同比大幅下降86.85%。建筑材料行业营业收入同比下降18.56%,归母净利润同比下降89.87%,降幅较2023年明显扩大。建筑装饰行业营业收入同比正增长,但涨幅较此前有所收窄,归母净利润同比由正转负。仅机械设备营业收入累计同比增速环比改善,较2023年上升2.33pct至4.68%,归母净利润累计同比也呈现回升态势。

    房地产行业业绩持续承压,在政策催化下边际改善预期升温,后续仍需观察地产数据表现。2024年第一季度,房地产行业营收和归母净利润分别同比下降13.72%、99.58%,但归母净利润增速降幅较2023年有所收窄。地产产业链下游表现相对较好,在房地产去库存政策导向下,有望为后续行情表现提供业绩支撑。2024年第一季度,轻工制造行业营收增速由负转正,环比上升8.49pct,同时,行业实现49.41%的归母净利润同比增速。受益于推动消费品“以旧换新”政策以及出口需求增长拉动,家用电器行业营收增速持续上行,环比上升0.96pct,归母净利润增速虽有所下降但仍保持在较高水平。

    同时,地产政策密集出台对于房企经营环境的改善,也有助于提升银行资产质量,利好银行业行情。2024年以来,截至5月16日,在高股息主题行情叠加稳增长政策加持下,银行业行情表现较优,累计上涨19.62%。从估值来看,在经历上涨行情后,银行业市盈率位于2010年以来23.04%分位数,市净率位于2010年以来8.00%分位数。随着银行资产端质量的改善,银行业估值仍有较大提升空间。

    从业绩来看,受净息差持续收窄,以及手续费、佣金净收入等下滑影响,银行业2023年营业收入、归母净利润同比增速分别为-0.81%、1.44%,2024Q1营业收入、归母净利润同比增速分别为-1.73%、-0.61%,增速均呈下降趋势。在房贷利率处于下行通道的背景下,后续还需关注银行业净息差压力,特别是抗风险能力相对较弱的中小银行。

本文摘自:中国银河证券2024年5月18日发布的研究报告《以时间换空间,加快探索房地产新发展模式——517地产联合会议总量解读》

首席经济学家:章俊 S0130523070003

分析师:

许冬石 S0130515030003

杨超 S0130522030004

胡孝宇 S0130523070001

詹璐 S0130522110001

分析师助理:聂天奇、王雪莹

评级标准:

评级标准为报告发布日后的6到12个月行业指数(或公司股价)相对市场表现,其中:A股市场以沪深300指数为基准,新三板市场以三板成指(针对协议转让标的)或三板做市指数(针对做市转让标的)为基准,北交所市场以北证50指数为基准,香港市场以摩根士丹利中国指数为基准。

推荐:相对基准指数涨幅10%以上。

中性:相对基准指数涨幅在-5%~10%之间。

回避:相对基准指数跌幅5%以上。

推荐:相对基准指数涨幅20%以上。

谨慎推荐:相对基准指数涨幅在5%~20%之间。

中性:相对基准指数涨幅在-5%~5%之间。

回避:相对基准指数跌幅5%以上。

加载中...