华山医院王坚团队发现外侧苍白球中特殊神经元集群在帕金森病异动症中的双向调控作用|华山科研
网站滚动
转自:上观新闻
近日,复旦大学附属华山医院国家老年疾病临床医学研究中心PI、复旦大学附属华山医院神经内科王坚课题组联合中国科学院脑科学与智能技术卓越创新中心姚海珊课题组在Cell Reports Medicine在线发表了题为“Bidirectional regulation of levodopa-induced dyskinesia by a specific neural ensemble in globus pallidus external segment”的研究成果。复旦大学附属华山医院沈聪博士、沈博博士及中国科学院脑科学与智能技术卓越创新中心的刘德陈博士后为本文的第一作者。Cell Reports Medicine系Cell旗下子刊,最新的影响因子为14.3。
左旋多巴诱导的异动症(Levodopa-induced dyskinesia, LID)是帕金森病(Parkinson’s disease, PD)患者随疾病进展及长期服用左旋多巴后出现的运动并发症,常表现为服药后以帕金森症更严重一侧的肢体和颈部为主的不自主舞蹈样-肌张力障碍样动作,极大影响了长病程PD患者的生活质量,是临床上非常棘手的问题。既往基础研究证实基底节直接通路中表达D1多巴胺受体的纹状体中棘神经元在异动的发生中起到重要作用,但其他受多巴胺支配的细胞集群是否参与异动的产生仍并不清楚,因此在全脑范围中研究引起LID的特定类型细胞集群至关重要,这将为异动症的药物治疗及神经调控提供更精准的靶点及理论依据。
该研究在LID小鼠模型基础上,利用活动依赖标记技术FosTRAP2结合Cre依赖元件的表达可视化标记异动状态下被激活的细胞集群,进一步通过钙信号,光遗传学、化学遗传学操纵及病毒示踪解析这些异动激活集群的异常活动与LID的因果关联及集群特征。
研究发现
1.外侧苍白球(GPe),丘脑底核(STN)及束旁核(PF)特异性包含异动激活集群
团队在FosTRAP2::H2B-GFP转基因鼠中构建LID模型(及相应对照)。在4-羟基他莫昔芬的诱导下以H2B-GFP标记异动时(或非异动对照)激活的细胞。该研究观察到异动激活细胞在全脑分布广泛,通过组间及双侧对比筛选出特异性包含异动激活细胞的关键脑区——GPe,STN及PF(图1)。
图1 全脑筛选特异性包含异动激活集群的关键脑区
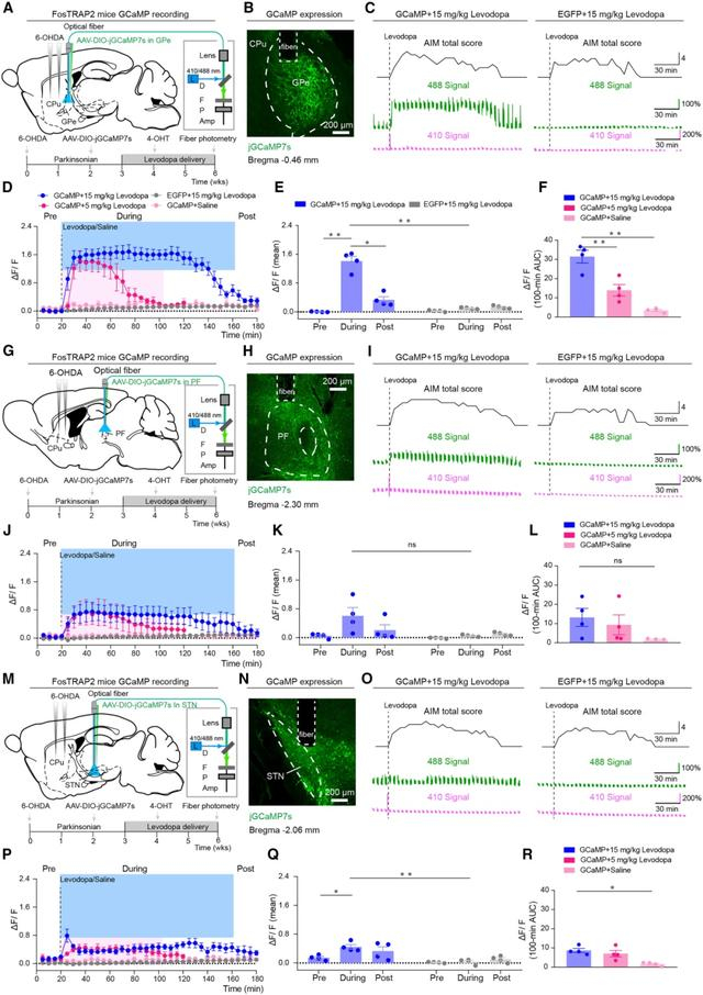
2.GPe中异动激活亚群对异动的响应具有异动严重程度依赖性
团队在FosTRAP2异动小鼠三个关键脑区的异动激活亚群中分别特异性表达GCaMP或EGFP对照元件,记录亚群在(不同剂量)左旋多巴注射前后钙信号变化及相应异动表型。该研究观察到只有GPe中异动激活亚群的活性与异动程度平行,呈现异动严重程度依赖性的活性改变(图2)。
图2 三个关键脑区中异动激活亚群对异动的响应
3.光遗传学抑制GPe中异动激活亚群中断LID表型
团队在FosTRAP2::H2B-GFP异动小鼠三个关键脑区的异动激活亚群中分别特异性表达GtACR或mCherry对照元件,发现在小鼠异动高峰平台时光遗传学抑制GPe中异动激活亚群显著缓解中轴及肢体维度的异动表型,而抑制STN和PF中异动激活亚群对小鼠异动程度无显著影响(图3)。
图3 光遗传学抑制GPe中异动激活亚群中断LID表型
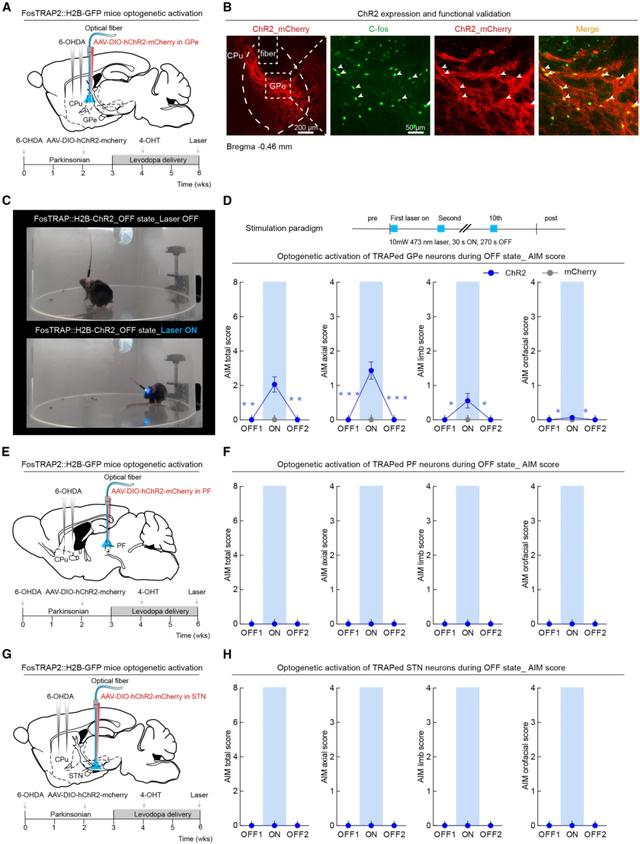
4.光遗传学激活GPe中异动激活亚群诱发异动样表现
在FosTRAP2::H2B-GFP异动小鼠三个关键脑区的异动激活亚群中分别特异性表达ChR2或mCherry对照元件,团队发现小鼠在不给予左旋多巴的前提下光遗传学激活GPe中异动激活亚群可模拟出异动样表现,而激活STN和PF中异动激活亚群既不能诱发异动也不能缓解异动的程度(图4)。
图4 光遗传学激活GPe中异动激活亚群诱发异动样表现
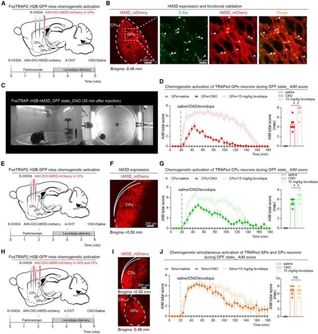
5.化学遗传学同时激活GPe和纹状体(CPu)中异动激活亚群诱发更严重且全面的异动表型
在FosTRAP2::H2B-GFP异动小鼠GPe和CPu双脑区的异动激活亚群中同时特异性表达受体hM3D,团队发现化学遗传学同时激活GPe和CPu中异动激活亚群可以产生与高剂量左旋多巴诱导的异动程度相当的异动表型(图5)。
图5 GPe与CPu中异动激活亚群促异动效应的协同性
6. GPe中异动激活亚群的分子学及投射特征
团队通过标记细胞与特定分子标记物的共标以及顺向、逆行病毒示踪实验鉴定出绝大多数GPe中异动激活细胞从属于Nkx2.1+、投向STN、EP等基底节输出核团的prototypic类型神经元(图6)。
图6 GPe中异动激活亚群的分子学及下游投射特征
该研究“捕捉”了LID时激活的细胞集群,并建立了GPe中特殊神经元集群的异常活动与异动表型间的因果关联,提示这群亚群有望成为未来异动症药物及调控治疗的潜在靶点。
通讯作者简介
王坚
神经内科
主任医师
临床医学博士,教授/主任医师,博士研究生导师。复旦大学附属华山医院神经内科副主任,国际帕金森病及运动障碍协会(MDS) “Web Editorial Board”专家委员会专家委员,国家神经疾病医学中心(华山)功能神经疾病中心主任。长期聚焦帕金森疾病临床及基础研究、慢病长程管理,共发表SCI论文147篇。2020年以来以(共)通讯/第一作者发表SCI研究成果48篇,包括Brain(2), JAMA Neurol, Cell Res, Cell Rep Med, Cell Discov(2), Nat Commun, EBioMedicine, Mov Disord(6), Eur J Nucl Med Mol Imaging(2), JNM, NPJ Parkinsons Dis(2)等。
原文链接:
https://doi.org/10.1016/j.xcrm.2024.101566