新浪财经

酒业,加“数”向前

市场资讯 2024.05.18 11:17

数字化、智能化,

从企业蔓延至产区,

正逐渐加深对白酒这一传统制造业的影响。

今年年初,随着“发展新质生产力”被正式写入2024年政府工作目标,白酒这一传统行业,也开始展现出对于“科技创新”的积极拥抱姿态。

数字化、智能化,再度成为行业热词。

就在不久前,习酒宣布与北京大学开展“酱酒行业数字化转型联合实验室”项目,国台酒业也举办了“数智赋能大健康产业新质生产力暨第四届中医药国际发展大会”。

而近两年在数字领域展现出极大兴趣,并收获高度关注的,依然是行业龙头企业。

2023年,贵州茅台研发投入超过6亿元,其中超1.43亿元,都用在了对于数字化项目的研发支出。

除三大主流酱酒企业显然都对数字化、智能化展现出了浓厚兴趣外。数字化的发展趋势,已在行业中默默进行多年。

贵州茅台、洋河股份山西汾酒、泸州老窖等一众一线名企,都将发展数字化(或数智化)作为了2024年的主要工作目标。

这一庞大的命题包括了市场营销、组织管理生产酿造等多个方面。现代新兴数字技术的运用,往往能够带来更加高效的企业运转效率。

从企业发展以及市场竞争等角度来看,加大对数字化的投入,显然是对长期收益抱有期待的。并且,这一趋势,正在逐渐蔓延至产区竞争当中。

白酒数字化,不止营销

在白酒上市公司中,有13家知名头部白酒企业,都明确将数字化作为2024年的重要工作之一。

以贵州茅台为例,其明确提到,2024年要在数字赋能方面,按照“智慧茅台2.0”顶层规划,实施营销数字化系统、供应链管理系统、全面质量管理系统等项目,进一步拉通集成供应链体系,推进工业互联网示范场景规模应用,推动“一码通管”,融合防伪溯源、产业链协同等场景应用,提升上下游产业链接能力。

数字化技术的运用,在市场营销以及供应链管理上,有着非常明显的优势,这也是白酒行业最早利用数字化进行改革的地方。2023年,《洋河股份的营销数字化》还成功入选清华大学教学案例。

资料显示,早在2019年,洋河4.0版智慧化酿造车间上线运行,即被列入国家创新创业项目;2021年,洋河凭借数字化升级的领先水平,入选“2021新型实体企业百强榜”;2022年,中央网信办等12部门联合印发的IPv6技术创新和融合应用试点名单中,洋河是唯一入选白酒企业。

从基础信息化建设到智慧生态链建设,再到数字化营销体系和数字化终端消费者体系,数字化对酒业的影响,正加速融入到产业全链路当中。

迎驾贡酒提出,要坚持项目蓄能,善用数字化工具,推进生产制造的数字化转型,持续提升设备自动化和数字化管理水平。以数字化循环经济产业园为试点,建立工业互联网示范项目,实现工厂智能化管理。

2022年,迎驾贡酒拟投资41.2亿元,建设实施数字化酿造以及副产物循环利用项目。2023年11月,迎驾贡酒的数字化循环经济产业园正式动工建设。

想要用数字化、智能化技术为生产制造赋能的,还有泸州老窖等企业。泸州老窖方面提出,要高质量推进营销、生产、供应链、管理体系的数智化建设,快速提高数智化覆盖比例,实现数智驱动业务、数智驱动管理

泸州老窖也着重从营销、生产、管理三个层面展开强化,凸显数智技术为白酒行业转型升级带来的影响。

而谈到数字化、智能化生产,便不得不提国台酒业。作为行业最早开展智能酿造的白酒企业之一,国台酒业建立了酱酒品类第一个全生产链智能化工厂,在相关的技术升级、工厂管理层面,有着领先于行业的技术水平。去年,国台酒业还发布了“国台智能酿造标准体系”。

数字化为企业运转带来的效率提升、成本降低效果十分明显。各大企业针对数字化的布局,已经开始进行到战略层面,数字化竞赛,也开始变得激烈。

数字化,提升“新质生产力”主要抓手?

在与北京大学合作的酱酒数字化转型实验室项目中,习酒方面的期待是,令其成为习酒数字化转型战略的支撑、酱酒行业专业人才的培养基地、酱酒产业数字化转型的研发高地。

产、学、研、用一体化,已经不仅仅局限于表面的技术引入和流程优化,而是深入到了企业核心竞争力的构建以及组织架构的革新以及企业文化的重塑。在这一过程中,数字化不仅是一个工具或平台,更是推动企业全面升级、实现可持续发展的强大引擎。

而企业对数字化项目的支出,也正在快速提升。

根据上市公司年报,2023年17家白酒上市公司的研发费用(不含资本化研发投入)总投入超过15亿元顺鑫农业、珍酒李渡、皇台酒业未披露),增幅达到15.64%。

其中,山西汾酒、舍得酒业、口子窖三家企业的研发费用增幅最大,分别达到52.04%、42.19%、36.9%。

具体来看,有关数字化、智能化项目的支出,占比较高。

2023年,汾酒提出“11125汾酒科技战略”,开始发挥科技创新主体作用,践行品质路线,并持续加大研发投入,以保障生产任务、提升产品品质。

泸州老窖则坚定推动“数智泸州老窖”建设,并被评为了四川省数智先锋企业。据悉,泸州老窖已建成运行智能化包装中心,并完工智能生产调度指挥中心,顺利推进生产信息化系统建设。

今年年初,泸州老窖智能包装中心已正式启用,通过整合6大信息系统、5条灌装生产线,平均生产速度达到15000瓶/小时,生产效率提高2倍以上。

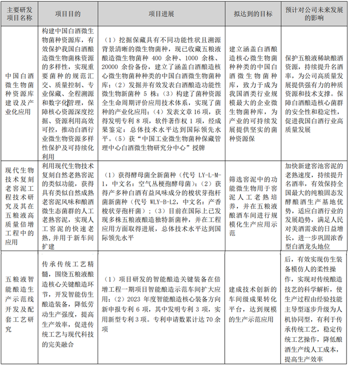
此外,五粮液虽然未将数字化直接写入企业发展规划当中,但是其列出的研发项目,却仍然涵盖了数字化、酿造智能化生产

如“中国白酒微生物菌种资源库建设及产业化应用”以及“五粮液智能生产示范线开发及配套工艺研究”,都运用到了相关数字化技术,以期提高生产力。

可以看到,科技作为第一生产力,在白酒行业中的战略比重正在加大,而数字化,正在成为白酒行业进行科研创新的核心板块。

从企业到产区,数字化能否成为制胜关键?

除了各大酒企,白酒主产区今年以来数字化进程的加快,同样是白酒行业的一大亮点。

5月中旬,四川泸州白酒产业园区便对外公布了一组数据:泸州投资1800余万元建成全国首个白酒全产业链数字化综合服务平台,对全市130多家酒类产业链企业和40多家有关单位的酒类产业数据进行收集整理,建成545个白酒产业相关数据模型,归集超过1.3亿条数据。

今年年初,四川提出了全面实施制造业“智改数转”行动,不到半年时间,四川“智改数转”在建项目接近1500个,总投资超过4600亿元。

贵州今年先后发布《质量基础设施助力产业链供应链质量联动提升工作方案(2024-2025年)》以及《贵州省推动大规模设备更新和消费品以旧换新实施方案》,从技改、数字化、智能化等多个层面,对贵州白酒的后续发展做出规划。

显然,实际无论是科技引领,还是数字化赋能,都是为了提升白酒行业产业转型升级的脚步,实现产业链的价值强化。

在关于“新质生产力”构建中,除了有关积极培育新兴产业和未来产业的描述,还涵盖了推动产业链供应链优化升级以及深入推进数字经济创新发展两个重要内容。

对比其他制造业,对于白酒行业这样的传统制造业而言,尚处于数字化转型的初始阶段。尽管数字化浪潮为白酒行业带来的产业变革具有时代性的特点,但同时,选择将数字化纳入战略规划中,以数字化作为一种转型的驱动力量,无疑将创造更多收益。

如今,行业第一梯队的企业以及各产区对于数字化转型的需求都在持续增多,在提升生产力的共同诉求下,各方在数字化上形成的合力,也将进一步推动白酒行业走向智能、绿色。

目前来看,数字化转型为白酒产业供应链的优化,已经带来了较为显著的效果,特别是在优化生产流程、提高产品质量、提升消费者服务、拓宽市场渠道等层面。

加载中...