新浪财经

重磅!2024年中国及31省市风电场行业政策汇总及解读(全)大力推进海上风电场建设

前瞻网

关注

转自:前瞻产业研究院

行业主要上市公司:华润电力(00836.HK)、三峡能源(600906.SH)、中国电建(601669.SH)、建投能源(000600.SZ)、深圳能源(000027.SZ)、节能风电(601016.SH)、国投电力(600886.SH)等

本文核心数据:中国风电场行业政策;各省市风电场行业政策;政策解读

1、政策历程图

风电场是将风能捕获、转换成电能并通过输电线路送入电网的场所,风力发电都是在风电场中实现的。“十一五“时期,国家提出要重点建设30个左右10万千瓦以上的大型风电场和5个百万千瓦级风电基地。”十二五“时期,国家首次提出海上风电基地的规划建设。”十三五“时期,国家对陆上风电和海上风电的建设规模要求不断提升。”十四五“时期,国家提出要统筹推进陆上风电基地建设的同时,还要有序推进海上风电基地建设。可以发现,随着我国风电行业的深入发展,国家政策导向逐渐向海上风电倾斜。

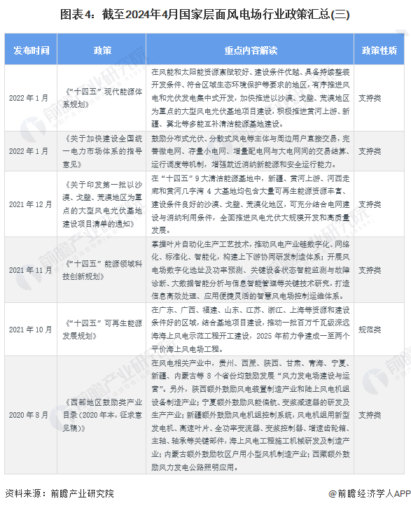
2、国家层面政策汇总及解读

——国家层面风电场行业政策汇总

近年来,国家发展改革委、国家能源局等相关部门不断出台政策支持风电行业发展,推动各地建设风电发电基础设施,海上风电场成为发展重点。截至2024年4月,国家层面风电场行业政策汇总如下:

——国家层面风电场行业发展目标解读

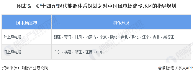
2022年1月,国家发展改革委和国家能源局印发《“十四五”现代能源体系规划》,明确提出要全面推进风电和太阳能发电大规模开发和高质量发展,对风电场建设的选址、海上风电场等方面提出发展指导意见。

在风电场选址方面,要优先就地就近开发利用,加快负荷中心及周边地区分散式风电和分布式光伏建设,推广应用低风速风电技术。在风能和太阳能资源禀赋较好、建设条件优越、具备持续整装开发条件、符合区域生态环境保护等要求的地区,有序推进风电和光伏发电集中式开发,加快推进以沙漠、戈壁、荒漠地区为重点的大型风电光伏基地项目建设,积极推进黄河上游、新疆、冀北等多能互补清洁能源基地建设。在细分领域方面,国家鼓励建设海上风电基地,推进海上风电向深水远岸区域布局。

具体到区域来看,国家鼓励在下列地区分别发展陆上风电场和海上风电场:

3、31省市层面的政策汇总及解读

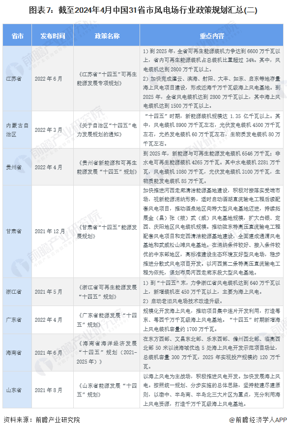
——31省市风电场行业政策汇总

除了国家层面,各地政府也出台相应政策响应国家号召,对当地“十四五”时期发展风力发电进行指导规划,积极推动风电场的发展建设。截至2024年4月,地方层面风电场行业政策规划汇总如下:

——31省市风电场行业发展目标解读

从地方层面的规划来看,多个省市颁布了当地“十四五”时期风电装机容量的发展目标。其中,内蒙古计划在此期间当地的风电装机容量要达到8900万千瓦,目标数量遥遥领先其他区域;江苏、湖南、贵州计划的风电装机容量发展规模分别为2800万千瓦、1200万千瓦、1080万千瓦;广东和福建则是分别计划在此期间新增海上风电装机容量1700万千瓦和1030万千瓦。

更多本行业研究分析详见前瞻产业研究院《中国风电场建设市场前瞻与投资战略规划分析报告》。

同时前瞻产业研究院还提供产业大数据、产业研究报告、产业规划、园区规划、产业招商、产业图谱、智慧招商系统、行业地位证明、IPO咨询/募投可研、专精特新小巨人申报等解决方案。在招股说明书、公司年度报告等任何公开信息披露中引用本篇文章内容,需要获取前瞻产业研究院的正规授权。

更多深度行业分析尽在【前瞻经济学人APP】,还可以与500+经济学家/资深行业研究员交流互动。更多企业数据、企业资讯、企业发展情况尽在【企查猫APP】,性价比最高功能最全的企业查询平台。

加载中...