新浪财经

56亿市值的常青科技放大招:拟100亿元投建高分子新材料项目

21世纪经济报道

关注

5月15日盘后,56.36亿市值的常青科技(603125.SH)放了一个大招,拟以100亿元投建高分子新材料生产基地,这近乎于该公司市值的两倍。

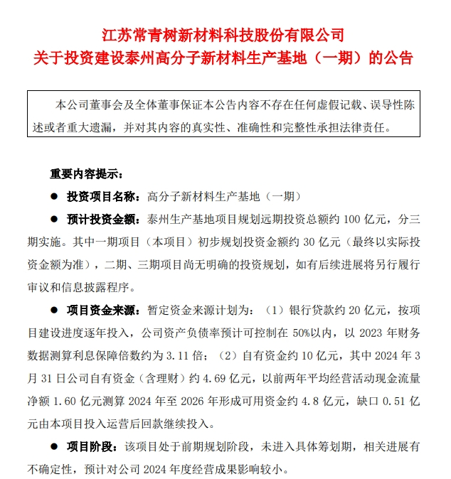
常青科技发布的公告称,公司拟通过全资子公司常青树泰州在泰州市高港区投资建设高分子新材料生产基地(以下简称“泰州生产基地”)。据介绍,泰州生产基地项目规划远期投资总额约100亿元,分三期实施。其中一期项目初步规划投资金额约30亿元,二期、三期项目尚无明确的投资规划。

对于一期项目资金来源,常青科技表示暂定资金来源计划有:

  • 银行贷款约20亿元,按项目建设进度逐年投入,公司资产负债率预计可控制在50%以内,以2023年财务数据测算利息保障倍数约为3.11倍;
  • 自有资金约10亿元,其中2024年3月31日公司自有资金(含理财)约4.69亿元,以前两年平均经营活动现金流量净额1.60亿元测算2024年至2026年形成可用资金约4.8亿元,缺口0.51亿元由本项目投入运营后回款继续投入

公告显示,一期项目规划建设年产能偏苯三酸酐8万吨、均苯三甲酸1万吨、二异丙苯系列产品共计11万吨、(间/对)苯二酚8万吨、间甲酚2万吨、芳香基二元叔碳醇2万吨、3,4二甲基苯甲醛0.5万吨、甲基异丁基甲醇2万吨以及联产品等共计约8万吨。

常青科技表示,经初步测算,一期项目达产后预计内部收益率超过20%。此外,一期项目投资资金将根据项目进展分批投入,项目建设不会影响公司现有业务的正常开展,预计对公司2024年度经营成果影响较小,且本项目投资符合国家和地方产业政策以及公司的战略发展规划,有利于公司进一步提升核心竞争力。

常青科技还提示风险称,公司最近一期经审计总资产22.98亿元、净资产21.69亿元,一期项目初步规划投资金额约30亿,超过公司最近一期经审计总资产及净资产金额,项目的投资支出可能导致公司现金流量净额减少或负债大幅增加,可能增加相关财务风险

(声明:文章内容仅供参考,不构成投资建议。投资者据此操作,风险自担。)

加载中...