新浪财经

太平人寿潍坊奎文支公司被罚 承诺给予合同约定外利益

中国经济网

关注

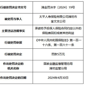
中国经济网北京5月15日讯 国家金融监督管理总局网站6日公布的行政处罚决定书(潍金罚决字〔2024〕19号、20号、21号)显示,太平人寿保险有限公司潍坊市奎文支公司承诺给予投保人保险合同约定以外的保险费回扣或者其他利益,国家金融监督管理总局潍坊监管分局依据《中华人民共和国保险法》第一百一十六条、第一百六十一条对该公司罚款5万元。 

时任太平人寿保险有限公司潍坊市奎文支公司总经理周磊,对太平人寿保险有限公司潍坊市奎文支公司承诺给予投保人保险合同约定以外的保险费回扣或者其他利益负有责任,国家金融监督管理总局潍坊监管分局依据《中华人民共和国保险法》第一百一十六条、第一百七十一条对周磊警告并处罚款1万元。 

时任太平人寿保险有限公司潍坊市奎文支公司保险代理人管爱芬,对太平人寿保险有限公司潍坊市奎文支公司承诺给予投保人保险合同约定以外的保险费回扣或者其他利益负有责任,国家金融监督管理总局潍坊监管分局依据《中华人民共和国保险法》第一百一十六条、第一百七十一条对管爱芬警告并处罚款1万元。 

相关法规: 

《中华人民共和国保险法》第一百一十六条:保险公司及其工作人员在保险业务活动中不得有下列行为:  

(一)欺骗投保人、被保险人或者受益人;  

(二)对投保人隐瞒与保险合同有关的重要情况;  

(三)阻碍投保人履行本法规定的如实告知义务,或者诱导其不履行本法规定的如实告知义务;  

(四)给予或者承诺给予投保人、被保险人、受益人保险合同约定以外的保险费回扣或者其他利益;  

(五)拒不依法履行保险合同约定的赔偿或者给付保险金义务;  

(六)故意编造未曾发生的保险事故、虚构保险合同或者故意夸大已经发生的保险事故的损失程度进行虚假理赔,骗取保险金或者牟取其他不正当利益;  

(七)挪用、截留、侵占保险费;  

(八)委托未取得合法资格的机构从事保险销售活动;  

(九)利用开展保险业务为其他机构或者个人牟取不正当利益;  

(十)利用保险代理人、保险经纪人或者保险评估机构,从事以虚构保险中介业务或者编造退保等方式套取费用等违法活动;  

(十一)以捏造、散布虚假事实等方式损害竞争对手的商业信誉,或者以其他不正当竞争行为扰乱保险市场秩序;  

(十二)泄露在业务活动中知悉的投保人、被保险人的商业秘密;  

(十三)违反法律、行政法规和国务院保险监督管理机构规定的其他行为。  

《中华人民共和国保险法》第一百六十一条:保险公司有本法第一百一十六条规定行为之一的,由保险监督管理机构责令改正,处五万元以上三十万元以下的罚款;情节严重的,限制其业务范围、责令停止接受新业务或者吊销业务许可证。  

《中华人民共和国保险法》第一百七十一条:保险公司、保险资产管理公司、保险专业代理机构、保险经纪人违反本法规定的,保险监督管理机构除分别依照本法第一百六十条至第一百七十条的规定对该单位给予处罚外,对其直接负责的主管人员和其他直接责任人员给予警告,并处一万元以上十万元以下的罚款;情节严重的,撤销任职资格。  

以下为原文: 

加载中...