新浪财经

重磅!2024年中国塑料管道行业政策汇总及解读(全)政策集中于管网更新和绿色化改革

前瞻网

关注

转自:前瞻产业研究院

塑料管道行业主要上市公司:中国联塑(2128.HK)、公元股份(002641.SZ)、伟星新材(002372.SZ)、沧州明珠(002108.SZ)、顾地科技(002694.SZ)、雄塑科技(300599.SZ)、凌云股份(600480.SH)、东宏股份(603856.SH)、纳川股份(300198.SZ)

本文核心数据:中国塑料管道行业政策历程、中国塑料管道行业政策汇总及解读、中国各省市塑料管道行业政策汇总及解读

中国塑料管道行业政策发展历程

从政策历程来看,塑料管道行业政策规划的方向从基础产品研发推广到产业多元化高速发展阶段。2008年“四万亿”政策刺激下,塑料管道行业迎来阶段快速增长,我国超过美国成为世界最大塑料管道生产国。“十四五”时期随着城镇化进程的放缓,产业进入优化升级阶段,注重优化产业结构,提升质量水平,产量增速逐渐放缓。

国家层面政策汇总及解读

——国家层面塑料管道行业政策汇总

国家层面政策对塑料管道行业的调控主要集中在两个方面,一是在需求方面,继续加快农村改造、城镇化改革、旧城改造等工程,释放对塑料管道产品的需求;另一方面,对行业的污染排放等进行规范,督促行业进行绿色化改革。

——《塑料加工业“十四五”科技创新指导意见》解读

2021年,中国塑料加工工业协会发布《塑料加工业“十四五”科技创新指导意见》,强调行业绿色生态化发展,引导行业内企业推进节能减排及清洁生产技术应用,推进新能源利用,采用环保新材料、新工艺及新技术降低能耗,大力研发推广可循环、易回收、可降解替代产品和技术。

“十四五”期间,塑料加工行业要贯彻创新、协调、绿色、开放、共享的新发展理念,围绕“五化”方面着力,为塑料加工业实现高质量发展提供支撑,为构建新发展格局做贡献。

具体发展目标为:1)完善创新体系建设;2)推动产业链协同创新;3)突破关键共性技术;4)推进产业链供应链现代化;5)强化标准支撑作用;6)促进绿色可持续发展;7)加快数字转型,提高智能化水平;8)加强军民融合。

各省市层面的政策汇总及解读

——各省市塑料管道行业相关政策汇总

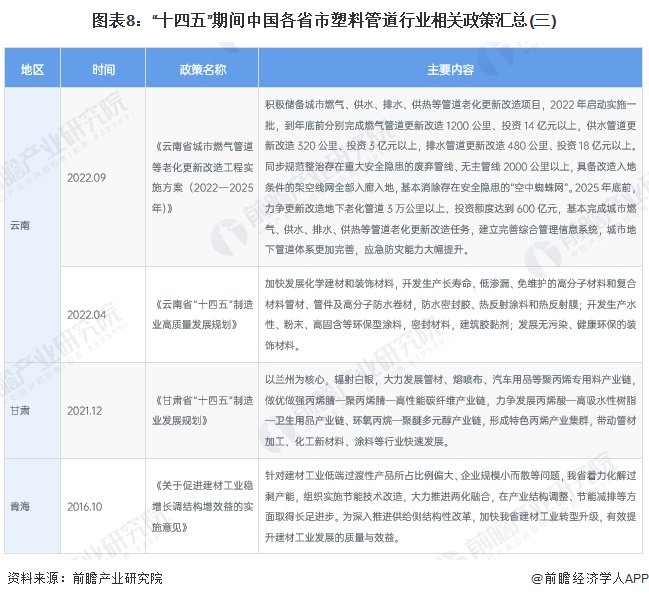
塑料管道产品作为基础建材加工业,各省市政策方向各有不同,其中广西南宁明确提出支持全塑料管道及管材的绿色化制备技术、江西省提出轻工产业科技重点发展方向之一高性能聚氯乙烯管材型材、大口径高强刚度塑料管道,其余省份相关政策主要集中于城市、农村老旧管网的更新和改造,由此为塑料管道行业带来新的需求空间。

——各省市塑料管道行业政策发展重点解读

从各省市塑料管道相关政策内容的解读来看,我国各省市塑料管道行业相关政策主要方向有城镇管网更新改造、塑料管材行业绿色化生产、高性能管材产品研发和管材加工产业集群打造等,具体如下:

更多本行业研究分析详见前瞻产业研究院《中国塑料管道行业市场需求预测与投资战略规划分析报告》。

同时前瞻产业研究院还提供产业大数据、产业研究报告、产业规划、园区规划、产业招商、产业图谱、智慧招商系统、行业地位证明、IPO咨询/募投可研、专精特新小巨人申报等解决方案。在招股说明书、公司年度报告等任何公开信息披露中引用本篇文章内容,需要获取前瞻产业研究院的正规授权。

更多深度行业分析尽在【前瞻经济学人APP】,还可以与500+经济学家/资深行业研究员交流互动。更多企业数据、企业资讯、企业发展情况尽在【企查猫APP】,性价比最高功能最全的企业查询平台。

加载中...