新浪财经

不装了这个超大城市全脱了

市场资讯 2024.05.09 10:51

来源:财经观潮

作者:余飞

01 | 杭州全脱了

在3月份放开二手房限购之后,杭州终于还是没忍住,把最后一条底裤。

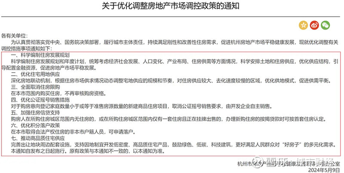
5月9日,杭州市住建局发布了《关于优化调整房地产市场调控政策的通知》,内容共7条,其中第三条提出:

在本市范围内购买住房,不再审核购房资格。

这意味着,现在外地人在杭州购房,无论新房还是二手房,想怎么买就怎么买,想买多少套就多少套,没有任何限制。

事实上,杭州在3月份彻底放开二手房限购之后,基本就处在安全放开的状态。虽说当时上城区、拱墅区、西湖区和滨江区的新房仍执行限购,但只要有社保,交过社保或者曾经交过社保,都可以买。

现在把这一条本就不算限制的限制,也彻底取消了。

除了取消限购,杭州这份新政也响应了自然资源部的供地与去化周期相结合的要求,提出要合理供地,促进供需平衡。

此外,也效仿南京,提出了买房即可落户。

关键问题来了,有效吗?当然没用。

一方面,杭州在今天之前,基本就不限购,交了社保就可买新房,算什么限制?

另一方面,现在的市场压根儿就不是名额问题,而是信心问题,是收入问题,是确定性问题,是预期问题,是宏观大环境问题,是刚性债务问题。

02 | 杭州全面解绑背后

既然如此,杭州为何还要多此一举,将最后的体面都扔了?

逻辑并不复杂。

一方面,应对其他中心城市的抢客。

在当下需求不断萎缩的市场里,杭州周边的中心城市,除了上海,都不再限购。

换句话说,杭州周边的城市都撤掉了藩篱,开始抢夺市场上为数不多的购房需求资源,此时杭州如果还端着,就只能是将客流量拱手相送。

另一方面,杭州的新房市场很低迷。

3月份杭州解绑二手房的时候,发生了很多有趣的事情。

在政策解绑一周后,杭州的二手房住宅挂牌量从13.9万套变成了15.5万套。一周增加了1.6万套。

另外根据手边买房数据显示,新政一周后杭州住宅挂牌量达到16.25万套,比3月14日的13.91万套增长约3.81万套。

显然,杭州的投资客们心态彻底没了,正在疯狂离场。

而从成交量来看,有不少人离场成功了。

公开数据显示,3月14日之后,杭州市二手房日均成交近316.5套,最高单日成交391套。

据杭州贝壳研究院数据,3月14日-4月14日,杭州市区二手房共成交9000多套。

此外,杭州贝壳研究院数据显示,3月杭州十区二手房成交8557套,环比增长236%;中介带看量环比提升224%,创下近4年来的最高单月带看量纪录。

进入4月份,二手房成交热度并未冷却,按照手边卖房数据显示,到4月前17天二手房已经成交了4320套,日均302套,按照这种速度,4月份的二手房成交量有望再次突破8000套。

而贝壳研究院反馈的数据的确显示,4月份杭州的二手房成交量8402套,环比3月份仅下滑1.8%。

这意味着,杭州二手房的解绑,打开了杭州炒房客的逃离通道,这些人开始疯狂降价逃离。

有数据为证。

每日经济新闻披露,杭州部分二手房近期成交的价格已相较2021年前高峰价回调了三四成。比如西湖区文新板块的耀江文鼎苑项目,2021年成交单价普遍在8万元以上,到今年3月时成交单价掉到了5.3万元左右,跌幅超过30%。

“手边买房”数据显示,到3月末,杭州住宅挂牌量达到15.87万套、主要机构在售21万套。其中,降价的房源超过3.5万套,涨价的房源仅有1341套。

降价房源是涨价房源的26倍多。

另外,据诸葛找房平台数据显示,当下杭州挂牌二手房调价房源中,降价卖房的比例达到了95%。

二手房解绑,尽管掀起了新一轮降价卖房浪潮,但的确一定程度上激活了二手房的流动性。

而新房则遭受着二手房的暴击。

相比于二手房,现在的新房有很多软肋。比如交房风险,在房企大量出清的背景下,买新房犹如买盲盒,能否交房全看运气。

其次,二手房价格疯狂内卷,而新房仍有限跌桎梏。

这种背景下,如果是你,你会怎么选?二手房价格让利更多,又更安全,谁还会去选新房。

所以,当下几乎所有的中心城市的新房,都在承受二手房的虹吸。

以杭州来说,杭州二手房3月份成交在9000套以上,4月份在8400套以上,而新房的跌幅不忍直视。

2024年4月杭州十区新建商品房成交总金额为185.9亿元,同比2023年4月的437.8亿元,减少251.9亿元,降幅57.5%。

成交总套数为4669套,同比2023年4月的10561套,减少了5892套,降幅55.8%。

成交总面积为62.2万方,同比2023年4月的137.9万方,减少了75.7万方,降幅54.9%。

本就没有任何优势,还设置什么限制,所以索性就全脱了,这是杭州全年解绑新房限制的根本逻辑。

03 | 不限购时代来了

杭州全面解绑,虽然无助于成交量回升,但其标志意义还是有的。

作为炒房第一城,杭州曾经的限购措施在二线城市中算是最严厉的。如今这个最严厉的城市,也彻底不装了。

去年年中,我就做过判断:

限购取消是大势所趋。二线城市全面解除限购,基本会在2024年实现。至于一线城市,广州可能会提前。京沪深的步调会慢一些。最先外围区降低限购门槛,压缩社保要求,不行再取消限购。之后核心区的社保要求年限,也会随之压缩。一线城市的限购彻底脱光,不会那么快,可能要等到保障房供应规模上来之后。

2024年,苏州成为首个率先全面取消限购的城市。去年苏州就已经基本脱光了,只是还保留了面积限制。

今年1月31日,苏州宣布,不再对购房资格进行审查,也不再限面积和套数。

过去三年,很多城市已经全盘解除了限购。比如东莞、佛山、南昌、郑州、福州、青岛、济南、厦门、合肥、南京、苏州、宁波、沈阳、大连、武汉等。

其中武汉,成为除本就不限购的重庆之外,首个全面取消限购的超大城市。

当然,东莞也是超大城市,但其取消限购的时候,仍是特大城市,晋级超大城市是在取消限购之后。

不久前,长沙、成都全面解绑,接着是杭州。

在杭州之前,深圳将非核心区的社保从3年降至1年。广州是目前一线城市中解绑力度最大的,取消了番禺、黄埔、花都和白云区江高镇、太和镇、人和镇、钟落潭镇区域的限购,只保留了天河、越秀、海珠、荔湾、南沙和白云靠近核心的片区,并将限购区的社保门槛由5年降至两年。

接下来西安、天津也该全面解绑了。

下半年北上深大概率会有动作,非核心区解除限购是大势所趋。

理由很简单,现在哪还有限购的必要,他们之所以仍不解除,只不过想保留最后的体面而已。

最后强调一点,限购取消,依旧挡不住楼市下行趋势。

恰如我在第一部分所说,现在的市场压根儿就不是名额问题,而是信心问题,是收入问题,是确定性问题,是预期问题,是宏观大环境问题,是刚性债务问题。

综合当前的人口、债务、宏观、城市化、政策形势和市场预期,房地产市场难止跌企稳,房价还将继续下降。

回过头来细想,这都是当初不计后果上涨的结果。

房价不计后果式的上涨带来的结果是:

一方面,对于房价远超城市平均购买力,掏空了6个钱包,导致需求断档,找不到接盘侠。

另一方面,超前透支城市经济、产业实力,也即当下各城市本身的产业、经济支撑不起它们当下的房价。

所以,我再次强调一下本号对当下买房卖房的观点:

第一,高位站岗的炒房客,能现在卖掉,不要拖,越拖亏损越大。已经赚到甜头的炒房客,应该见好就收,否则当初凭运气赚到的钱,未来会凭本事全都吐出来。

第二,对于之前加杠杆买房的家庭,未来要做的,是尽一切可能降低刚性债务,收缩家庭的债务表。

第三,买房方面,没有硬需求,没有急需求,尤其是买房需要加杠杆的人群,可以推迟。

第四,对于有自住、小孩上学、结婚需求的硬刚需来说,挑到好的房子,如果收入能够负担得起,又特别想买,可以买,但需要做好承受房价下跌的心理准备,这是认知。

加载中...