新浪财经

第十八届实盘交易大赛报名开启,高额奖金等你拿!

市场资讯 2024.05.09 07:50

来源:盛达期货

1.奖项设置

2.组别划分方式及条件

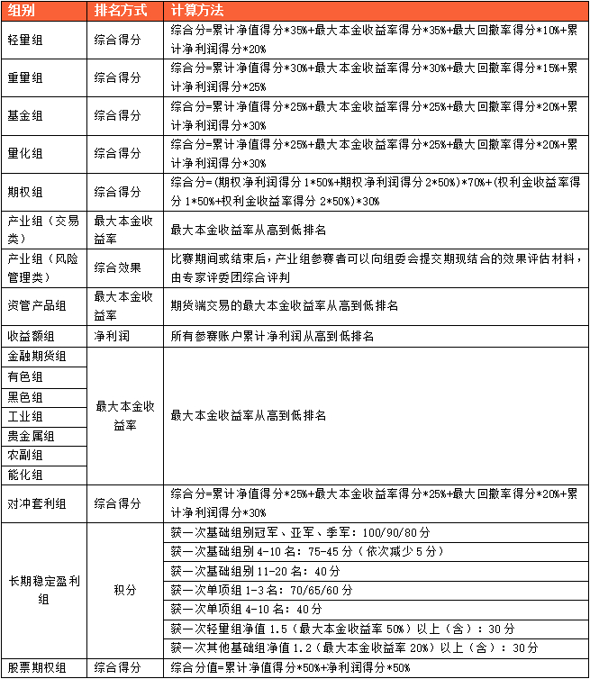
3.各组排名方式

4.各项指标计算方式

5.资管能力评级

为了更好体现参赛者在资管方面的能力和潜力,为期货资管业务输送人才,大赛组委会对每一位参赛者进行资管能力评级。该评级注重参赛账户的稳定性、盈利能力、回撤、规模及盈利持续性、投资体验度等符合资管要求的要素。

评级规则◆-------------

评级采用综合分值分档评级和门槛的方式,不做排名只做评级。

评级分类-------------

注:1.四星、五星评级账户的本金回撤率不能大于20%;日均权益不低于100万元。按照综合得分归为四星以上的账户,如达不到上述条件否则归为三星评级。

2.一星以上账户净利润不得小于等于0。

3.一星以上账户参赛时间不少于三个月。

4.比赛期间,只发布一星以上的账户得分及评级。

1. 第十八届全国期货(期权)实盘交易大赛(下称:本届大赛)为期货(期权)实盘账户交易比赛,参赛者自行交易,自负盈亏,一切交易均须遵守《中华人民共和国期货和衍生品法》和相关管理办法、期货交易所交易规则及指定交易商(期货公司)的相关管理规定。

2.指定交易商是作为本届大赛协办方的期货公司,拥有指定交易商的账户才有资格参加比赛。

3.参赛者所在的基础组别根据权益、交易品种及出入金情况自动划分和调整,具体如下:(参赛当日的上日权益+累计净出入金)及日均可用权益<100万元,调整为轻量组;100万元(含)<(参赛当日的上日权益+累计净出入金)及日均可用权益<500万元(不含),调整为重量组;500万元(含)<(参赛当日的上日权益+累计净出入金)及日均可用权益,调整为基金组。组别调整之后,成绩继续保留。

量化组账户(参赛当日的上日权益+累计净出入金)及日均可用权益<20万元,对冲套利组账户(参赛当日的上日权益+累计净出入金)及日均可用权益<50万元,均则转到轻量组继续比赛,成绩保留;如上述条件再度满足量化组或对冲套利组要求,继续回到原组别参赛,成绩保留。

日均可用权益:交易日(有持仓或有交易)上日权益+当日入金均值。

4.参赛者主动退赛,须向指定交易商或者大赛组委会提出申请,退赛时其比赛成绩作废。账户退赛之后,不得再次参加本届比赛。

5.参赛账户在本届大赛结束时的累计净值小于1.0或者最大本金收益率为负,不得参加本届大赛任何奖项的评定。比赛期间有成交(开仓或平仓)的交易日小于10个,不得参加长期稳定盈利组评奖。

6.期权组所有最终获奖账户,累计权利金收益率不得低于10%,有期权成交(开仓或平仓)的交易日不得低于10个。

7.比赛结束后,轻量组累计净值大于等于1.5或者最大本金收益率大于等于50%,重量组、基金组、量化组累计净值大于等于1.2或者最大本金收益率大于等于20%的账户,均可获得“优秀奖”荣誉证书。期权组排名前50名,且有期权交易的天数不低于10天,可获得“优秀奖”荣誉证书。资管能力评级三星以上者可获得“优秀奖”荣誉证书。

8.“操作指导”一经确定不得更改。

9. 一个参赛者或者交易团队在一个比赛组中只允许有一个账户进入获奖名单(包括操作指导);大赛组委会有权取消符合规定之外的参赛账户比赛成绩。

10.比赛最后一天,参赛者可以继续保留期货和期权持仓,但当日权益均按照收盘价计算,并以此计算成绩进行排名。

11.参赛账户通过交易不活跃合约获取利润并对成绩贡献较大,大赛组委会有权取消该参赛账户的比赛成绩,并做退赛处理。不活跃合约的界定权在大赛组委会。

12.为保证比赛成绩的公正,参赛者须允许指定交易商在比赛期间向组委会提供其相关交易数据统计比赛成绩,参赛者的比赛成绩须接受大赛组委会及整个市场的审核监督。

13. 大赛审核委员会确定参赛选手有舞弊行为的,有权取消其比赛成绩。

14.参赛者在比赛期间下午三点之前报名,当日交易以入比赛成绩。

15.参赛者须允许自己的相关比赛成绩在包括但不限于《期货日报》、大赛官网、大赛官方APP及其他相关媒体公示,接受市场的监督审核。

16. 交易者报名参加本届大赛,视为同意并遵守本比赛规则。

加载中...