【全网最全】2024年氯虫苯甲酰胺行业上市公司全方位对比(附业绩对比、业务布局、业务规划、研发投入等)
前瞻网
转自:前瞻产业研究院
行业主要上市公司:红太阳;广信股份;利尔化学;海利尔;美邦股份;辉隆股份;中旗股份;扬农化工;润丰股份;长青股份;永太科技;诺普信;新安股份
本文核心数据:氯虫苯甲酰胺营业收入;氯虫苯甲酰胺研发支出
1、氯虫苯甲酰胺产业上市公司汇总
氯虫苯甲酰胺是一种新型广谱杀虫剂,可用于防治鳞翅目的夜蛾科、螟蛾科、蛀果蛾科、卷叶蛾科、粉蛾科、菜蛾科、麦蛾科、细蛾科等多种类害虫,效果优异。氯虫苯甲酰胺行业产业链上游化工原料环节上市企业主要有阳煤化工、华鲁恒升、华昌化工、六国化工、鲁北化工、蓝丰生化等;氯虫苯甲酰胺中间体上市企业主要有雅本化学、善水科技、广康生化;氯虫苯甲酰胺原药及制剂上市企业主要有红太阳、广信股份、利尔化学、海利尔、美邦股份、辉隆股份、中旗股份、扬农化工、润丰股份、长青股份、永太科技、诺普信、新安股份。
注:括号内标注2023为全年数据
注:括号内标注2023为全年数据
注:括号内标注2023为全年数据
2、氯虫苯甲酰胺行业上市公司基本信息对比
——基本信息:新安股份注册资本最高
从氯虫苯甲酰胺行业的上市企业布局和已有公开信息分析,注册资本最高的为新安股份;成立时间最早的为辉隆股份,成立时间为1990年7月4日;员工数量最多的为利尔化学,员工总数达6400人以上。
注:括号内标注2023为全年数据
——经营业绩:上市公司经营业绩差距较大
上市公司经营业绩差距较大。新安股份2022年营业收入达200亿元以上;辉隆股份、扬农化工、润丰股份、利尔化学2022年营业收入均达100亿元以上;广信股份、红太阳、永太科技、海利尔、诺普信、长青股份、中旗股份、雅本化学2022年营业收入在20-100亿元之间;美邦股份、广康生化、善水科技2022年营业收入在10亿元以下。但从整体水平来看,氯虫苯甲酰胺行业上市企业营收规模整体处在较高水平。
注:括号内标注2023为全年数据
3、氯虫苯甲酰胺行业上市公司业务布局对比
——中间体布局:红太阳2,3-二氯吡啶产能规划达4万吨
从中间体业务布局来看,雅本化学、善水科技、广康生化、红太阳、海利尔等5家上市公司均布局了氯虫苯甲酰胺中间体产品。其中,红太阳2,3-二氯吡啶现有产能达9000吨/年,根据公司规划,至2027年达4万吨产能。
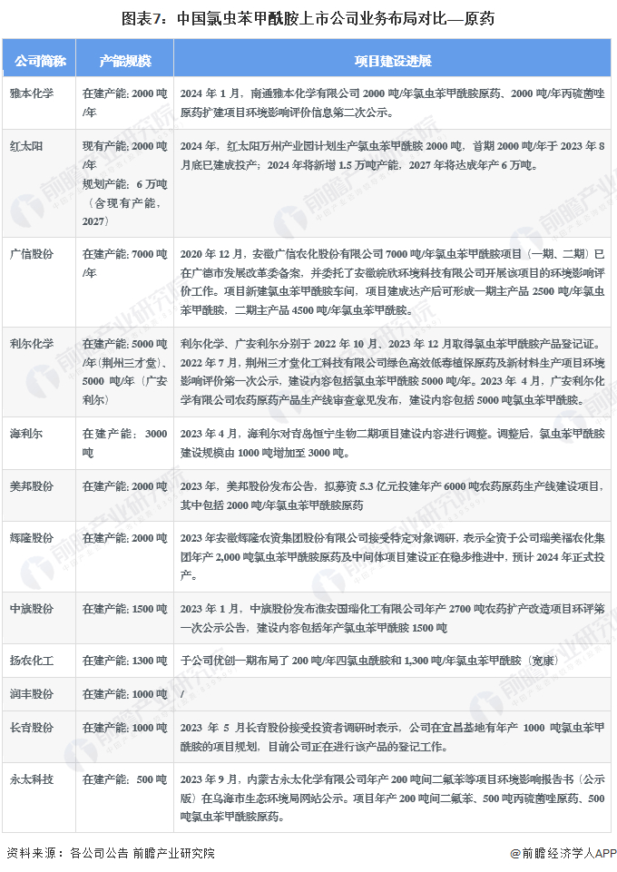
——原药业务布局:红太阳原药产能规模位居第一
从原药业务布局来看,布局氯虫苯甲酰胺原药环节的上市企业数量较多,如雅本化学、红太阳、广信股份、利尔化学、海利尔、美邦股份、辉隆股份、中旗股份、扬农化工、润丰股份、长青股份、永太科技等企业均有所布局。从产能规模来看,红太阳氯虫苯甲酰胺原药现有产能达2000吨,根据公司发展规划,2027年氯虫苯甲酰胺原药将达成年产6万吨。
——制剂业务布局:美邦股份制剂产品登记证数量较多
从制剂业务布局来看,利尔化学、海利尔、美邦股份、辉隆股份、中旗股份、润丰股份、长青股份、诺普信、新安股份等上市企业均取得氯虫苯甲酰胺制剂产品登记证。其中,美邦股份氯虫苯甲酰胺制剂产品登记证数量较多,截至2024年4月,共获得5张相关产品登记证。
——业务布局总结:红太阳布局强度较深
综合来看,红太阳布局强度较深,氯虫苯甲酰胺中间体产能、原药产能均位居上市企业前列。海利尔布局较为广泛,在中间体、原药、制剂均有布局,产业链一体化程度较深。
注:颜色越深,表示业务布局强度越大
4、氯虫苯甲酰胺行业上市公司区域布局对比
从区域布局来看,氯虫苯甲酰胺行业上市公司积极拓展海外市场,润丰股份、中旗股份、扬农化工、长青股份、雅本化学、海利尔2022年海外营收占比均达50%以上。
注:括号内标注2023为全年数据
5、氯虫苯甲酰胺行业上市公司研发投入对比
——研发投入:上市公司研发投入整体较高
从研发支出来看,新安股份、扬农化工研发支出较高,2022年研发支出达5亿元以上,新安股份2023年前三季度研发支出达4.42亿元,扬农化工2023年全年研发支出达4.44亿元。从研发投入占比来看,雅本化学研发支出占比较高,2022年研发支出占比在6%以上,2023年前三季度研发支出占比超7%。从研发人数来看,新安股份、红太阳、永太科技、利尔化学、润丰股份研发人数数量超500人。整体来看,氯虫苯甲酰胺行业上市公司研发投入整体较高。
注:括号内标注2023为全年数据
——专利信息:美邦股份、海利尔专利数量较多
从专利总量来看,美邦股份、海利尔专利数量较多,均超过500项;其次,诺普信、润丰股份专利总量也处在较高水平。从专利类型来看,氯虫苯甲酰胺上市公司专利主要以发明专利为主,占据极大比重。
6、氯虫苯甲酰胺行业上市公司业务规划对比
从氯虫苯甲酰胺行业上市企业业务规划上看,上市公司业务发展重心主要集中在产能扩张、市场拓展、产品研发之上。
更多本行业研究分析详见前瞻产业研究院《中国氯虫苯甲酰胺及中间体行业发展前景与投资战略规划分析报告》。
同时前瞻产业研究院还提供产业大数据、产业研究报告、产业规划、园区规划、产业招商、产业图谱、智慧招商系统、行业地位证明、IPO咨询/募投可研、专精特新小巨人申报等解决方案。在招股说明书、公司年度报告等任何公开信息披露中引用本篇文章内容,需要获取前瞻产业研究院的正规授权。
更多深度行业分析尽在【前瞻经济学人APP】,还可以与500+经济学家/资深行业研究员交流互动。更多企业数据、企业资讯、企业发展情况尽在【企查猫APP】,性价比最高功能最全的企业查询平台。