新浪财经

刚刚!乐乐茶道歉了!

江南都市报

关注

4月23日,乐乐茶与译林出版社开启联名活动,网友发布的照片显示,在部分乐乐茶门店,相关宣传物料中包括鲁迅先生的形象,并写有“老烟腔 新青年”字样小程序点单时,页面先跳出的是鲁迅先生的头像等。在产品方面,相关杯子的包装也印有鲁迅先生的形象

该产品上线后,立马引发抢购,据乐乐茶上海多家门店店员称,“烟腔乌龙”杯子和相关周边在27日已经售罄。

不过,此事也引起一些争议,“烟腔乌龙”被指“烟腔”一词是对鲁迅的不尊重

根据媒体报道,沪语小说《弄堂》作者胡宝谈认为,“老烟枪”这个词在上海日常生活里有时具有一点贬义。乐乐茶用了鲁迅和他的形象,让人不免联想到“老烟枪”的意思,毕竟大家对他抽烟的印象太深了。“新青年”应该学习和继承鲁迅的精神,而不是乐乐茶所说的“烟腔”。

沪语专家、上海大学中文系副教授丁迪蒙老师则认为:这个“老烟枪”用了别字“腔”之后,有点调侃,开个玩笑可以,但放在公开场合进行宣传,又涉及名人,不适宜

资深评论人何振华看到联名活动的推文标题“世界读书日,致敬鲁迅文学”也表示:“不合适,这样的标题不合适,显然是对大先生的不尊重。”

4月28日,乐乐茶官方公众号4月23日的联名推文已经删除,其他官方渠道的宣传文案同样不见踪影。同一时间,乐乐茶相关负责人告诉记者,乐乐茶已经对相关文宣和周边做了下架处理。

4月29日,针对乐乐茶联名鲁迅引争议 ,鲁迅长孙、鲁迅文化基金会会长周令飞先生称,上海朱妙春律师事务所已向乐乐茶及江苏译林出版社有限公司(下称江苏译林)发出律师函

律师函中显示:“烟腔乌龙(乌木香”相关联名产品以致敬鲁迅文学为由,核心系基于鲁迅手拿茶杯的肖像,并辅以鲁迅创作文章中的内容,指向性明确,一般公众无需任何迟疑,即可将联名产品与鲁迅先生进行关联。

鲁迅家属作为鲁迅近亲属,依法享有死者人格利益保护的请求权。鲁迅文化基金会经鲁迅家属授权,享有处理鲁迅先生包括姓名权、肖像权及名誉权等在内的人格权事宜的权利。两者均有维护鲁迅先生身后人格利益的权利。

鲁迅精神是我们中华民族文化的璀璨瑰宝,上海茶田餐饮管理有限 公司与江苏译林出版社有限公司未经许可,擅自使用鲁迅肖像,其商业盈利目的及性质明确,并非基于社会公共利益的合理使用,已超出法律允许范围。

据此,鲁迅家属及鲁迅文化基金之要求乐乐茶与江苏译林应在收到本函后立刻停止侵害鲁迅肖像权的行为;乐乐茶与江苏译林应在收到本函之日起5日内,连续10日在相应国家级媒体及各官方微信公众号中澄清事实、消除影响,并赔礼道歉;最后,乐乐茶与江苏译林应在收到本函后即与本律师联系相应赔偿事宜。

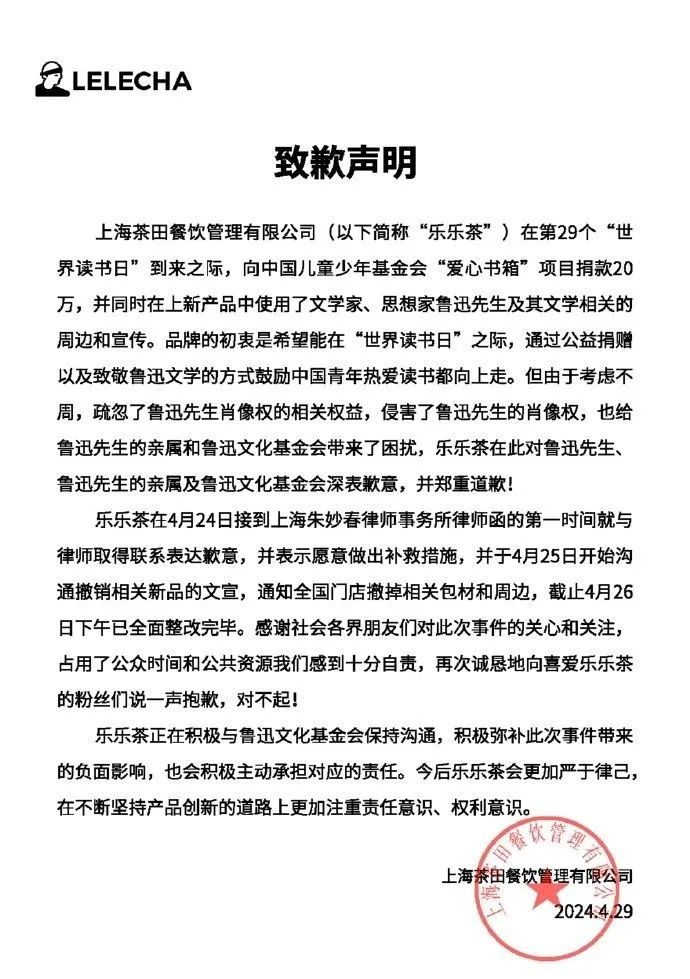
刚刚,乐乐茶发布声明,就“侵害鲁迅先生肖像权”一事对鲁迅先生、鲁迅先生的亲属及鲁迅文化基金会致歉。全文如下:

值班编辑:陈杰

加载中...