新浪财经

年报“难产” 21家发债企业到底怎么了?

财联社APP

关注

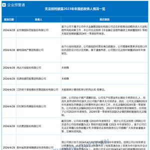
财联社4月29日讯(编辑 张良)根据《证券法》七十九条相关规定,公司债券上市交易的公司年报最晚应在下一个会计年度的第一天开始之后的第4个月内披露。据企业预警通统计,截至4月28日,已有21家发债人发布无法按时披露年报的公告(无法于2024年4月内完成)。

一、19家发债人无法按时披露且无明确延期时间,主要包括以下几个方面原因:

(一)公司陷入重大经营困难

2024年4月26日,碧桂园地产集团发布公告称,公司预计无法按时披露2023年年度报告。对于无法按时披露的原因,碧桂园表示,一方面是因为行业持续波动,公司面临的经营环境日趋复杂,公司需要收集更多信心以作出合适的会计评估及判断;另一方面,债务重组相关尽职调查工作量大、复杂度高,需要更多时间去收集财务资料。碧桂园地产是港股上市公司碧桂园旗下附属企业,此前3月28日,碧桂园就已发布无法于2024年3月31日或之前公布2023年度业绩。

年报延期背后,是碧桂园地产不断恶化的经营状况。房地产行业持续低迷,公司销售端承压态势不减;此外,公司业绩呈现断崖式下滑,据2023年三季财报显示,其归母净利润亏损253.54亿元,同比下滑了451%。

(二)无审核机构接受聘请

2024年4月25日,福建阳光集团公告称,由于原审计机构-立信中联会计师事务所(特殊普通合伙)2022年已与公司解约,基于公司目前现状及资金问题,暂时无法匹配寻找到合适的新审计机构。由于公司债务违约,目前存在较多涉诉案件,导致部分资产处于被金融机构冻结,保全和强制执行状态,公司管理层仍在积极应对并洽谈和解方案;同时公司也在全力推动资产处置以筹集资金,稳定公司运营,为下一步进行债务重组做准备。待各项因素逐一解决和排除后,争取尽快完成2023年的年度报告的披露工作。据企业预警通,截至目前福建阳光以被告身份涉诉金额已超22亿元。

与福建阳光集团相似的还有山东如意科技集团有限公司,在无法匹配审计机构的同时深陷诉讼泥潭。2024年4月10日,山东如意集团公告,截至目前尚无审计团队和机构愿意接受聘请,预计无法于2024年4月30日前完成审计工作。

而此前,2024年4月2日,如意集团公告重大诉讼事项,称公司涉及公司涉及5起重大被执行案件,合计执行标的11.77亿元;涉及重大资产冻结事项5起。

(三)公司治理重大缺陷

2024年4月25日,刚泰控股公告,由于公司无法与总经理魏成臣先生取得联系,公司预计无法按时披露2023年年度报告。据公告披露,总经理魏成臣是为公司财务负责人、董事会秘书相继辞职后,代为履行财务负责人、董事会秘书职责。今年1月,就曾因未按期披露2023年中期报告等,刚泰控股及时任董事长邓庆生被上交所予以公开谴责,公告指出,甘肃刚泰控股未能按时披露2023年中期报告,且在最近12个月内曾因未按时披露定期报告的违规行为被上交所实施纪律处分,但其未及时整改并再次出现同类违规行为,违规情节严重。

2024年4月23日,山西证券发布关于天广中茂股份有限公司预计无法按期披露2023年年度报告的风险提示性公告称,中茂股份自2021年6月4日在退市板块挂牌以来至本风险提示公告发布之日,公司均未能披露定期报告,包括但不限于年度报告及半年度报告。虽公司各方努力解决,但公司仍无法履行基本的法定信息披露义务,公司治理、信息披露存在重大缺陷。

(四)破产重整/清算事项影响

2024年4月23日,海南空港开发集团和海南空港投资公告,公司无法按时披露2023年年度报告。原因主要为:鉴于海航基础设施投资集团股份有限公司及其二十家子公司重整计划已执行完毕,相关债券的债权债务关系消亡,海南空港开发产业集团有限公司及海南空港投资运营管理有限公司,正在准备债券注销申请的相关材料,预计法按时披露2023年年度报告。

2024年4月25日,河南众品食品有限公司发布关于无法按期披露2023年年度和2024年一季度财务报表的公告,原因主要为:2020年6月12日,长葛市人民法院作出《民事裁定书》,裁定包含本公司在内的17家关联公司合并破产重整。上述裁决书已发生法律效力。根据生效的裁判文书和相关工作安排,本公司不再单独编制并披露2023年年度及2024年-季度财务报表。

2024年4月26日,印纪娱乐传媒股份有限公司公告,目前,公司仍处于破产清算阶段。公司生产经营业务长期处于停滞状态,人,员流失,财务资料存在缺失,且公司账户基本无可用资金,因此,公司无法编制2023 年年度报告并聘请会计师事务所进行审计工作,亦无法编制2024年第一季度报告。公司此前无法编制2021年年度报告、2022年年度报告等定期报告,也导致了公司2023年年度报告、2024年第一季度报告因缺乏必要的期初数据而无法编制。

(五)前期财务报告未完成影响

2024年4月25日,雏鹰农牧集团股份有限公司公告,公司原定于2024年4月30日前披露2023年年度报告及2024年一季度财务报告,因公司尚未披露2021年年度报告及后续定期报告,故公司无法按期披露2023年年度报告2024年一季度财务报告。

(六)更换审计机构事项影响

2024年4月26日,贵州省凯里城镇建设投资有限公司公告称,公司原计划于2024年4月30日前披露2023年年度报告。因我公司计划变更会计师事务所,由苏亚金诚会计师事务所(特殊普通合伙)变更为中兴财光华会计师事务所(特殊普通合伙)。故我公司无法在2024年4月30日前披露2023年年度报告。

(七)编制进度或其他未明确原因

2024年4月17日,山东莒县农村商业银行股份有限公司公告,因我行财务会计报告审计工作正在进行,根据工作情况推算,需要延迟2023年度信息披露。

二、2家因报表编制进度延期

2024年4月26日,安徽省港口运营集团有限公司和北京鸿坤伟业房地产开发有限公司皆发布延期披露2023年年度报告。

安徽省港口运营集团公告,因2023年年度报告仍在编制中,无法及时在2024年4月30日前披露2023年年度报告。我公司预计将在2024年5月31日前披露2023年年度报告。

北京鸿坤伟业房地产开发有限公司公告,因公司发现2023年审计报告存在部分问题,需要对部分数据进行重新核定,目前正在积极与会计师进行沟通,为确保定期报告的质量和信息披露的准确性,基于谨慎考虑,公司将2023年定期报告的披露时间延期至2024年12月31日。具体如下:

加载中...