新浪财经

赵伟丨人口的转变:应对超低生育率的海外经验

首席经济学家论坛

关注

赵伟系国金证券首席经济学家、中国首席经济学家论坛理事

摘要

面对生育率持续下滑,欧洲地区如何走出超低生育率?东亚地区有何应对经验?本文系统梳理,可供参考。

欧洲地区走出超低生育率,或部分缘于其完备的生育支持政策体系

欧洲地区总和生育率曾在1995年降至1.5以下,其后又逐渐回升走出超低生育率。1950年以来,欧洲地区总和生育率持续下滑,1995年跌入下滑至低生育率警戒线1.5以下、为1.46;此后,西欧、北欧总和生育率逐渐回升,带动欧洲地区走出超低生育率。2014年欧洲地区总和生育率回升至阶段性高点1.62、较1995年增长0.16。

欧洲地区走出超低生育率或主因其较为完善的提振生育意愿、降低养育成本相关政策。提振生育意愿政策,主要采取税收优惠、生育假期及津贴等方式,以德国为代表的西欧国家最为典型。例如:德国对于灵活就业的家庭第二劳动者给予税收优惠、通过合并报税等模式降低家庭税费负担,大力支持家庭育儿假期和生育经济补贴等。

降低养育成本政策主要采取补贴托育费用、建设公共托育机构等措施,以瑞典为代表的北欧国家最为典型。OECD数据显示,2021年冰岛、瑞典等北欧国家幼儿教育和保育公共支出占GDP比重均超1%、位居世界前列;较高的幼儿教育及保育公共支出力度下,北欧地区幼儿托育费用约占家庭平均收入比例较低,儿童保育和学前教育普及率较高。

韩国生育提振政策尚待见效,或部分缘于推出较晚、支持力度不足等

东亚地区总和生育率自1963年后持续下滑,2021年降至世界生育水平最低,其中韩国生育率下滑至0.7、日本生育率维持在1.3左右。相比欧洲地区,东亚地区总和生育率下降速度明显较快,过去六十年间,东亚地区总和生育率下滑超5.3,降幅超同期其他地区。2021年东亚总和生育率下滑至1.17、低于欧洲地区的1.48,为世界上总和生育率水平最低的地区;其中,韩国的生育率下降至0.7,成为全球总和生育率最低的国家。

相比日本总和生育率维持1.3左右,韩国总和生育仍未企稳或缘于生育率政策推出较晚、且政策支出力度不足。相比日本于1994年总和生育率在1.49时出台生育率政策,2006年韩国在其总和生育率降至1.1时推行“低生育与老龄化社会基本计划”。且与其他OECD国家相比,韩国生育政策支持力度较低。2018年韩国对于育儿双职工家庭公共福利支持力度占家庭收入比例仅2.5%、显著低于其余OECD国均值10%;2019年韩国家庭福利公共支出占GDP比重为1.56%、明显低于OECD国均值2.3%。

此外,韩国较长的工作时长和较高的房价尚未明显改善,或削弱其生育政策效果。OECD数据显示,2021年,韩国男性、女性周工作时长均处于OECD国家前列,男性周均工作时长为78小时,女性周均工作时长为60小时,是丹麦、挪威等欧洲国家的两倍。同时,韩国房价收入近20,明显高于日本等OECD国家。尚待改善的家庭工作时长及生活成本等或削弱韩国生育支持政策效果,一定程度上导致韩国总和生育仍在下探。

风险提示

经济复苏不及预期,政策落地效果不及预期。

报告正文

人口的转变:应对超低生育率的海外经验

1.1、欧洲地区走出超低生育率,或部分缘于其完善的生育支持政策

欧洲地区总和生育率曾在1995年降至1.5以下,其后又逐渐回升走出超低生育率。1950年以来,欧洲地区总和生育率持续下滑,1995年跌入下滑至低生育率警戒线1.5以下、为1.46;此后,西欧、北欧总和生育率逐渐回升,带动欧洲地区走出超低生育率。2014年欧洲地区总和生育率回升至阶段性高点1.62、较1995年增长0.16;其间,瑞典、挪威等北欧国家总生育率在1.5-2之间波动,德国等西欧国家总和生育率持续回升。

欧洲地区走出超低生育率或主因其较为完善的生育、养育支持政策,包含对育儿家庭、在职父母、幼儿保育早教、儿童课内课外教育等多方面。通过OECD披露的家庭福利公共支出(政府以现金福利、税收补贴和社会服务等形式补贴的资金)、教育公共支出(政府在儿童保育和教育方面的支出)、家庭现金福利(对家庭育儿给予的现金支持)、税收优惠制度(基于一孩及多孩家庭的税收折扣等)观察其生育、养育政策体系及支持力度,可以发现,欧洲各国家在生育、养育支持政策方面各有侧重,但是支持力度均较大。

欧洲地区提振生育率相关政策可归纳为提振生育意愿、降低养育成本两方面。

提振生育意愿方面,相关政策主要采取税收优惠、生育假期及津贴等方式,以德国为代表的西欧国家最为典型。例如:德国对于灵活就业的家庭第二劳动者给予税收优惠、通过合并报税等模式降低家庭税费负担。同时,德国还大力支持家庭育儿假期和生育经济补贴;除了法定最低休假时间和公共休假时间外,德国为在职父母提供了30天的集体商定休假时间;针对育儿产假,德国亦提供100%的收入补贴,高于欧洲和OECD平均水平。

降低养育成本方面,相关政策主要采取补贴托育费用、建设公共托育机构等措施,以瑞典为代表的北欧国家最为典型。OECD数据显示,2021年冰岛、瑞典等北欧国家幼儿教育和保育公共支出占GDP比重均超1%、位居世界前列;较高的幼儿教育及保育公共支出力度下,北欧地区幼儿托育费用约占家庭平均收入比例较低,儿童保育和学前教育服务普及率较高,2020年高于欧洲地区平均水平及OECD国家平均水平。

1.2、韩国生育提振政策尚待见效,或部分缘于推出较晚、支持力度不足等

东亚地区总和生育率自1963年后持续下滑,2021年降至世界生育水平最低,其中韩国生育率下滑至0.7、日本生育率维持在1.3左右。相比欧洲地区,东亚地区总和生育率下降速度明显较快,过去六十年间,东亚地区总和生育率下滑超5.3,降幅超同期其他地区。2021年东亚总和生育率下滑至1.17、低于欧洲地区的1.48,为世界上总和生育率水平最低的地区;其中,韩国的生育率下降至0.7,成为全球总和生育率最低的国家,日本总和生育率虽相维持在1.3左右,但仍低于1.5的警戒线水平。

面对总和生育率下降及少子化现象,日本自1994年起推出提振生育率相关政策,包括对儿童保育教育支持、育儿家庭支持及育儿父母就业支持等方面。1994年,日本生育率降至1.49之际,提振生育率相关政策持续推出。截至目前,日本提振生育率政策涵盖对儿童保育教育、育儿家庭及育儿父母就业政策等方面,例如新增《儿童保育和家庭休假法》、修订《儿童及育儿支援法》、制定“加一计划”及“育儿安心计划”、出台《少子化社会基本法》等。

与欧洲地区相比,日本促进生育政策相关公共支出较低,且多向社会公共服务领域倾斜,在现金奖励和税收优惠方面支持力度有限。OECD数据显示,2019年日本家庭福利公共支出占GDP比重为1.94%,明显低于欧洲地区平均水平2.56%及OECD平均水平2.3%;且从家庭福利公共支出结构看,2010年以来,日本家庭福利公共支出占比增长主要为社会公共服务支出[1]带动,现金发放及税费减免相关支出未见明显增长。

[1] OECD的社会服务支出主要包括对儿童保育和早期教育设施的投资或补贴,对育龄群体的就业、住房支持,对育儿家庭的育儿、咨询等相关服务支出。https://www.oecd.org/els/soc/PF1_1_Public_spending_on_family_benefits.pdf

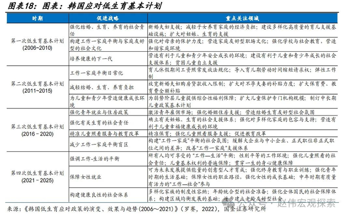
韩国自2006年正式提出生育鼓励政策,至今已提出四次“低生育率”基本计划。1985年,韩国总和生育率首次降至1.5以下,2006年韩国总和生育率加速下滑至1.1;应对极低生育率,韩国自2006年以来持续提出五年期的“低生育与老龄化社会基本计划”;其中,第一个五年计划(2006-2010)重点在于建立有利于生育与保育的环境;第二个五年计划(2011-2015)通过降低结婚、生育、养育负担等稳步恢复总和生育率;第三、第四个五年计划则是注重推出育儿友好型就业政策、加强“工作-生活”平衡政策保障等。

相比日本总和生育率维持1.3左右,韩国总和生育仍在下滑或缘于生育率政策推出较晚、且政策支出力度不足。相比日本与1994年总和生育率在1.49时开始出台生育率政策,2006年韩国在其总和生育率降至1.1时才推行“低生育与老龄化社会基本计划”。同时,与日本等其他OECD国家相比,韩国生育政策支持力度较低。OECD数据显示,2018年韩国对于育儿双职工家庭公共福利支持力度占家庭收入比例仅2.5%、低于其余OECD国家10%的平均水平;2019年韩国家庭福利公共支出占GDP比重为1.56%、明显低于OECD国均值2.3%。

此外,韩国较长的工作时长和较高的房价尚未明显改善,或削弱其生育政策效果。OECD数据显示,2021年,韩国男性、女性周工作时长均处于OECD国家前列,男性周均工作时长为78小时,女性周均工作时长为60小时,是丹麦、挪威等欧洲国家的两倍。同时,韩国房价收入近20,明显高于日本等OECD国家。尚待改善的家庭工作时长及生活成本等或削弱韩国生育支持政策效果,一定程度上导致韩国总和生育仍在下探。(详见《东亚“低生育率”的背后?》)

经过研究,我们发现:

(1)欧洲地区总和生育率曾在1995年降至1.5以下,其后又逐渐回升走出超低生育率。欧洲地区走出超低生育率或主因其较为完善的提振生育意愿、降低养育成本相关政策。提振生育意愿政策,主要采取税收优惠、生育假期及津贴等方式,以德国为代表的西欧国家最为典型。例如:德国对于灵活就业的家庭第二劳动者给予税收优惠、通过合并报税等模式降低家庭税费负担,大力支持家庭育儿假期和生育经济补贴等。

(2)降低养育成本政策主要采取补贴托育费用、建设公共托育机构等措施,以瑞典为代表的北欧国家最为典型。OECD数据显示,2021年冰岛、瑞典等北欧国家幼儿教育和保育公共支出占GDP比重均超1%、位居世界前列;较高的幼儿教育及保育公共支出力度下,北欧地区幼儿托育费用约占家庭平均收入比例较低,儿童保育和学前教育普及率较高。

(3)面对总和生育率下降及少子化现象,日本自1994年起推出提振生育率相关政策,包括对儿童保育教育支持、育儿家庭支持及育儿父母就业支持等方面。与欧洲地区相比,日本促进生育政策相关公共支出较低,且多向社会公共服务领域倾斜,在现金奖励和税收优惠方面支持力度有限。日本总和生育率虽相维持在1.3左右,但仍低于1.5的警戒线水平。

(4)相比日本总和生育率维持1.3左右,韩国总和生育仍在下滑或缘于生育率政策推出较晚、且政策支出力度不足。2006年韩国在其总和生育率降至1.1时才推行“低生育与老龄化社会基本计划”。同时,与日本等其他OECD国家相比,韩国生育政策支持力度较低。此外,韩国较长的工作时长和较高的房价尚未明显改善,或削弱其生育政策效果。

风险提示

1、 经济复苏不及预期。海外形势变化对出口拖累加大、地产超预期走弱等。

2、 政策落地效果不及预期。债务压制、项目质量等拖累政策落地,资金滞留金融体系等。

加载中...