新浪财经

化工产业链看这篇就够了,核心机会看好这6大受益龙头股

南方财富网

关注

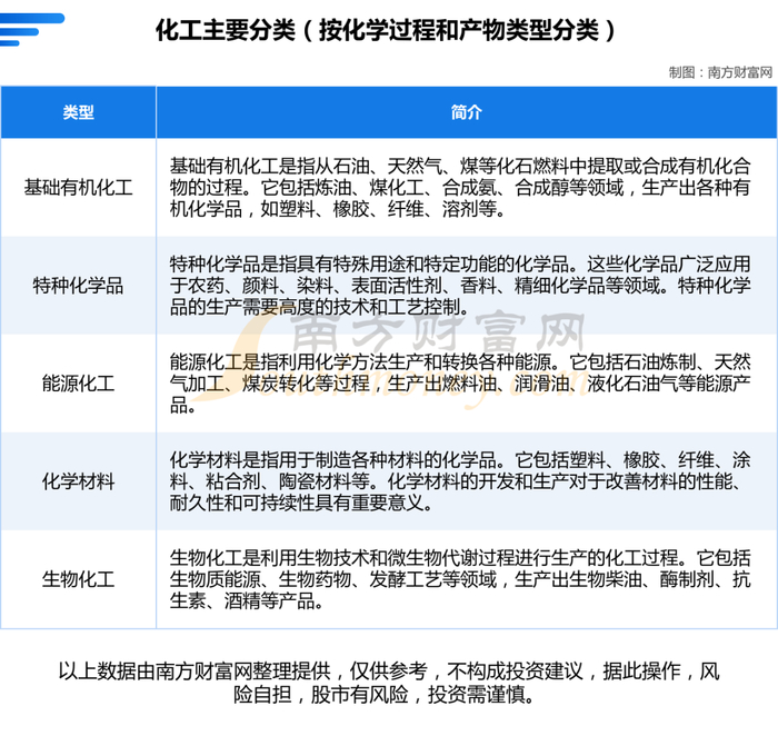
关于化工的定义与分类

化工是指利用化学原理和化学方法,通过对物质进行加工、转化和合成,生产出各种化学品和化学产品的工业部门。化工行业在生产过程中涉及到物质的组成、结构、性质以及化学反应等多个方面。

未来,化工产业的发展趋势展望

来看下,A股化工相关上市公司情况

根据南方财富网趋势选股系统数据统计,A股化工相关上市企业目前数量有512家,2022年总体营业收入约为82461.46亿元,同比增加17.91%。化工上市公司2019至2022年总体营业收入情况如下:

南方财富网趋势选股系统数据显示,2022年A股512家化工相关上市公司总体归母净利润为3661.47亿元,同比减少10.25%,低于2021年水平。从化工行业利润率来看,2022年平均毛利率22.74%,较2021年有所下滑,平均净利率11.97%,较2021年有所下滑。

从上市公司地区的分布情况来看,A股512家化工相关上市公司分布在江苏、浙江、山东、广东、上海等省市,总体来看主要集中于华东区域。

那么,化工产业的市场规模如何呢?

化工产品在各个行业中扮演着重要角色,如塑料、橡胶、涂料、润滑剂等。随着各地工业和制造业的发展,对化工产品的需求将继续增长,推动化工市场的发展。同时,化工行业一直处于不断创新和技术进步的前沿,新的合成方法、催化剂、反应器设计和生产工艺改进将提高化工产品的性能和效率,为市场带来更多机会。据预测,2030年中国化工产值规模将会达到全球的50%。

划重点,化工产业链剖析及龙头股梳理

化工产业链包含MDI、TDI、传统炼化、聚酯纤维、分散染料、活性染料、钛白粉、第三代氟制冷剂、蛋氨酸、农药菊酯等环节。MDI、TDI公司主要包括万华化学;传统炼化公司主要包括恒力石化;聚酯纤维公司主要包括荣盛石化;分散染料、活性染料公司主要包括浙江龙盛;钛白粉公司主要包括龙佰集团、鲁北化工;第三代氟制冷剂公司主要包括巨化股份;蛋氨酸公司主要包括安迪苏;农药菊酯公司主要包括扬农化工。

万华化学:全球MDI龙头、聚氨酯产业链一体化程度最高的企业之一

万华化学创始于1998年12月16日,2001年1月5日在上海证券交易所上市,股票代码600309。公司主营业务为主要从事聚氨酯、石化、精细化学品及新材料的研发、生产和销售。

公司产品线涵盖聚氨酯、石化、精细化学品及新材料等产品;产品广泛应用于化工原料、新材料、新能源等领域。

近年来,公司业务结构、营业收入、归母净利润、毛利率与净利率情况如下:

华鲁恒升:全球最大的DMF制造企业,国内煤头尿素龙头之一,也是国内重要的醋酸企业

华鲁恒升创始于2000年4月26日,2002年6月20日在上海证券交易所上市,股票代码600426。公司主营业务为化工产品及化学肥料的生产销售,发电及供热业务。

公司产品线涵盖新能源新材料相关产品、化肥行业、有机胺系列产品、醋酸及衍生品等产品;产品广泛应用于化学原料、锂电池、煤化工等领域。

近年来,公司业务结构、营业收入、归母净利润、毛利率与净利率情况如下:

鲁北化工:山东省较大的磷复肥、复合肥和水泥生产企业,亦有甲烷氯化物布局

鲁北化工创始于1996年6月19日,1996年7月2日在上海证券交易所上市,股票代码600727。公司主营业务为钛白粉业务、甲烷氯化物业务、化肥业务、水泥业务、盐业业务。

公司产品线涵盖化工、建材、其他等产品;产品广泛应用于化工、农业、建筑、医疗及生产、生活等领域。

近年来,公司业务结构、营业收入、归母净利润、毛利率与净利率情况如下:

江山股份:国内草甘膦龙头之一

江山股份创始于1990年10月18日,2001年1月10日在上海证券交易所上市,股票代码600389。公司主营业务为以除草剂、杀虫剂为主的农药产品,以特种化学品、化工中间体、氯碱、新材料为主的化工产品,以及热电联产蒸汽等产品的研发、生产和销售。

公司产品线涵盖除草剂、杀虫剂、氯碱等产品;产品广泛应用于农药兽药、草甘膦、化工原料等领域。

近年来,公司业务结构、营业收入、归母净利润、毛利率与净利率情况如下:

兴发集团:国内磷化工龙头,草甘膦行业龙头、产能稳居国内第一,有机硅产业跻身国内第一梯队

兴发集团创始于1994年8月17日,1999年6月16日在上海证券交易所上市,股票代码600141。公司主营业务为磷矿石、磷酸盐等精细磷化工产品、草甘膦及其副产品、有机硅产品、肥料产品、电子化学品等的生产、销售及相关化工产品的贸易业务。

公司产品线涵盖磷矿石、精细磷酸盐、草甘膦系列产品、有机硅系列产品、肥料、湿电子化学品等产品;产品广泛应用于食品、农业、集成电路、汽车、建筑、化学等领域。

近年来,公司业务结构、营业收入、归母净利润、毛利率与净利率情况如下:

泰和新材:国内氨纶、芳纶行业龙头企业之一

泰和新材创始于1993年5月20日,2008年6月25日在深圳证券交易所上市,股票代码002254。公司主营业务为氨纶、芳纶等高性能纤维的研发生产及销售。

公司产品线涵盖氨纶、芳纶等产品;产品广泛应用于纺织领域及医疗卫生领域。

近年来,公司业务结构、营业收入、归母净利润、毛利率与净利率情况如下:

以上数据由南方财富网整理提供,仅供参考,不构成投资建议,据此操作,风险自担,股市有风险,投资需谨慎。

加载中...