新浪财经

对于证监会佣金新规的解读

市场资讯 2024.04.22 15:18

来源:金融人事mini

上周五,证监会官网发布了《公开募集证券投资基金证券交易费用管理规定》,这对公募基金、卖方研究所、券商财富管理,三个细分行业,都将带来深刻影响,今天帮大家解读一下。

简单来说,规定,针对的是公募基金产品,去买卖股票,产生的交易费用,也就是佣金的,一系列约束。

回答了三个事情:

第一,公募基金买卖股票,交易费用的标准怎么定?比如我们散户买卖股票,券商定的佣金,往往是万1到万3不等。

第二,公募基金买卖股票,产生的这些交易费用,可以拿来做什么,不可以拿来做什么?

第三,上述两个事,实际操作过程中,怎么管起来?

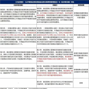
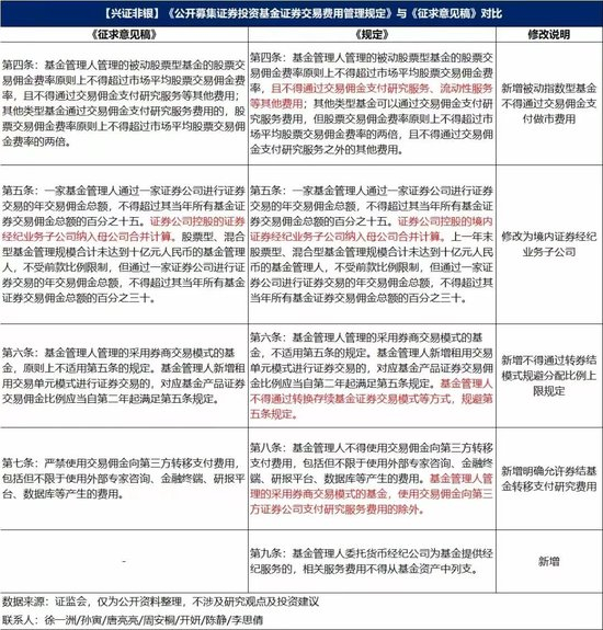
和之前的征求意见稿相比,改了以下内容,大家自己看下,下图。

列了五个问题,试图客观、理性、公正,不博眼球地,说明一下,这件事的实际影响。

1、监管的这次新规,最妙的地方在哪里?

答:有三块,借力打力的地方,是最妙的制度层面设计。

第一,顶层的信息公开机制。没有任何制度,比信息公开,更加长治久安。

“基金管理人应当于每年 3 月 31 日前,在官方网站公开披露选择证券公司的标准和程序、与提供服务的证券公司的关联关系、股票交易佣金费率、交易量年度汇总及分配明细、交易佣金年度汇总支出及分配明细等信息。”

第二,总经理背书,督察长负责的内部制约机制。你大可以继续在灰色地带游走,但是出了事,总经理、督察长,全都吃不了兜着走,规定里写了之后,我以后罚你就有正当性了,不信你试试。啥招,都没有绑定高管的职业生涯,来的管用。

“基金管理人的总经理、合规负责人等高级管理人员应当认真履行合规管理职责,合规负责人对本公司证券交易涉及的证券公司选择、协议签订、服务评价、交易佣金分配、投资运作管理,以及存续基金转换交易模式等进行合规性审查。”

第三,托管行的第二道防线。你也帮我看着点,要是协助监督不利,到时候直接和金融监管总局,监管协同,停你的公募托管资格。

“基金托管人应当建立健全基金证券交易监督制度机制,严格监督所托管基金的证券交易行为,重点关注所托管基金的交易佣金支出情况,发现违反法律法规规定和基金合同约定,影响基金份额持有人利益等情形时,应当及时向中国证监会报告。”

2、是大利好吗?基民是不是真的可以赚100多亿?

答:长期利好行业健康发展,但,从短期A股投资的角度讲,算不上利好。

和大家说一个公文写作的基础知识,大家看到公务员单位发的东西,结尾,往往是,方案、办法、规定,等等字眼,其中:

“方案”通常是业务创新,表示原来没做过,试着做做;

“办法”,偏中性;

“规定”,往往是收缩性动作,也就是说,原来的做法没有规范好,或者漏洞比较多,所以需要打补丁。

和国九条一样,收缩性、规范性的政策,长期有利于行业健康有序发展,但是短期一定谈不上大利好。

媒体的稿子,会强调,新规出来后,可以给基民节省上百亿的成本,静态来算,此话不假,证监会肯定是向着基民的,但我要说的还是一点,钱是靠赚出来的,不是靠省出来的,股票市场、基金的赚钱效应,一看估值,二看企业盈利,基民朋友们未来一段时间想赚钱,核心是找准估值合理、盈利稳定、资金增配、或者如今极少数具有高成长性的的结构性方向,省出来的100多亿,分到1亿个基民身上,一人就是100块,还不够以色列发一颗导弹,给你账户亏的钱多。

另外,新规,对券商、对软件服务供应商(做金融终端、数据库)等,都是利空,因为这省出来的100多亿,都是这些细分行业未来减少的一块收入,持有这些板块的投资者,短期要注意。

3、长期的利好体现在哪里?

答:新规会规范基金公司、券商财富条线、卖方研究所的行为逻辑,让卖方研究所注重深度研究,让券商财富条线注重客户保有和持有体验,让基金公司重视存量产品运营,等等。

这些,会更改机构行事的底层基因,使得机构的长期利益,和投资者的长期利益,趋同,这是利好,但是,这个周期会很长。

换句话说,这个新规,更多的效应,体现在行业的内部性,而外部效应,或者说溢出效应,是比较弱的。

大部分基民,听个热闹就行了,和你关系真不大。

4、监管降费,对卖方研究所来说,这合理吗?

答:合理,符合历史的发展规律。

券商研究所,不要去怪监管,砸了你们的饭碗,恰恰相反,要不是监管,会有更多的券商研究所,没饭吃。

在完全的市场化竞争的情况下,一定是大打价格战,通过价格战,补贴战,倒逼产能出清,其过程,是非常残酷的,参考互联网的百团大战,参考如今的新能源车降价潮。

而即使佣金下调后,行业的收入,依然是确定性的,肯定还是有人能够赚钱的,只不过,赚钱更难了,更要拼真本事了,赚的也没以前多了。

换句话说,如果没有监管的规定,一定会有机构跳出来,打极限的价格战,把佣金费率,到所有人短期都赚不到钱为止

所以,无需抱怨,监管,只是顺势做了,市场本应该实现的状态而已。

5、监管的这次新规,对各个业务主体的具体影响是什么?

第一,对基金公司的指数和ETF管理团队来说。

影响最大的一条,是“不得通交易佣金支付研究服、流动性服务等其他费用”。

也就是说,第一,做指数或者ETF的基金经理,没有派点的权利,你规模再大,你的指数产品的佣金,不能用来给研究所支付研究佣金,我客观来说,事实上,指数产品、ETF运营,最核心的,就是跟踪行业的变化,然后把观点,输出给散户或者机构投资者,其实,是非常需要研究服务的。

第二, 所谓的“流动性服务”,就是券商自营,帮ETF做市,提供流动性,以便于比如国家队想买沪深300的时候,二级有足够的量,让国家队一把直接买个几十亿,这里,只说一点,“一个池子里的鱼,你怎么分得清这条鱼,是买的,还是家里养的?”,这块业务的核心,做市,是需要的,对投资者,也是有利的,但问题是,券商自营的做市成本,收的太高了,有必要整体性压降。

第二,对卖方研究所而言。

行业,整体进入进一步的寒冬。降薪、裁员、转岗,在所难免。

但是有一说一,这都是均值回归,以目前卖方整体的研究质量而言,是配不上过去几年的收入水平的。

这次的新规,有利于“落后”产能(服务型,而非研究型)的进一步出清,让卖方研究所行业,一定程度上向专业化方向转型。

很多卖方研究所,要想的是,第一,做客户的分散,因为单一客户,最多也就分15%的量了,第二,如何和母公司的财富条线联动,一起帮券商的客户赚钱,这个才是有壁垒的模式。

第三,对基金公司的基金销售而言。

行业从主动权益,迈向被动指数的大趋势下,销售导向(sales),逐渐向营销导向(marketing)转化,用交易量换销量的模式,难以为继,或者难以可持续、大规模的商业化,这个商业模式就是有问题的,要想的是,如何做好存量产品的运营,如何在内部,做好渠道、机构等几个销售条线的联动,特别是营销资源的整合使用,如何在电商大力发展指数业务的时代背景下,做好场外联接和场内产品的联动,让自己的产品,真正在营销端,换发生机。

第四,对券商的财富条线而言。

比较明确了,就是做券结,不过老产品改券结的路子,监管在最终稿里,把bug补上了,理论上不行。

对券商的营业部销售而言,未来收入的大头,要靠存量的保有规模提供了。

第五,对wind这样的终端服务商而言。

利空,明确的利空,必定长期处于降价通道中,否则市场份额,会被蚕食的非常厉害。

第六,对基金经理而言。

以后,周末,专家电话会议应该也会少了(没钱请了),大周末的,别学了,抬眼看看这个美好的世界吧。

......

就这些吧,整体来讲,是对基民友好的好规定,且必定重塑行业生态,看大家如何适应吧。

加载中...