新浪财经

【中国银河策略】“公募基金交易费用管理规定落地”加速优化行业格局

财经自媒体

关注

    公募降佣正式落地:4月19日,证监会制定发布《公开募集证券投资基金证券交易费用管理规定》,自2024年7月1日起正式实施。具体来看,《规定》共19条,主要包括4方面内容。(1)将公募基金股票交易佣金费率调整至较为合理的水平,进一步优化基金证券交易佣金制度,降低基金投资者交易成本。(2)加强佣金分配行为监管,将交易佣金分配比例上限由30%调降至15%,切实防范利益输送。(3)提高对基金管理人的要求,加强基金管理人内部制度约束,明确基金管理人的禁止性行为。(4)优化完善信息披露和内容要求,要求基金管理人、证券公司内部管理制度更加完善,交易佣金信息披露更加透明,监管执法更加严格。

    《规定》带来了哪些变化?对比征求意见稿来看,此次《规定》也进行了以下四点重要修订。(1)新增被动股票型基金不得通过交易佣金支付流动性服务等费用,其他类型基金不得通过交易佣金支付研究服务之外的其他费用。(2)新增“基金管理人不得通过转换存续基金证券交易模式等方式,规避第五条规定”,进一步规范基金公司的行为。同时明确提出“基金管理人管理的采用券商交易模式的基金,可以使用交易佣金向第三方证券公司转移支付研究服务费用”。(3)新增“基金管理人委托货币经纪公司为基金提供经纪服务的,相关服务费用不得从基金资产中列支”,针对债券交易,对基金公司与货币经纪公司予以规范。(4)要求“基金管理人的总经理、合规负责人等高级管理人员应当认真履行合规管理职责”。

    对公募基金行业的影响:(1)公募基金费率改革有望提高投资者获得感,使基金公司与基民之间的利益更加一致。假设年度交易额及换手率无大幅变动条件下,根据2023年年报粗略测算,降佣实施后,被动指数型基金的佣金调降幅度约44%,普通股票型基金和增强指数型基金的佣金费率降幅约27%。(2)对于公募基金机构而言,《规定》有利于推动公募基金行业更加重视自身投研能力提升;公募基金行业内部分化有望加剧;基金公司将改变资产配置策略,未来费率更有优势的被动指数型基金规模或有望进一步增长。

    对证券行业的影响:降佣落地后,有助于推动证券公司深耕研究能力和服务质量,通过专业化、差异化的投研服务获取基金公司的认可,同时,券结模式也可能成为证券公司日后大力发展的业务重点,证券公司综合业务能力有望提升。中长期来看,上述规定或加速证券行业向财富管理转型,推动行业的高质量发展。从行业格局来讲,在公募降佣的大环境下,行业的竞争态势有望加剧,行业集中度或将进一步提升。

    风险提示:国内政策实施效果不确定的风险,市场情绪波动风险。

一、公募降佣正式落地

(一)系统监管的长期导向性

    4月19日,证监会制定发布《公开募集证券投资基金证券交易费用管理规定》,自2024年7月1日起正式实施。

 《规定》第一条:保护基金份额持有人合法权益,提升证券公司机构投资者服务能力。

新《国九条》提出:必须始终践行金融为民的理念,突出以人民为中心的价值取向,更加有效保护投资者特别是中小投资者合法权益,助力更好满足人民群众日益增长的财富管理需求。

    推动公募基金行业进一步端正经营理念,回归资管业务本源,聚焦投研能力建设,关注投资者服务和回报,提升投资者长期收益。

    规范基金公司、券商财富条线、卖方研究所的行为逻辑。让基金公司重视存量产品运营,让券商财富条线注重客户保有和持有体验,长期利好行业

(二)主要内容

    《规定》共19条,主要包括4方面内容。如图1所示。

    一是将公募基金股票交易佣金费率调整至较为合理的水平,同时建立佣金费率动态调整机制,根据全市场费率变化情况,定期调整公募基金股票交易佣金费率。进一步优化基金证券交易佣金制度,降低基金投资者交易成本。

    二是加强佣金分配行为监管,将交易佣金分配比例上限由30%调降至15%,切实防范利益输送。

    三是提高对基金管理人的要求,加强基金管理人内部制度约束,明确基金管理人的禁止性行为。

    四是优化完善信息披露和内容要求,要求基金管理人、证券公司内部管理制度更加完善,交易佣金信息披露更加透明,监管执法更加严格。 

    2023年7月,证监会发布实施《公募基金行业费率改革工作方案》,本轮公募基金行业费率改革正式开启,分为三个阶段稳步推进,降低综合投资成本。第一阶段改革举措主要围绕降低主动权益类公募基金产品的管理费率、托管费率,推出首批20只浮动费率试点产品,优化完善公募基金交易结算模式,上述工作已顺利落幕。2023年12月8日,中国证监会发布《关于加强公开募集证券投资基金证券交易管理的规定(征求意见稿)》,向社会公开征求意见,初步拉开了第二阶段费率改革工作的序幕。2024年4月19日,中国证监会发布《公开募集证券投资基金证券交易费用管理规定》,自2024年7月1日起正式实施。此次《规定》的正式出台,标志着公募基金行业费率改革第二阶段举措全部落地,助力行业综合费率水平稳步下降。

    同时,新“国九条”明确要求“稳步降低公募基金行业综合费率”,证监会相关配套制度《关于加强证券公司和公募基金监管加快推进建设一流投资银行和投资机构的意见(试行)》中也指出,“扎实推进公募基金行业费率改革,稳步降低行业综合费率水平”。此次《规定》的正式出台,正是对于“1+N”政策体系的进一步强化与落实,对于推动资本市场的高质量发展具有重要意义。

二、《规定》带来了哪些变化?

(一)四个变动

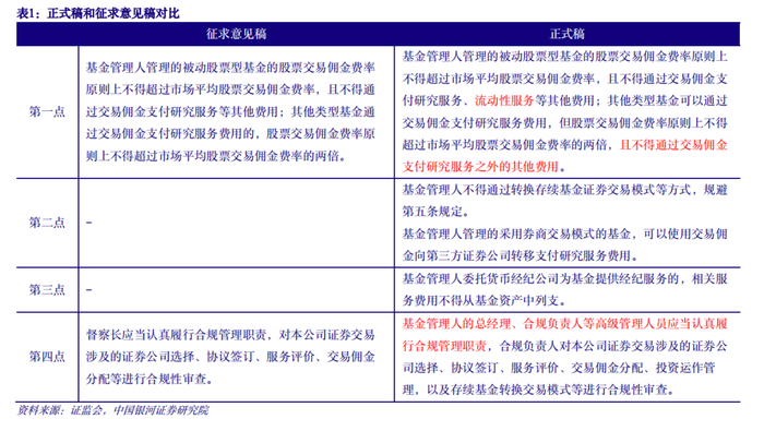
    此次《规定》的总体原则和方案与征求意见稿保持一致,但对比征求意见稿来看,此次《规定》也进行了以下四点重要修订。如表1所示。

    第一,新增被动股票型基金不得通过交易佣金支付流动性服务等费用,券商参与ETF做市业务的情形受到严格规定,此后无法通过做市获取交易佣金。同时,新增其他类型基金不得通过交易佣金支付研究服务之外的其他费用。

    第二,此前征求意见稿提出“基金管理人管理的采用券商交易模式的基金,原则上不适用第五条的规定”,其中第五条主要限制基金管理人在单家证券公司的交易佣金占比。此次《规定》新增“基金管理人不得通过转换存续基金证券交易模式等方式,规避第五条规定”,进一步规范基金公司的行为。同时,此次《规定》明确提出“基金管理人管理的采用券商交易模式的基金,可以使用交易佣金向第三方证券公司转移支付研究服务费用”。

    第三,对于债券类基金,新增“基金管理人委托货币经纪公司为基金提供经纪服务的,相关服务费用不得从基金资产中列支”,针对债券交易,对基金公司与货币经纪公司予以规范。

    第四,此次《规定》不仅要求基金管理人的合规负责人等高级管理人员应当认真履行合规管理职责,也要求了总经理认真履行。

(二)三个强化

    1.强化交易佣金用途约束

    被动股票型基金的股票交易佣金不得支付研究服务、流动性服务等其他费用;其他类型基金可以通过交易佣金支付研究服务费用,股票交易佣金不得支付研究服务之外的其他费用。

    基金管理人不得使用交易佣金向第三方转移支付费用,包括但不限于使用外部专家咨询、金融终端、研报平台、数据库等产生的费用。

    2.强化销售流程规范

    严禁基金管理人将证券公司选择、交易单元租用、交易佣金分配等与基金销售规模、保有规模挂钩,严禁以任何形式向证券公司承诺基金证券交易量及佣金或利用交易佣金与证券公司进行利益交换。

    证券公司不得将基金的证券交易量、交易佣金直接或间接作为销售部门、分支机构的业绩考核指标,也不得与基金销售人员的薪酬绩效挂钩。

    3.强化交易环节信息披露

    基金管理人应当于每年3月31日前,在官方网站公开披露选择证券公司的标准和程序、与提供服务的证券公司的关联关系、股票交易佣金费率、交易量年度汇总及分配明细、交易佣金年度汇总支出及分配明细等信息。

    基金托管人严格监督所托管基金的证券交易行为,重点关注所托管基金的交易佣金支出情况。

(三)两个降低

    1.降低公募基金的综合费率

    被动股票型基金的股票交易佣金费率原则上不得超过市场平均股票交易佣金费率;其他类型股票交易佣金费率原则上不得超过市场平均股票交易佣金费率的两倍(第四条)。

    2.降低券商佣金分配比例

    一家基金管理人通过一家证券公司进行证券交易的年交易佣金总额,不得超过其当年所有基金证券交易佣金总额的百分之十五。证券公司控股的境内证券经纪业务子公司纳入母公司合并计算(第五条)。

    基金管理人管理的采用券商交易模式的基金,不适用上述规定。但基金管理人不得通过转换存续基金证券交易模式等方式(第六条)。

三、对公募基金行业和证券行业的影响

(一)对公募基金行业的影响

    公募基金交易佣金费用支出将大幅削减,包括价格(费率)的削减和量(服务类型)的削减。其中,股票交易佣金费率方面,被动股票型基金的股票交易佣金费率原则上不得超过市场平均股票交易佣金费率,其他类型基金中,股票交易佣金费率原则上不得超过市场平均股票交易佣金费率的两倍。而市场平均股票交易佣金费率由中国证券业协会定期测算并向行业机构通报。

    此外,服务类型方面,被动股票型基金不得通过交易佣金支付研究服务、流动性服务等其他费用;而其他类型基金可以通过交易佣金支付研究服务费用,但不得通过交易佣金支付研究服务之外的其他费用。

    根据市场普遍共识,市场平均股票交易佣金费率大约是0.025%,即万分之2.5。因此,按目前的数据计算,《规定》要求被动股票型基金的股票交易佣金费率原则上不得超过0.025%,其他类型基金的股票交易佣金费率原则上不得超过0.05%。假设被动股票基金按照平均佣金率0.021%,其他类型基金按照平均佣金率0.042%计算。

    公募基金费率改革,降费有望传导至投资者,提高投资者获得感,使基金公司与基民之间的利益更加一致。据证券时报报道,以静态数据测算,《规定》发布实施后,公募基金年度股票交易佣金总额降幅将达38%;前两阶段费率改革举措每年累计可为投资者节约成本约200亿元。

    非全样本粗略计算,根据目前已披露交易数据的1344只被动指数型基金,2023年股票交易总金额22522亿元左右,总佣金约10亿元,交易佣金费率约0.0445%,若按0.025%的市场平均股票交易佣金费率计算,降佣实施后,被动指数型基金的佣金调降幅度约44%。而股票型基金中,除了被动指数基金外,还有普通股票型基金和增强指数型基金,2023年年报显示,已披露数据的543只普通股票型基金和253只增强指数型基金加总的股票交易金额约为40450亿元,总佣金约27.7亿元,平均佣金费率为0.0684%,若按市场平均股票交易佣金费率的2倍计算,即0.05%,降佣落地后,普通股票型基金和增强指数型基金的佣金费率降幅约27%。

    对于公募基金机构而言,《规定》有利于推动公募基金行业更加重视自身投研能力提升,降低对证券公司研究服务的依赖度。同时,大基金公司的盈利能力和投研能力相对更强,而中小基金公司则处于相对弱势,从而未来行业内部分化有望加剧。被动型指数基金与其他基金的费率差异化调整,将改变基金公司现有的资产配置策略,且未来费率更有优势的被动指数型基金规模或有望进一步增长。

(二)对证券行业的影响——两加强一提升

    对于证券行业来讲,此次《规定》的正式出台,有助于推动证券公司深耕研究能力和服务质量,通过专业化、差异化的投研服务获取基金公司的认可,同时,券结模式也可能成为证券公司日后大力发展的业务重点,证券公司综合业务能力有望提升。中长期来看,上述规定或加速证券行业向财富管理转型,推动行业的高质量发展。

    从行业格局来讲,在公募降佣的大环境下,高度依赖于研究业务的中型特色券商或将面临一定的盈利压力,加剧行业的竞争态势,过度依赖控股参股基金公司贡献佣金的券商面临的形势更为严峻,部分小型券商逐步退出,而具备较强综合业务能力的大型券商有望维持稳健,战略性布局优势凸显,行业集中度或将进一步提升。

    总结一下,对证券公司的影响——两加强一提升:

    1.加强交易单元管理

    证券公司应当加强交易单元出租、使用等环节的管理,按规定向证券交易场所履行报告等义务,出租交易单元收取的交易佣金不得低于相关服务成本。证券公司不得使用交易佣金为基金管理人违规向第三方转移支付费用。

    2.加强交易能力建设

    证券公司应当加强证券交易服务能力建设,强化人员岗位配置,加大信息系统投入,提供更加安全、便捷、优质的证券交易服务。

    3.提升研究研究服务专业能力

    证券公司应当持续强化研究人员等人才队伍建设,提升研究服务专业能力、业务质量和合规水平。证券公司应当建立健全研究服务内部管理制度,严格规范研究服务从业人员执业行为。证券公司应当根据基金管理人等专业机构投资者的研究服务需求,制定相应制度流程,配备充足专业人员,在研报解读、跟踪研究等方面提供专业、审慎的研究服务。

四、风险提示

    报告结论基于历史价格信息和统计规律,但二级市场受各种即时性政策影响易出现统计规律之外的走势,所以报告结论有可能无法正确预测市场发展,报告阅读者需审慎参考报告结论。基金历史收益不代表未来业绩表现,文中观点仅供参考,不构成投资建议。

    风险提示:国内政策实施效果不确定的风险,市场情绪波动风险。

本文摘自:中国银河证券2024年4月20日发布的研究报告《“公募基金交易费用管理规定落地”加速优化行业格局》

策略分析师:杨超 S0130522030004

研究助理:周美丽,王雪莹

评级标准:

评级标准为报告发布日后的6到12个月行业指数(或公司股价)相对市场表现,其中:A股市场以沪深300指数为基准,新三板市场以三板成指(针对协议转让标的)或三板做市指数(针对做市转让标的)为基准,北交所市场以北证50指数为基准,香港市场以摩根士丹利中国指数为基准。

推荐:相对基准指数涨幅10%以上。

中性:相对基准指数涨幅在-5%~10%之间。

回避:相对基准指数跌幅5%以上。

推荐:相对基准指数涨幅20%以上。

谨慎推荐:相对基准指数涨幅在5%~20%之间。

中性:相对基准指数涨幅在-5%~5%之间。

回避:相对基准指数跌幅5%以上。

加载中...