新浪财经

财联社创投通:一级市场本周64起融资,环比减少25.58%,哪吒汽车获不少于50亿元投资

财联社APP

关注

《科创板日报》4月20日讯 据财联社创投通数据显示,本周(4.13-4.19)国内统计口径内共发生64起投融资事件,较上周86起减少25.58%;已披露的融资总额合计约70.92亿元,较上周85.41亿元减少16.97%。

热门领域

从投资事件数量来看,本周集成电路、医疗健康、先进制造、企业服务、汽车出行、新能源等领域较为活跃;从融资总额来看,活跃赛道中汽车出行披露的融资总额最多,约51.1亿元。新能源汽车研发商哪吒汽车获桐乡市国有资本投资运营有限公司、宜春市金合股权投资有限公司和南宁民生新能源产业投资合伙企业(有限合伙)共同参与的不少于50亿元投资,为本周披露金额最高的投资事件。

在细分赛道上,本周受投资人追捧的包括芯片设计、职业教育、跨境物流、通信芯片、生物制药、半导体设备等。

作为对比,本周芯片、职业教育、跨境电商二级市场表现如下表所示。

热门投资轮次

从投资轮次来看,除股权融资外,本周种子天使轮事件数最多,发生19起,占比约为29%;其次是Pre-A轮和A轮,均发生7起,各占比11%。从各轮次投资金额来看,股权融资披露金额最高,约55.05亿元;其次是A轮,约3.924亿元。

活跃投融资地区

从地区来看,本周江苏、上海、浙江等区域的公司最受青睐,融资事件数量均在10起及以上;从单个城市来看,上海、苏州、深圳获投公司数量较多。

活跃投资机构

本周的投资方包括中科院创投、松禾资本、力合资本、武岳峰资本、弘晖资本、临创投资、金石投资、士兰创投、卓源亚洲等知名投资机构;

以及顺为资本、科大讯飞、中核集团、中广核、海泰汽车、中电基金、尚颀资本、联想集团等产业相关投资方;

同时,还包括江阴新国联、上海科创集团、深创投、临港投控、新芜产投基金、合肥高投、国调基金、合肥创投、肥西产投、深圳高新投等国有背景投资平台及政府引导基金。

值得关注的投资事件

哪吒汽车获不少于50亿元投资

哪吒汽车母公司合众汽车成立于2014年10月,哪吒汽车是合众新能源旗下的品牌之一。目前哪吒汽车在国内共有三个整车生产基地,分别位于浙江桐乡、江西宜春和广西南宁。哪吒汽车CEO张勇称,2024 年哪吒汽车全球销量目标为30万辆,其中国内销量目标为20万辆,海外销量目标为10万辆。

企业创新评测实验室显示,哪吒汽车在新能源汽车整车制造领域的科创能力评级为AA级,目前共有近3000项公开专利申请,其中发明申请占比约49.7%,在8个国家和地区有专利布局,近期主要专注于电动汽车、立体图、电子设备、计算机、EP30等技术领域。

公司近期宣布获得超50亿元投资,投资方为桐乡市国有资本投资运营有限公司、宜春市金合股权投资有限公司、南宁民生新能源产业投资合伙企业(有限合伙)。投资方将支持公司尽快实现IPO,继续加大产品研发和技术创新的投入、扩建智能网联研发中心,促进扩大出口规模。

据创投通数据,近一年来,国内新能源汽车领域有42家企业获得投资,部分案例如下。

强华股份完成数亿元C轮融资

强华股份成立于2009年,专注于半导体设备用的石英零部件研发、生产及销售。公司拥有20多年高纯、高精度石英加工经验,同时具备石英火加工和机加工能力,拥有半导体石英产品的生产技术和行业经验,已进入国产高端石英制品第一梯队。此外,上海强华积极拓展海外市场,收购英国石英公司,重点布局热电偶技术的研发、国外石英市场。

企业创新评测实验室显示,强华股份在先进无机非金属材料领域的科创能力评级为BBB级,目前共有100余项公开专利申请,其中发明申请占比约63%,主要聚焦于喷淋管、保温桶、扩散炉、排废管、石英炉等技术领域。

公司近期宣布完成C轮融资。本轮融资由上海建信资本、上海科创、中电基金、临港投控集团、临港数科、孚腾资本、深创投、福翌投资、芯动能投资等多家知名投资机构共同参与。

据创投通数据,近一年来,国内石英制品领域有5家企业获得投资,案例如下。

此芯科技完成数亿元A+轮融资

此芯科技成立于2021年,是一家通用型智能CPU公司,专注于设计开发智能CPU芯片及高能效算力解决方案,赋能个人计算、车载应用、元宇宙基础设施建设等领域。此芯科技致力于为社会提供低功耗智能算力解决方案,正在携手全球领先的商业客户与生态伙伴共建统一算力基础的开放生态,打造智能芯片2.0新范式。

企业创新评测实验室显示,此芯科技在电子核心产业的科创能力评级为B级,目前共有10项公开专利申请,全部为发明申请,主要围绕电子设备、片上系统、误差放大器、稳压器、视频传输等领域进行专利布局。

公司近期宣布完成数亿元A+轮融资,本轮融资由国调基金领投,昆山国投、吉六零资本、新尚资本跟投。该轮融资将主要用于持续的产研投入及业务落地,尤其是AI PC领域的创新技术研发。

据创投通数据,近一年来,国内CPU芯片领域有9家企业获得投资,案例如下。

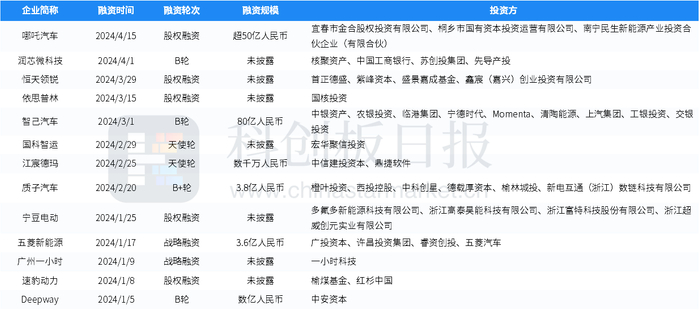
本周投融资事件列表:

创投通:财联社及科创板日报旗下一级市场服务平台,于2022年4月挂牌上海数据交易所。通过星矿数据、一级市场投融资数据、企业创新评测实验室、创新公司数据库、未上市公司自选股、拟上市公司早知道和行业投研等,为创新公司和创投机构提供从数据产品到解决方案的一站式服务体系。

加载中...