新浪财经

预见2024:《2024年中国原料药行业全景图谱》(附市场规模、竞争格局和发展前景等)

前瞻网

关注

转自:前瞻产业研究院

行业主要上市公司:普洛药业(000739.SZ);国邦医药(605507.SH);新华制药(000756.SZ);九洲药业(603456.SH);华海药业(600521.SH);海普瑞(002399.SZ)等

本文核心数据:原料药产量;原料药市场规模

行业概况

1、定义

原料药(英文:API,Active Pharmaceutical Ingredients),又称活性药物成份,由化学合成、植物提取或者生物技术所制得,但病人无法直接服用的物质,一般再经过添加辅料、加工,制成可直接使用的药物。

原料药在ICH Q7中的完善定义:任何作为活性成分且用于医药产品生产的物质或混合物质。该类物质旨在预防、诊断、处置、缓解或治疗疾病中发挥药理作用或其它直接效用,或者影响人体的结构和机能。

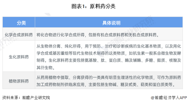
根据原料药来源不同,可以分为化学合成原料药、生化原料药和植物原料药。

2、产业链剖析:产业链条长

原料药的上游产业是基础化工行业和农林牧渔业,原料药行业对上游原料有着较强的依赖性,上游产品的价格变动直接影响原料药行业的销售价格和利润。化学原料药的下游是化学制剂,由于社会的发展及老龄化趋势,人们对化学药物制剂的总体需求是持续增加的,这为化学原料药的消费也提供了间接的需求保证。一般而言,化学制药行业的毛利率呈现从上游到下游递增的趋势,原料药的毛利率低于化学抑制剂而高于中间体,越靠近下游原料药,中间体的毛利率越高。

从产业链生态来看,上游原材料企业包括岳阳兴长、新和成等企业;中游包括普洛药业、国邦医药、新华制药、九洲药业等企业;下游包括海大集团、云南白药和白象食品等企业。

行业发展历程:行业发展更加规范

从我国国民经济规划的演变来看,我国“九五”规划,提出进一步加强医药市场管理,大力开发新产品,不断提高药品质量;随后,“十五”至“十二五”规划,重点强调了原料药的自主开发能力增强,建立完善的药品保障体系等;“十三五”规划明确逐步取消药品加成,推进医疗服务价格改革;“十四五”规划,明确提出培育先进制造业集群,推动医药及医疗设备等产业创新发展。

整体来看,我国针对原料药的政策演变始终围绕增强研发能力,完善医疗保障体系等方面展开。

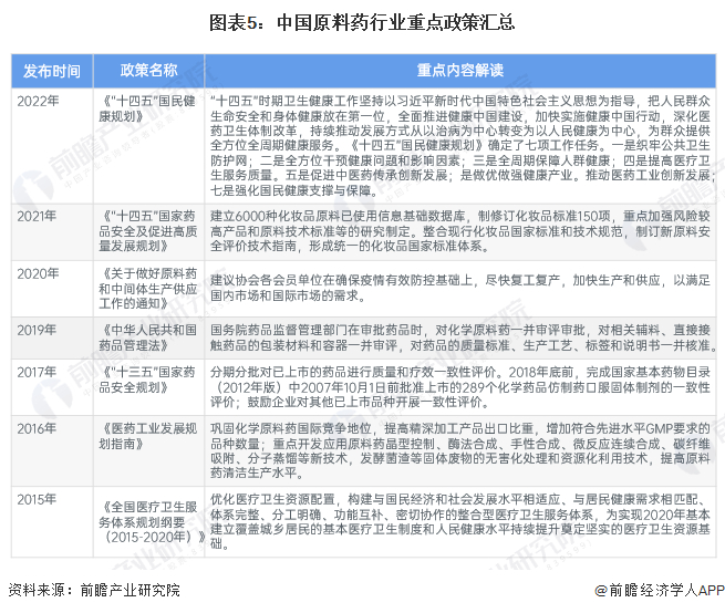
行业政策背景:政策加持,原料药行业向高质量发展

原料药作为化学原料药是药品生产的基础原料,直接影响药品的质量和产能。近年来,国家陆续出台各项产业政策,引导原料药行业向高质量发展。

行业发展现状

1、原料药生产企业数量优势波动

2018-2022年,中国化学原料药生产企业数量呈波动态势。据国家药品监督管理局数据,2022年,全国共有1606家化学原料药生产企业,除西藏外的所有省份都有化学原料药生产企业。

2、原料药市场总产量规模有所回升

化学原料药是药品生产的基础原料,直接影响药品的质量和产能。由于传统大宗原料药技术门槛低,国内传统大宗原料药生产企业数量在前期呈现出高速增长。据国家统计局数据,我国化学原料药产业曾经历了长期快速发展阶段,产量规模一度上升至超过350万吨,导致国内现阶段传统大宗原料药产能过剩,2018年开始,国内传统大宗原料药产量开始下降,2018年国内规上企业原料药总产量降至230.37万吨。2019-2023年,中国原料药供给产量有所回升,2023年回升至394.9万吨。

3、原料药规上企业营收超5000亿元

2012-2022年,中国原料药市场需求整体呈波动趋势。2021年,我国原料药规模以上企业的总营收恢复至4414.9亿元。根据中国医药企业管理协会数据,2022年中国化学原料药行业营业收入同比增长15.0%,前瞻初步统计测算,2023年,中国化学原料药营业收入为5797亿元。

4、原料药进出口市场行情差异较大

中国生产的原料药不但在国内占有重要地位,在全球医药产业链上的地位也举足轻重。中国是原料药出口大国,据中国医药保健品进出口商会数据,除2015年、2016年出现过1%~2%的微小下滑外,多年来我国化学原料药出口规模持续增长,已由2010年的159.8亿美元增长到了2020年的357亿美元,10年翻了一番多出。2022年,中国原料药出口金额为517.86亿美元,同比增长24.04%。

从进口市场来看,2012-2019年,中国原料药进口规模呈波动态势,整体波动较为平稳。2020-2022年受疫情影响,我国原料药进口量有所下跌。2023年上半年,中国原料药进口额为50.34亿美元,同比增长5.3%。

行业竞争格局

1、区域竞争

从生产企业区域分布来看,原料药生产企业数超过100家的有4省,分别为江苏(224家)、山东(138家)、浙江(133家)、四川(101家),4省合计占全国原料药企业总数的近四成(37%)。其中,江苏地区原料药企业最多,占全国总数的14%,其次分别为山东和浙江,原料药生产企业数量分别为138家和133家。

从原料药产业上市公司的地区分布来看,浙江原料药产业的上市企业数量最多,其中不乏普洛药业(000739.SZ)、国邦医药(605507.SH)、九洲药业(603456.SH)、华海药业(600521.SH)等龙头企业。湖北和江苏两省原料药产业的上市企业数量亦较多,前者有共同药业(300966.SZ)、广济药业(000952.SZ)、亨迪药业(301211.SZ)等上市企业,后者有健友股份(603707.SH)、博瑞医药(688166.SH)、富士莱(301258.SZ)等上市企业。

2、企业竞争

从上市企业相关业务营收规模来看,2022年,中国上市原料药企业营收排名第一的企业是新和成(109.52亿元),其次分别为普洛药业(77.37亿元)和联邦制药(67.74亿元)。

行业发展前景及趋势

1、发展前景:2029年市场规模有望超过7400亿元

国家近年来大力推动供给侧结构性改革,主要依托监管和引导的方式逐渐淘汰落后产能,鼓励原料药企业转型升级,同时加大原料药市场规范力度,打击违法涨价和恶意控销行为。一方面,通过合理提高环保标准,引导龙头企业提升工艺水平增强竞争力,促使高污染不合规的企业退出市场,减少原料药市场的低价竞争者;另一方面,发布《短缺药品和原料药经营者价格行为指南》,对恶意操纵原料药价格的行为进行处罚。产能的整合、工艺的提升以及合理利润的保持,将为我国原料药行业未来的持续健康发展打下更加坚实的基础。前瞻预测,到2029年我国化学药品原料药行业规模以上企业市场规模将超过7400亿元,年均复合增长率达到4.2%。

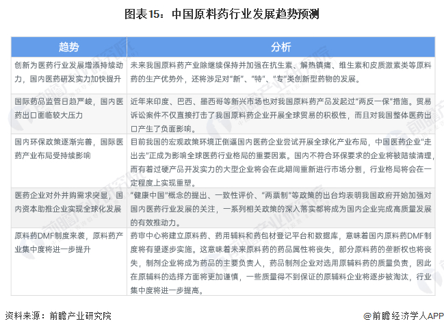
2、发展趋势:政策完善,进入高质量发展时代

随着国际局势的变化,政策的完善,未来我国原料药行业趋势如下:

更多本行业研究分析详见前瞻产业研究院《中国原料药行业发展前景预测与投资战略规划分析报告》。

同时前瞻产业研究院还提供产业大数据、产业研究报告、产业规划、园区规划、产业招商、产业图谱、智慧招商系统、行业地位证明、IPO咨询/募投可研、专精特新小巨人申报等解决方案。在招股说明书、公司年度报告等任何公开信息披露中引用本篇文章内容,需要获取前瞻产业研究院的正规授权。

更多深度行业分析尽在【前瞻经济学人APP】,还可以与500+经济学家/资深行业研究员交流互动。更多企业数据、企业资讯、企业发展情况尽在【企查猫APP】,性价比最高功能最全的企业查询平台。

加载中...