新浪财经

实探|十余地“火速”抛以旧换新政策礼包,车企再掀万元补贴风暴

新京报

关注

转自:贝壳财经

“目前店内不同车型有不同的置换补贴。”4月17日,环京地区一广汽传祺4S店的销售人员告诉新京报贝壳财经记者,以传祺GS8为例,本品牌置换补贴是2万元,其他品牌置换补贴是1万元。此外,还可以享受其他优惠,最高可优惠2.2万元。

记者探访当天,有意换车的张先生正因优惠走进4S店。他表示,家里的车年头比较久了,如今置换补贴叠加其他优惠,买新车能省不少。

4月12日,新一轮汽车“以旧换新”政策出炉。商务部等14部门联合发布《推动消费品以旧换新行动方案》(以下简称《方案》),称将组织在全国范围内开展汽车、家电以旧换新和家装厨卫“焕新”,汽车以旧换新成为消费品以旧换新的重点任务之一。

以旧换新无疑为车市带来政策“红包”。新京报贝壳财经记者梳理发现,目前已有十余个地区出台了以旧换新政策,车企也陆续抛出优惠。日前,广汽集团宣布旗下车企响应以旧换新行动方案,推出专属优惠活动,涵盖轿车、SUV与MPV等多种车型。

中国汽车工业协会副总工程师许海东对新京报贝壳财经记者表示,随着以旧换新政策细化落实,对后期国内汽车市场消费将会起到很好的刺激作用。而这或是决定今年车市能否正增长的关键因素。

车企吆喝置换补贴,“本品牌补贴1.5万,其他品牌1万元”

近日,贝壳财经记者多次走访、咨询环京地区和北京多个品牌的汽车4S店。一上汽荣威4S店的销售人员告诉记者,目前店内所有车型都有置换补贴,不过,本品牌和其他品牌的置换车型补贴不一,大概为5000元和3000元不等。

“置换补贴之外,也有其他优惠,例如荣威eRX5除了享受置换补贴,还能优惠1.2万元。目前是低首付的形式,首付888元即可,月付1000多元。”这位销售人员介绍。

环京地区一名爵4S店的销售人员表示,店内是有置换补贴,但需要经过专业评估师对车辆进行评估,才能给出具体补贴。北京一小鹏汽车4S店的销售人员介绍称,为了响应以旧换新政策号召,小鹏汽车也推出了置换补贴政策。“不同品牌车型的置换补贴不一,其中小鹏本品牌的旧车置换补贴是1.5万元,其他品牌是1万元。”

环京地区一吉利汽车4S店的销售人员告诉贝壳财经记者,店内置换补贴为2000元-4000元不等,如果是吉利汽车本品牌置换补贴相对高些。“2000元-4000元的置换补贴是直接给消费者的,经过评估后的旧车价格可以抵相应的车款,此外也还有其他现金优惠。”该销售人员称,补贴活动推出后店里客流量明显增加,订单成交量提升很多。

贝壳财经记者走访发现,置换补贴成为多个汽车品牌4S店的宣传卖点,“进入4月,各家4S店的促销力度都很大,再加上好多家推出的置换补贴,现在竞争很大。”某合资品牌销售人员表示,“现在各家都在冲量,马上到五一是新的一波促销潮。”

贝壳财经记者走访时,吴先生也因为降价动了换车的念头。他表示,家里的小轿车空间有点拥挤,想换一辆中型SUV,趁着休息进店看车。由于补贴政策金额尚不明确,吴先生表示会再观望一段时间。“买车当然还是优惠力度越大越好,家里目前有车也不着急用车,既然有政策那还是想等等。”

对此,许海东分析称,要更好地打动消费者,一方面给予更多补贴,提供更好的产品。另一方面,提高标准,规范市场,促进消费者更新消费。

实际上,除了以旧换新政策,汽车金融贷款政策也在“松绑”。近日,中国人民银行、国家金融监督管理总局联合印发《关于调整汽车贷款有关政策的通知》,明确放宽汽车贷款发放比例,汽车贷款比例调整为金融机构自主确定,这意味着贷款最高发放比例可达100%。

4月17日,中国一汽宣布一汽汽车金融有限公司全面调整汽车贷款首付比例,推出0首付金融产品。贝壳财经记者走访发现,多个汽车品牌4S店已经调整了贷款比例。上述上汽荣威4S店的销售人员表示,现在有低首付零利息或者超长贷的金融政策。

多地政策落地,南京发1亿汽车消费补贴

与2009年版汽车以旧换新政策相比,此次《方案》明确了目标,汽车金融等首次被纳入。

根据《方案》,中央财政与地方政府联动,安排资金支持汽车报废更新,鼓励有条件的地方支持汽车置换更新;鼓励金融机构在依法合规、风险可控前提下,适当降低汽车贷款首付比例,合理确定汽车贷款利率、期限。此外,也包括制定实施老旧汽车估值评价、报废机动车回用件流通、传统经典车认定等相关标准;完善报废车回收拆解体系等。

中国汽车流通协会副秘书长郎学红对贝壳财经记者表示,《方案》明确了资金来源由中央财政和地方财政共担,双方联动与互补,此外报废更新与以旧换新形成了联动。

不过,《方案》在财政安排与补贴细则上还没有提出明确的比例和标准。对此,郎学红称,单车补贴的最高额度对于报废车更新的车辆使用年限、排放要求等具体标准,以及购买不同碳排放标准的车补贴是否会有区别等均未明确,后续或将进一步公布实施细节。

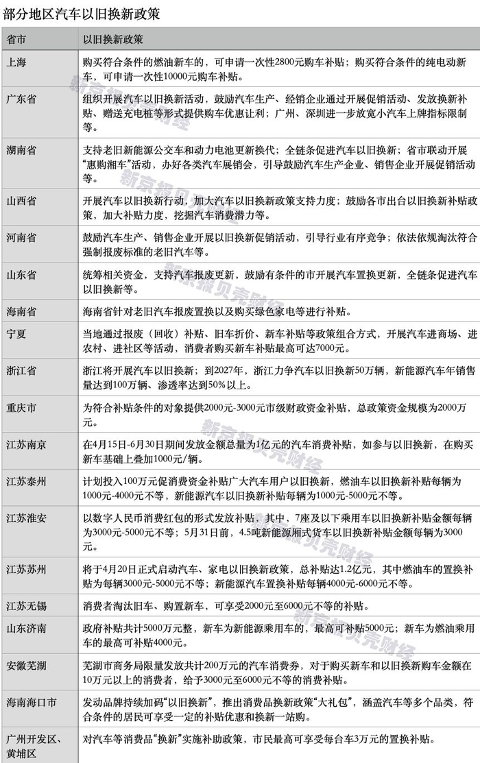
贝壳财经记者注意到,各地政府已陆续出手,推出以旧换新政策。《方案》发布后,广东省发布《广东省推动大规模设备更新和消费品以旧换新的实施方案》,将通过组织开展汽车以旧换新活动,鼓励汽车生产、经销企业通过开展促销活动、发放换新补贴、赠送充电桩等形式提供购车优惠让利,广州、深圳进一步放宽小汽车上牌指标限制。

4月15日,《广州开发区 黄埔区推动大规模设备更新和消费品以旧换新实施方案》发布,最高可享受每台车3万元的置换补贴。

贝壳财经记者梳理看到,上海、江苏南京、重庆、宁夏、山东等多地相继出台了以旧换新政策。上海日前公布了新一轮燃油车以旧换新补贴、新能源汽车置换政策,其中燃油车可申请一次性2800元的购车补贴,新能源汽车可申请一次性1万元的购车补贴。重庆为符合补贴条件的对象提供2000元-3000元市级财政资金补贴,总政策资金规模为2000万元。宁夏启动汽车等消费品以旧换新促消费活动,银川、吴忠、石嘴山等将提供最高7000元新车补贴。此外,江苏南京4月15日至6月30日将发放1亿元汽车消费补贴,可在新车补贴的基础上叠加1000元/辆的补贴。

“家里有一辆燃油车,开了几年了,现在上海有置换补贴,新能源汽车降价也比较多,我考虑换一辆新能源车。”上海车主陈先生表示,“目前看了比亚迪秦PLUS,作为代步车感觉足够了。目前置换补贴1万元,车型还能优惠差不多2万元。”

中国汽车流通协会专家委员会委员颜景辉对贝壳财经记者分析称,以上海汽车以旧换新政策为例,燃油车与新能源汽车的补贴额有一定区别,新能源汽车补贴金额高于燃油车。以此来判断,国家的以旧换新补贴政策,新能源汽车补贴金额或许将高于燃油车。

乘联会预测,结合目前汽车市场销量情况测算,2024年汽车市场的换购比例或达到32%,2025年和2026年换购比例或分别达到41%和44%。财通证券分析称,2023年中国处于核心换购高峰期(即4-9年)的乘用车车型约有1.1亿辆,可为车市贡献较为可观的换购增量。

新京报贝壳财经记者 王琳琳

编辑 王进雨

校对 卢茜

加载中...