新浪财经

突发!东吴证券被立案,涉及两项目保荐业务,一项目或构成欺诈发行

市场资讯 2024.04.17 00:05

来源:梧桐树下V

东吴证券股份有限公司于2024年4月16日收到中国证监会《立案告知书》(证监立案字0382024051号)。内容为:“因你单位涉嫌国美通讯紫鑫药业非公开发行股票保荐业务未勤勉尽责,根据《中华人民共和国证券法》《中华人民共和国行政处罚法》等法律法规,2024年4月8日,我会决定对你单位立案。”

值得注意的是,国美通讯、紫鑫药业近期收到了中国证监会/吉林证监局出具的《行政处罚及市场禁入事先告知书》。其中,“国美通讯2020年非公开发行的相关文件,引用了虚假贸易业务收入数据,公司2020年1-9月确认的虚假贸易业务收入为57,823.56万元,占当期营业收入的86.21%……国美通讯非公开发行股票相关文件存在虚假记载,构成欺诈发行。

紫鑫药业股票已于2023年7月28日被深圳证券交易所决定终止上市,在2023年8月4日被深圳证券交易所摘牌。且紫鑫药业2013至2021年因采购在地林下参虚增资产;通过舞弊方式虚增2017年、2018年收入和利润导致2017年、2018年年报存在虚假记载。

一、国美通讯2020年非公开发行股票涉嫌构成欺诈发行

2024年4月15日,国美通讯收到中国证监会出具的《行政处罚及市场禁入事先告知书》(处罚字〔2024〕52号),相关内容主要为:

经查,国美通讯涉嫌违法的事实如下:

1、国美通讯2020年年度报告存在虚假记载

国美通讯2020年度参与同一实际控制人控制下的关联方开展的苹果手机、康佳彩电、华为手机贸易业务,该贸易业务存在合同闭环和资金闭环,为虚假的购销业务。国美通讯通过虚假贸易业务虚增2020年度营业收入57,823.56万元、营业成本57,459.25万元,分别占当年营业收入的61.53%、营业成本的62.18%,国美通讯2020年年度报告存在虚假记载。

2、国美通讯2020年非公开发行股票构成欺诈发行

国美通讯2020年非公开发行的相关文件,引用了上述虚假贸易业务收入数据,公司2020年1-9月确认的虚假贸易业务收入为57,823.56万元,占当期营业收入的86.21%。2021年3月中国证监会批准了国美通讯非公开发行申请,即向控股股东山东龙脊岛建设有限公司定向发行股票,募集资金总额为16,560.01万元,募集资金主要用于京美电子智能终端生产线改造项目。国美通讯非公开发行股票相关文件存在虚假记载,构成欺诈发行。

3、国美通讯2021年年度报告存在虚假记载

国美通讯2021年度递延所得税资产确认、使用权资产和租赁负债等会计处理不当。2023年4月29日,国美通讯发布《关于前期会计差错更正及追溯调整的提示性公告》,对2021年度财务报表进行会计差错更正并追溯调整。2021年国美通讯净利润错报金额为1,962.98万元,占当期报告记载的净利润比例为38.35%,国美通讯2021年年度报告存在虚假记载。

二、紫鑫药业8年财务造假,现已退市

紫鑫药业股票已于2023年7月28日被深圳证券交易所决定终止上市,在2023年8月4日被深圳证券交易所摘牌。

此后,紫鑫药业于2024年4月8日收到中国证券监督管理委员会吉林监管局下发的《行政处罚及市场禁入事先告知书》处罚字(2024)41号,相关内容主要为:

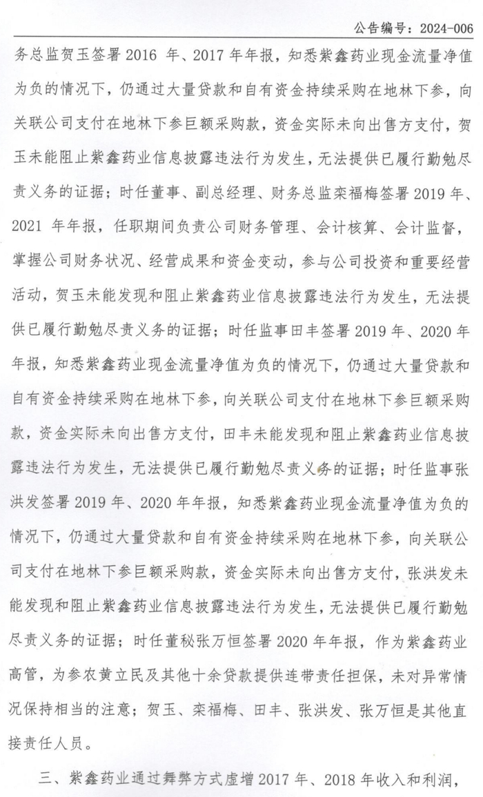
经查明,紫鑫药业、郭春生、郭春林、封有顺、徐大庆、韩明孙莉莉、贺玉、李宝芝、田丰、张洪发、秦静、钟云香、栾福梅、卢烜、张万恒涉嫌违法的事实如下:

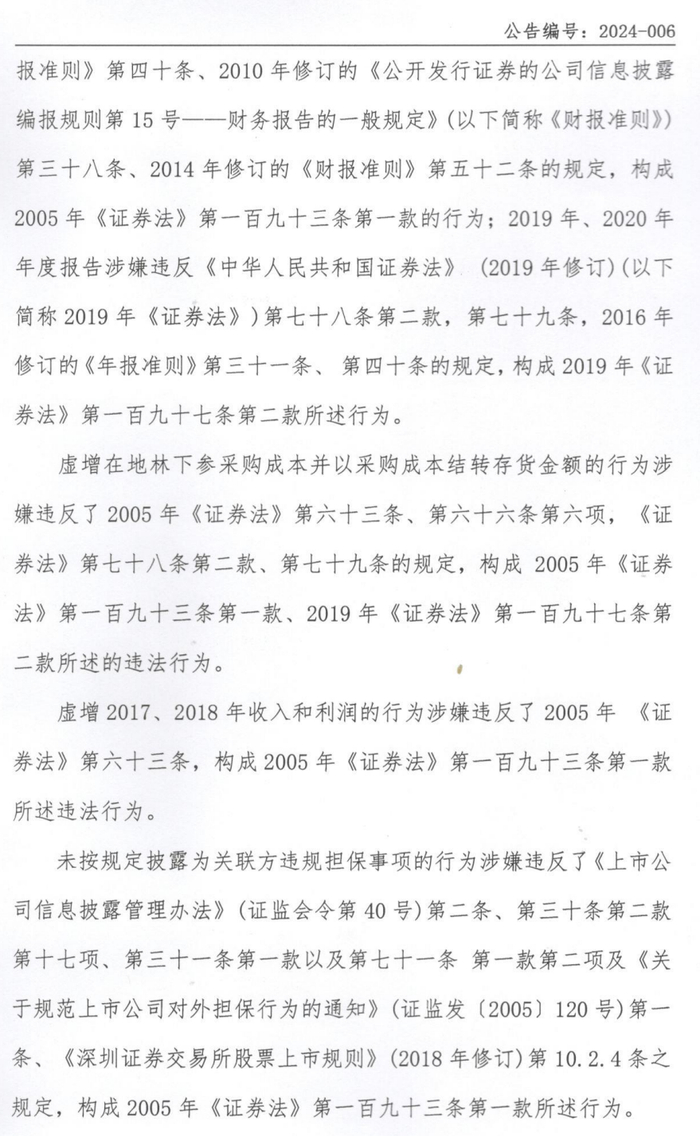
1、2013年至2019年,郭春生通过股权控制、核心人员选聘、资金集中管理、统一管理制度等手段,以模拟集团化管理模式控制182家关联公司,2013年至2020年,郭春生指使其中吉林高邈药业股份有限公司、吉林十誉药业有限公司、吉林顾瑞特制药有限公司等48家公司与紫鑫药业发生关联交易,紫鑫药业未按规定在定期报告中披露上述事项构成重大遗漏。2013年至2020年关联交易金额及占当期报告记载净资产绝对值比例分别为,2013年31,538.91万元占比为16.21%;2014年18,160.09万,占比为9.10%;2015年23,454.94万元,占比为11.64%;2016年72,084.51万元,占比为19.25%;2017年227,019.90万元,占比为54.94%;2018年184,079.16万元,占比为42.71%;2019年89,814.14万元,占比为20.20%;2020年18,703.36万元,占比为5%。

2、紫鑫药业2013至2021年因采购在地林下参虚增资产,导致紫鑫药业未按规定披露与关联方发生的非经营性资金往来,构成重大遗漏当年非经营性资金占用发生额及占当期报告记载净资产绝对值比例分别为:2013年16,100.00万元,占比为8.27%;2014年4,040.00万元,占比为2.02%;2015年20,000.00万元,占比为9.92%;2016年59,353.00万元,占比为15.85%;2017年194,519.00万元,占比为47.07%;2018年151,919.35万元,占比为35.24%;2019年51,553.66万元,占比为11.59%;2020年18,631.22万元,占比为4.98%;2021年77,892.51万元,占比为28.25%。2013年至2021年非经营性资金占用余额分别为:2013年16,100.00万元、2014年20,140.00万元、2015年40,140.00万元、2016年99.493.00万元、2017年294,012.00万元、2018年445,931.35万元、2019年497,485.01万元、2020年516,116.23万元、2021年594,008.74万元。

3、紫鑫药业通过舞弊方式虚增2017年、2018年收入和利润导致2017年、2018年年报存在虚假记载。2017年紫鑫药业向其关联方通化森宝销售双零金参并形成资金闭环,涉嫌虚增2017年营业收入94,469,743.84元,利润85,374,122.95元。2018年紫鑫药业虚构向其关联方新银润销售在地林下参,涉嫌虚增2018年营业收入200,000,000元,利润95,005,184.08元。

本公司董事会及全体董事保证本公告内容不存在任何虚假记载、误导性陈述或者重大遗漏,并对其内容的真实性、准确性和完整性承担法律责任。

东吴证券股份有限公司(以下简称“公司”)于2024年4月16日收到中国证券监督管理委员会(以下简称“中国证监会”)《立案告知书》(证监立案字0382024051号)。内容为:“因你单位涉嫌国美通讯、紫鑫药业非公开发行股票保荐业务未勤勉尽责,根据《中华人民共和国证券法》《中华人民共和国行政处罚法》等法律法规,2024年4月8日,我会决定对你单位立案。”

公司将积极配合中国证监会的相关工作,并严格按照监管要求履行信息披露义务。

目前,公司的经营情况正常。相关信息以公司公告为准,敬请广大投资者理性投资,注意投资风险。

特此公告。

东吴证券股份有限公司董事会

2024年4月17日

国美通讯设备股份有限公司(下称“公司”)于2023年12月6日收到中国证券监督管理委员会(下称“中国证监会”)下发的《中国证券监督管理委员会立案告知书》(编号:证监立案字0382023029号)。因公司涉嫌信息披露违法违规,根据《中华人民共和国证券法》《中华人民共和国行政处罚法》等法律法规,中国证监会决定对公司立案。具体内容详见公司于2023年12月7日披露的《关于收到中国证券监督管理委员会立案告知书的公告》(公告编号:临2023-71)。

2024年4月15日,公司收到中国证监会出具的《行政处罚及市场禁入事先告知书》(处罚字〔2024〕52号),现将相关内容公告如下:

一、《行政处罚及市场禁入事先告知书》主要内容

“国美通讯设备股份有限公司、宋林林先生、宋火红先生、郭晨先生、方巍先生、董晓红女士、邵杰女士:

国美通讯设备股份有限公司(以下简称国美通讯或公司)涉嫌信息披露违法违规一案,已由我会调查完毕,我会依法拟对你们作出行政处罚,对宋林林、宋火红、郭晨采取市场禁入措施。现将我会拟对你们作出行政处罚,对宋林林、宋火红、郭晨采取市场禁入措施所根据的违法事实、理由、依据及你们享有的相关权利予以告知。

经查,国美通讯涉嫌违法的事实如下:

一、国美通讯2020年年度报告存在虚假记载

国美通讯2020年度参与同一实际控制人控制下的关联方开展的苹果手机、康佳彩电、华为手机贸易业务,该贸易业务存在合同闭环和资金闭环,为虚假的购销业务。国美通讯通过虚假贸易业务虚增2020年度营业收入57,823.56万元、营业成本57,459.25万元,分别占当年营业收入的61.53%、营业成本的62.18%,国美通讯2020年年度报告存在虚假记载。

二、国美通讯2020年非公开发行股票构成欺诈发行

国美通讯2020年非公开发行的相关文件,引用了上述虚假贸易业务收入数据,公司2020年1-9月确认的虚假贸易业务收入为57,823.56万元,占当期营业收入的86.21%。2021年3月中国证监会批准了国美通讯非公开发行申请,即向控股股东山东龙脊岛建设有限公司定向发行股票,募集资金总额为16,560.01万元,募集资金主要用于京美电子智能终端生产线改造项目。国美通讯非公开发行股票相关文件存在虚假记载,构成欺诈发行。

三、国美通讯2021年年度报告存在虚假记载

国美通讯2021年度递延所得税资产确认、使用权资产和租赁负债等会计处理不当。2023年4月29日,国美通讯发布《关于前期会计差错更正及追溯调整的提示性公告》,对2021年度财务报表进行会计差错更正并追溯调整。2021年国美通讯净利润错报金额为1,962.98万元,占当期报告记载的净利润比例为38.35%,国美通讯2021年年度报告存在虚假记载。

时任董事长宋林林全面负责公司业务,应当对公司经营管理进行决策和监督,对公司财务会计报告的真实、准确、完整承担主要责任。宋林林知悉2020年贸易业务开展原因,知悉2021年报错报事项,在2020年、2021年年度报告和2020年非公开发行股票承诺书上签字,宋林林未勤勉尽责,是直接负责的主管人员。

时任总经理宋火红,负责公司日常经营管理,知悉2020年贸易业务开展原因及具体情况,知悉2021年报错报事项,在2020年、2021年年度报告和2020年非公开发行股票承诺书上签字,宋火红未勤勉尽责,是直接负责的主管人员。

时任财务总监郭晨,负责公司财务工作,知悉2020年贸易业务开展原因,具体实施了前述贸易业务,对2021年财务数据未能审慎进行会计处理,在2020年、2021年年度报告和2020年非公开发行股票承诺书上签字,郭晨未勤勉尽责,是直接负责的主管人员。

时任董事董晓红,同时是广州国美贸易有限公司、国美电器有限公司、国美定制(天津)家电有限公司、北京市大中家用电器连锁销售有限公司、天津鹏盛物流有限公司等前述虚假贸易业务主要参与方的法定代表人,应当知悉相关贸易业务无商业实质,但董晓红对相关贸易业务收入确认未提出任何异议,在2020年、2021年年度报告和2020年非公开发行股票承诺书上签字,董晓红未勤勉尽责,是其他直接责任人员。

时任监事长方巍,代表国美通讯大股东安排了贸易业务,应当知悉同一控制下关联方开展的虚假贸易业务,但方巍对贸易业务收入确认未提出任何异议,在2020年、2021年年度报告和2020年非公开发行股票承诺书上签字,方巍未勤勉尽责,是其他直接责任人员。

时任董事会秘书邵杰,负责信息披露相关工作,在2020年贸易业务合同审批流程中,邵杰曾关注到贸易业务收入确认问题,但未能采取进一步措施,最终对贸易业务收入确认未提出任何异议,在2020年、2021年年度报告和2020年非公开发行股票承诺书上签字,邵杰未勤勉尽责,是其他直接责任人员。

上述违法事实,有相关公告、财务报告、情况说明、工商资料、财务资料、合同文件、银行流水、相关客户和供应商资料、相关人员询问笔录等证据证明。

我会认为,国美通讯披露的2020年和2021年年度报告存在虚假记载,涉嫌违反《中华人民共和国证券法》(以下简称《证券法》)第七十八条第二款的规定,构成《证券法》第一百九十七条第二款所述信息披露违法行为。国美通讯2020年非公开发行文件存在虚假记载,涉嫌违反《证券法》第十九条第一款的规定,构成《证券法》第一百八十一条第一款所诉欺诈发行违法行为。宋林林、宋火红、郭晨、董晓红、方巍、邵杰未勤勉尽责,涉嫌违反《证券法》第八十二条第三款的规定,构成《证券法》第一百九十七条第二款和第一百八十一条第一款所述情形,其中宋林林、宋火红、郭晨是直接负责的主管人员,董晓红、方巍、邵杰是其他直接负责人员。

根据当事人违法行为的事实、性质、情节与社会危害程度,我会拟决定:

根据《证券法》第一百九十七条第二款的规定,

一、对国美通讯设备股份有限公司责令改正,给予警告,并处以500万元罚款;

二、对宋林林、宋火红、郭晨给予警告,并处以150万元罚款;

三、对董晓红、方巍给予警告,并分别处以100万元罚款;

四、对邵杰给予警告,并处以80万元罚款。

根据《证券法》第一百八十一第一款的规定,

一、对国美通讯设备股份有限公司处以1,656万元罚款;

二、对宋林林、宋火红、郭晨分别处以150万元罚款;

三、对董晓红、方巍、邵杰分别处以100万元罚款。

综合上述两项处理建议如下:

一、建议对国美通讯设备股份有限公司责令改正,给予警告,并处以2,156万元罚款;

二、对宋林林、宋火红、郭晨给予警告,并分别处以300万元罚款;

三、对董晓红、方巍给予警告,并分别处以200万元罚款;

四、对邵杰给予警告,并处以180万元罚款。

宋林林、宋火红、郭晨作为国美通讯的董事长、总经理、财务总监,在涉案违法活动中起主要作用,违法行为恶劣,严重扰乱证券市场秩序,严重损害投资者利益,情节较为严重,依据《证券法》第二百二十一条、《证券市场禁入规定》(证监会令第185号)第三条第一项、第七条第一款之规定,我会拟决定:对宋林林、宋火红、郭晨采取10年市场禁入措施。自我会宣布决定之日起,在禁入期间内,除不得继续在原机构从事证券业务、证券服务业务或者担任原证券发行人的董事、监事、高级管理人员职务外,也不得在其他任何机构中从事证券业务、证券服务业务或者担任其他证券发行人的董事、监事、高级管理人员职务。

根据《中华人民共和国行政处罚法》第四十五条、第六十三条、第六十四条及《中国证券监督管理委员会行政处罚听证规则》相关规定,就我会拟对你们实施的行政处罚及市场禁入,你们享有陈述、申辩和听证的权利。你们提出的事实、理由和证据,经我会复核成立的,我会将予以采纳。如果你们放弃陈述、申辩和听证的权利,我会将按照上述事实、理由和依据作出正式的行政处罚。

请你们在收到本事先告知书之日起5个工作日内将《事先告知书回执》(附后,注明对上述权利的意见)传真至我会指定联系人(电话021-68601861/68601836;传真021-68601831),并于当日将回执原件递交中国证监会行政处罚委员会或当地证监局,逾期则视为放弃上述权利。”

二、对公司的影响及风险提示

公司本次收到的《行政处罚及市场禁入事先告知书》中涉及的违法行为未触及《上海证券交易所股票上市规则》规定的重大违法类强制退市的情形。本次行政处罚最终结果以中国证监会出具的正式行政处罚决定为准。

公司存在因触及财务类退市指标,可能被实施退市风险警示的情况。经公司财务部门初步测算,预计2023年年度实现归属于上市公司股东的净利润为-10,545万元,归属于上市公司股东扣除非经常性损益后的净利润为-10,415万元,预计2023年年度营业收入3,905万元,扣除与主营业务无关的业务收入和不具备商业实质的收入后的营业收入3,555万元,低于1亿元;预计公司2023年末净资产为-7,320万元。

根据《上海证券交易所股票上市规则》相关规定,公司股票将在2023年年度报告披露后可能被实施退市风险警示。具体详见公司于2024年1月31日、3月12日、4月4日及4月16日披露的风险提示公告。

截至本公告披露日,公司基本面未发生重大变化。公司针对此次事项向广大投资者致以诚挚的歉意。公司将认真吸取教训,进一步健全内部控制制度,持续完善内控管理体系,强化公司风险防范能力,严格按照企业会计准则规范财务核算,提高财务信息披露质量,切实维护公司及广大股东的利益。

公司将持续关注上述事项的进展情况,严格按照有关法律法规的规定履行信息披露义务。公司指定的信息披露媒体为《中国证券报》《上海证券报》《证券时报》及上海证券交易所网站(www.sse.com.cn),公司所有信息均以在上述指定媒体刊登的信息为准。敬请广大投资者理性投资,注意投资风险。

特此公告。

国美通讯设备股份有限公司董事会

二〇二四年四月十五日

加载中...