新浪财经

爱尔眼科“乱像”:旗下医院广告违法频发,违规使用医保资金屡屡被罚

市场资讯 2024.04.15 10:07

来源 | 财经九号&九号观察

作者 | 跳跳

编者按:

日前,国家市场监管总局印发工作方案,自2024年4月至11月在全国范围内组织开展民生领域广告监管专项行动。其中,首当其冲的就是保持对医疗美容广告违法的高压严打态势。文件强调,严格规范医疗美容广告发布行为,严厉打击未经广告审查发布医疗美容广告以及制造容貌焦虑、夸大医美功效等违法行为。严肃查处平台、直播间以及美妆类主播、达人在直播营销中发布违法医疗美容广告的行为。

九号观察将对医疗美容行业、大健康行业开展持续观察。

在国家有关部门对医疗美容行业强监管的态势下,医美企业理应把合法合规放在更加突出的位置,而作为行业中的上市公司,更应起到带头表率作用。

不过作者在企业预警通上查询发现,作为行业内的翘楚、上市公司爱尔眼科(300015.SZ),仅在今年1至4月初,旗下多地的门诊医院因各种违法违规,就已经被各地监管部门开出30多张罚单(不完全统计)。

而在2023年全年,仅企业预警通不完全统计的数据显示,爱尔眼科旗下全资或参股的门诊医院因违法违规,被各地监管部门处罚的就达100多次。

而据公开信息显示,截至2023年6月30日(最新公开数据),爱尔眼科拥有境内医院 229 家,门诊部 168 家。相较旗下拥有的医院和门诊数量,在短时间内领到这么多罚单,可见爱尔眼科对其旗下的医院和门诊部在内部合规以及风险控制方面有着较大的短板。作为上市公司的爱尔眼科对暴露出的问题理应加以重视。

1

广告违法首当其冲、屡禁不止

作者在统计中发现,爱尔眼科旗下门诊医院的广告违法案例是比较高发的。

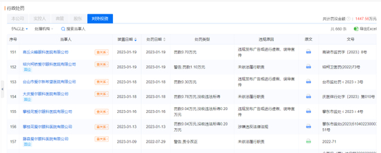
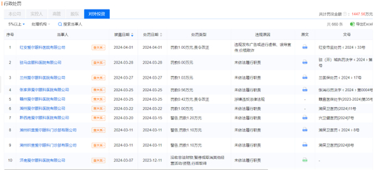
比如今年4月1日被处罚的红安爱尔眼科医院有限公司,就因为发布的医疗广告含有“医疗技术、诊疗方法、疾病名称、治疗彻底”,违反了《医疗广告管理办法》第七条第(一)项的规定,此外,该医院还存在未经审查发布医疗广告的行为,违反了《医疗广告管理办法》第三条和《中华人民共和国广告法》第四十六条的规定等等;

今年2月份,马鞍山爱尔眼科医院有限公司因为未经审查发布医疗广告被处以罚款(马市监处罚【2024】95号);

今年1月,深圳桂园爱尔眼科诊所因为“违规发布广告或进行虚假、误导宣传”,被深圳市罗湖市场监管局处以罚款处罚(深市监罗处罚【2024】桂园7号);

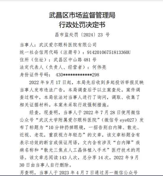
武汉爱尔眼科医院在今年1月份同样也因为通过微信公众号、直播平台等媒体渠道,利用患者、卫生技术人员形象作医疗证明等情况做广告,被认定为广告违法行为,被武昌区市场监管部门处以1.5万元的罚款。

再如,去年济南爱尔眼科医院在其微信公众号上多次发布患者医疗案例等违法广告行为被处罚(济历城市监广处【2023】20号)。

作者稍做了一下统计,仅去年因为广告违法被各地市场监管部门处罚的爱尔眼科医院,就涉及天津爱尔眼科医院、深圳爱尔西柚眼科门诊部、兰州爱尔眼科医院、攀枝花爱尔眼科医院、台州市爱尔新希望医院、阳江爱尔眼科医院、丽水爱尔眼科医院、丽江爱尔眼科医院以及临夏、天水、萍乡、安顺、驻马店、盘锦、桂平、黔西南等近20家爱尔眼科处在全国各地的眼科医院或门诊部(统计信息来自于企业预警通数据).

可见爱尔眼科对旗下医院在医疗广告守法合规方面的培训、以及强制性的要求还是很薄弱的,除非这种广告违法的成本太低而收益太大,否则此类广告违法行为为什么会在全国各地开花且屡禁不止呢?

2

违规使用医保资金频频发生,

多次被罚仍然不改

相较广告违法的危害性来说,爱尔眼科旗下医院或门诊部门在另一方面的违法情况所带来的危害恐怕更加严重。

今年4月9日,黄冈市政府官网上公开了黄州区医疗保障局2024年医疗保障行政执法行政处罚结果公示,其显示黄冈爱尔眼科医院有限公司存在过度治疗、超标准收费、重复收费、不合理收费、超医保限定条件用药等多项违法行为,违反了《医疗保障基金使用监督管理条例》第38条第一款第二、三、六、七项的规定,被黄州区医疗保障局予以处罚。

而此类过度治疗、超标准收费等违反《医疗保障基金使用监督管理条例》的情况,在爱尔眼科旗下的门诊医院也是频频发生。

比如兰州爱尔眼科医院有限公司,今年3月份被兰州市医保局查出2021年至2022年底,该单位存在过度诊疗、重复收费等违法行为,被处以1.03万元的罚款;而在去年10月份,已经被查出2021年该单位存在重复收费、超标准收费、串换诊疗项目收费、将不属于医疗保障基金支付范围的医药费用纳入医保基金结算的行为,被兰州医保局处以5.07万元的罚款了。

这里解释一下,类似串换诊疗项目收费、将不属于医疗保障基金支付范围的医药费纳入医保基金结算这类违法行为,是非常令人反感的“骗保行为”,会造成医保资金的损失,从而损害老百姓的切身利益;而重复收费、超标准收费的这类违法违规行为则直接伤害了患者的切身利益,说起来真的是“人人喊打”。

今年2月份,江门鹤山爱尔新希望眼科医院有限公司同样被当地医保部门查出存在过度检查等行为,造成医保资金1.75万元的损失。从而被医保部门罚款、责令改正(鹤医保处字【2024】第16号)。

今年1月份,台山市爱尔新希望眼科医院存在串换诊疗项目、超医保支付政策范围结算等违法行为,造成医保资金13.38万元的损失,被处以责令改正和罚款处罚(台医保处字【2024】第12号);事实上该医院在2022年就因为通过重复检查等违法行为造成医保资金损失,被处罚过一次台医保处字【2022】第18号),没想到今年又犯,难道真的是违法成本太低了吗?

据不完全统计,去年以来发生此类重复收费、串换诊疗项目收费、超标准收费等收费类违法行为被处罚的,还有如甘肃爱尔眼视光医院、衡阳蒸阳爱尔眼科医院、海南爱尔新希望眼科医院、上海爱尔眼科医院、东莞爱尔眼科医院、武汉爱尔眼科红山医院、鹰潭爱尔眼科医院等等(统计信息来自于企业预警通数据)。

当然,除了上述这些广告违法、重复收费、过度治疗等这些违法行为之外,某些违法行为恐怕更加令消费者愤怒和担忧。

比如去年初,济南爱尔眼科医院在未取得医疗机构执业许可证的情况下,擅自开展执业,被济南市市中区卫健局处以5万元的罚款(济市中卫公罚【2023】1号);

再如去年11月份,重庆云阳爱尔眼科医院隐瞒“梅毒”传染病疫情被云阳县处以警告处罚(云卫传罚【2023】44号);

又比如去年发现的宜春爱尔眼科医院、烟台爱尔眼科医院使用非卫生技术人员从事卫生技术工作,开展检查等,烟台爱尔眼科医院甚至存在未经术前讨论更换手术方式的行为存在,想想都觉得可怕。

而作者通过对公开信息的统计整理,发现爱尔眼科旗下的医院或门诊部,其违法违规行为涉及到的面积之广、频次之高,实在是触目惊心!而爱尔眼科作为上市公司,从事的又是医疗卫生事业,不说内部的风险控制和合规管控,对消费者负责的起码敬畏又到哪里去了?

加载中...