新浪财经

重磅!2024年中国及31省市角膜塑形镜行业政策汇总及解读(全)政策释放新一轮机遇

前瞻网

关注

转自:前瞻产业研究院

行业主要公司:欧普康视;亨泰光学;天瞳医疗;爱博医疗;博视顿;富螺;视达佳;昊海生科;鹰视;艾康特;菁眸生物;阿迩发;露晰得;Paragon;欧几里德;C&E GP Specialists;普罗克尼;目立康

本文核心数据:政策汇总;政策解读

1、政策历程图

1997年角膜塑形镜进入国内市场后的最初几年里,行业出现的多种不规范行为引起相关部门的重视,角膜塑形镜从2001年起进入严格监管阶段。国家药监局、原卫生部相继出台管理办法,明确了角膜塑形镜从生产、经营到验配机构、监管部门等各环节的管理措施。

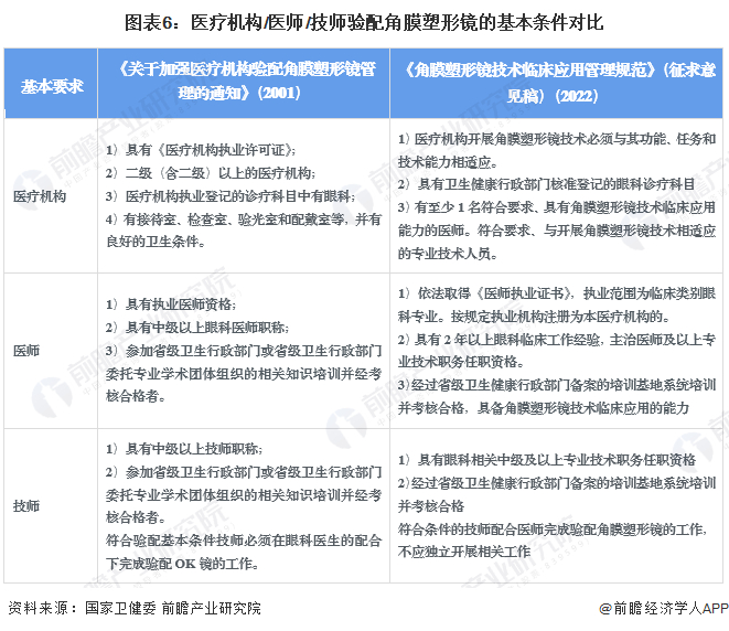
2022年6月,国家卫健委发布《角膜塑形镜技术临床应用管理规范》(征求意见稿),取消了原来的验配角膜塑形镜的基本条件中“二级(含二级)以上的医疗机构”的要求,对于医疗机构限制放宽。2022年10月,河北发布《关于开展20种集采医用耗材产品信息填报工作的通知》,推动了角膜塑形镜的集采进程,行业进入集采新阶段。

我国角膜塑形镜行业政策主要可划分为机遇政策、规范政策、集采政策三大类型。在机遇政策上,随着国家对儿童青少年近视防控的重视程度提升,角膜塑形镜的市场潜在需求被激发,行业迎来发展机遇;在规范政策上,角膜塑形镜监管严格,在生产、经营、验配机构等方面进行全方位监管;在集采政策上,2022年10月,河北省首次对角膜塑形镜集采,试点后或向全国范围内推广,角膜塑形镜将迎来降价大潮,推动国产替代。但值得注意的是,国家及地方层面的角膜塑形镜产业发展政策极少,政策引导作用需进一步增强。

2、国家层面政策汇总及解读

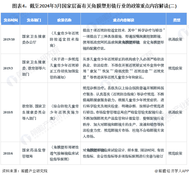
——国家层面角膜塑形镜行业相关政策汇总

1997年,角膜塑形镜由美国引入我国,1998年起在全国掀起热潮。市场上出现许多假冒伪劣产品,同时很多验配单位没有规范的流程和专业的验配人员,又不能提供专业及时的复查等售后服务,造成群发性角膜感染的出现。2001年,原国家药监局和卫生部分别出台管理条例,对角膜塑形镜的验配业务进行规范管理,使该项技术的应用回归到正确的轨道。随后,国家出台多项政策,规范行业生产经营行为。

——国家层面角膜塑形镜行业重点政策解读

2022年6月,国家卫健委发布《角膜塑形镜技术临床应用管理规范》(征求意见稿),征求意见稿取消了原来的验配角膜塑形镜的基本条件中“二级(含二级)以上的医疗机构”的要求,对于医疗机构限制放宽,医疗机构能够快速的合法合规的开设角膜塑形镜业务,但是对于验配医师/技术人员有更进一步要求。

3、各省市层面政策汇总及解读

——主要省市角膜塑形镜行业政策汇总

虽然各省市均出台了大量青少年近视综合防控的相关政策,促进角膜塑形镜的需求增长。但是,省市层面关于角膜塑形镜的产业发展政策、规范政策数量较少,角膜塑形镜在地方政策层面的热度较低。具体来看,目前山东、海南、黑龙江、上海、安徽、河北、福建等地在政策规范中明确角膜塑形镜对于延缓近视具有重要作用,并加强角膜塑形镜验配类经营企业的监管,但在产业发展政策上有所欠缺。

——主要省市角膜塑形镜行业集采政策解读

2022年10月,河北发布《关于开展20种集采医用耗材产品信息填报工作的通知》,有力推动了角膜塑形镜的集采进程;2022年11月,三明采购联盟将委托河北省医疗保障局牵头组织开展第八次医用耗材集中带量采购,明确跟进OK镜集采;2023年4月,河北省牵头三明采购联盟发布集中带量采购文件,本次参与集采的省市共16个,包括河北省、海南省、青海省、江西省、广西壮族自治区、三明、玉溪、湘西、鸡西、洛阳、乌海、运城、呼和浩特、周口、昭通、锡林郭勒,是第一次跨省市的大范围的角膜塑形镜集采,正式拉开角膜塑形镜集采序幕。本次角膜塑形镜集采约定采购量为14342个,采购周期为2年,产品涵盖标准片和环曲片。

从中选情况看,共有欧普康视、爱博诺德、厦门南鹏亨泰、北京远程视觉、上海有康等5家企业的10款产品纳入集采,其中集采拟中选价格最低降至1760元。在集采政策推动下,角膜塑形镜将迎来降价大潮,推动国产替代。

——主要省市角膜塑形镜行业发展方向解读

从发展方向来看,省市层面对于角膜塑形镜的政策主要规范政策及机遇政策为主,重点推进角膜塑形镜等延缓近视发展手段的使用,同时加强对角膜塑形(硬)镜等验配类经营企业的监管。

更多本行业研究分析详见前瞻产业研究院《中国角膜塑形镜行业市场前瞻与投资战略规划分析报告》。

同时前瞻产业研究院还提供产业大数据、产业研究报告、产业规划、园区规划、产业招商、产业图谱、智慧招商系统、行业地位证明、IPO咨询/募投可研、专精特新小巨人申报等解决方案。在招股说明书、公司年度报告等任何公开信息披露中引用本篇文章内容,需要获取前瞻产业研究院的正规授权。

更多深度行业分析尽在【前瞻经济学人APP】,还可以与500+经济学家/资深行业研究员交流互动。更多企业数据、企业资讯、企业发展情况尽在【企查猫APP】,性价比最高功能最全的企业查询平台。

加载中...