新浪财经

【行业深度】洞察2024:中国移动游戏行业竞争格局及市场份额(附市场集中度、企业竞争力评价等)

前瞻网

关注

转自:前瞻产业研究院

本文核心数据:中国移动游戏企业竞争梯队;中国移动游戏企业市场份额;中国移动游戏企业区域综合竞争

中国移动游戏行业竞争梯队

目前,我国移动游戏行业的上市企业主要包括:腾讯控股(00700.HK);网易(09999.HK);哔哩哔哩(09626.HK);友谊时光(06820.HK);中手游(00302.HK);ST天润(002113.SZ);惠程科技(002168.SZ);游族网络(002174.SZ);天娱数科(002354.SZ);凯撒文化(002425.SZ);恺英网络(002517.SZ);三七互娱(002555.SZ);巨人网络(002558.SZ);世纪华通(002602.SZ);完美世界(002624.SZ);宝通科技(300031.SZ);星辉娱乐(300043.SZ);三五互联(300051.SZ);中青宝(300052.SZ);顺网科技(300113.SZ);富春股份(300299.SZ);掌趣科技(300315.SZ);昆仑万维(300418.SZ);汤姆猫(300459.SZ);迅游科技(300467.SZ);盛天网络(300494.SZ);盛讯达(300518.SZ);冰川网络(300533.SZ);大晟文化(600892.SH);电魂网络(603258.SH);吉比特(603444.SH);中科云网(002306.SZ);鼎龙文化(002502.SZ);姚记科技(002605.SZ);神州泰岳(300002.SZ);天舟文化(300148.SZ);浙数文化(600633.SH);文投控股(600715.SH);ST瀚叶(600226.SH)。

在快速发展过程中,中国移动游戏行业整体规模、品牌影响力不断攀升。移动游戏行业依据企业在2021年的营业收入划分,可分为3个竞争梯队。其中,营业收入大于100亿元的企业腾讯控股、网易、米哈游、三七互娱、世纪华通;营业收入在30-100亿元之间的企业有完美世界、哔哩哔哩、昆仑万维、吉比特、神州泰岳等;其余企业的营业收入在30亿元以下。

中国移动游戏行业市场份额

目前,中国移动游戏行业两大龙头企业分别是腾讯和网易。2023年,按公司游戏业务收入占比来看,腾讯的市场份额为48.2%,网易的市场份额达17.5%,二者合计市场份额近70%。

中国移动游戏行业市场集中度

中国移动游戏行业处于寡头垄断的格局,2021年,中国移动游戏行业的两大龙头公司为腾讯控股和网易,二者合计市场份额(CR2)为69.48%,较2020年下降6个百分点;2023年头部市场份额进一步下降,达到65%。

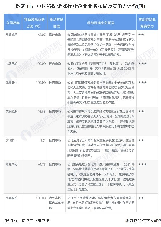
中国移动游戏行业企业布局及竞争力评价

移动游戏行业的上市公司中,绝大多数公司仍重点布局国内市场,但越来越多公司重视全球化布局;面对移动游戏行业愈发激烈的竞争,许多公司通过投资并购方式开发新的游戏、扩大市场,通过提升研发投入和不断吸引人才的方式来提升研发实力和本地化运营实力。

从企业移动游戏业务的竞争力来看,腾讯控股、网易、三七互娱、世纪华通的竞争力排名较强;其次是完美世界、昆仑万维,也属于领先的移动游戏研运商。

中国移动游戏行业竞争状态总结

从五力竞争模型角度分析,网页游戏、主机游戏是移动游戏的主要替代品,但受制于设备的便捷性与游戏设计的差异性,替代品威胁较小;因进入行业的资金和技术壁垒较低,潜在进入者威胁较大;现有竞争者数量较多,但市场集中度较高;由于目前大多数移动游戏企业已做到研运一体化,头部企业已做到研运发一体化,因此上游独立移动游戏研发商议价能力较低;下游主要为分散的消费者个体,议价能力较低。

以上数据参考前瞻产业研究院《中国移动游戏行业市场前瞻与投资战略规划分析报告》。

同时前瞻产业研究院还提供产业大数据、产业研究报告、产业规划、园区规划、产业招商、产业图谱、智慧招商系统、行业地位证明、IPO咨询/募投可研、专精特新小巨人申报等解决方案。在招股说明书、公司年度报告等任何公开信息披露中引用本篇文章内容,需要获取前瞻产业研究院的正规授权。

更多深度行业分析尽在【前瞻经济学人APP】,还可以与500+经济学家/资深行业研究员交流互动。更多企业数据、企业资讯、企业发展情况尽在【企查猫APP】,性价比最高功能最全的企业查询平台。

加载中...