新浪财经

【最全】2024年储能电池行业上市公司全方位对比(附业务布局汇总、业绩对比、业务规划等)

前瞻网

关注

转自:前瞻产业研究院

行业主要上市公司:宁德时代(300750);比亚迪(002594);瑞浦兰钧(0666.HK);亿纬锂能(300014);国轩高科(002074);鹏辉能源(300438);南都电源(300068);中创新航(3931.HK);普利特(002324);派能科(688063)等

本文核心数据:上市公司储能电池业务占比;上市公司储能电池业务营收;上市公司储能电池业务毛利率等

1、储能电池行业上市公司汇总

我国储能电池行业产业链参与方多,产业链建设已较完整,上市公司数量较多。其中,中游储能电池制造上市公司包括宁德时代、比亚迪、瑞浦兰钧、亿纬锂能、国轩高科、鹏辉能源、南都电源、中创新航、普利特和派能科技等。从产业链上市公司分布来看,广东、江苏和浙江上市公司分布最多。

2、储能电池行业上市公司基本信息对比

从储能电池行业上市企业布局和已有公开信息分析,注册资本最多的是比亚迪,而成立时间最早的是国轩高科,招投标信息最多的则是南都电源。

从储能电池行业的上市企业已有的公开信息分析,专利信息相对较多的企业是比亚迪,专利总数为27041条;员工总数最多的也是比亚迪,员工总数为570060人。

3、储能电池行业上市公司业务布局对比

储能电池行业上市公司大多业务已经出海,代表性上市公司业务均已涉及境内外。从储能电池相关业务占比来看,派能科技最高,为98.57%。

注:以上标“*”的为2021年数据,标“**”为2023年上半年数据,其余为2022年数据。

注:以上标“*”的为2021年数据,标“**”为2023年上半年数据,其余为2022年数据。

4、储能电池行业上市公司业务业绩对比

中国储能电池行业的上市公司中,宁德时代储能电池系统业务营收最高,为449.8亿元;派能科技储能产品毛利率最高,为34.11%;产能方面,截至2023年6月,宁德时代电池系统产能为254GWh/年。

注:以上标“*”的为2021年数据,标“**”为2023年上半年数据,其余为2022年数据。

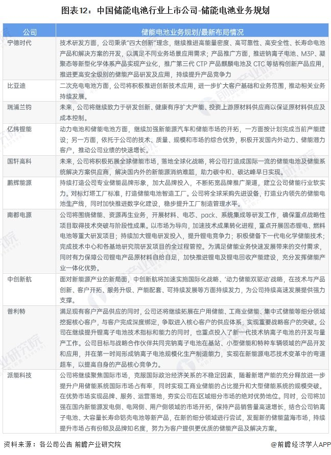
5、储能电池行业上市公司业务规划对比

各上市公司储能电池业务规划涉及技术研发、产能建设、业务出海、供应链建设等方面,具体业务规划如下:

更多本行业研究分析详见前瞻产业研究院《中国储能电池行业市场前瞻与投资战略规划分析报告》。

同时前瞻产业研究院还提供产业大数据、产业研究报告、产业规划、园区规划、产业招商、产业图谱、智慧招商系统、行业地位证明、IPO咨询/募投可研、IPO工作底稿咨询等解决方案。在招股说明书、公司年度报告等任何公开信息披露中引用本篇文章内容,需要获取前瞻产业研究院的正规授权。

更多深度行业分析尽在【前瞻经济学人APP】,还可以与500+经济学家/资深行业研究员交流互动。更多企业数据、企业资讯、企业发展情况尽在【企查猫APP】,性价比最高功能最全的企业查询平台。

加载中...