新浪财经

生态环境部印发《固体废物分类与代码目录》和《固体废物污染环境防治信息发布指南》

市场资讯 2024.04.07 17:10

近日,生态环境部相继印发《固体废物分类与代码目录》(以下简称《目录》)和《固体废物污染环境防治信息发布指南》(以下简称《指南》)

《目录》的印发,标志着我国首次对固体废物的种类进行细化,并对代码进行统一。《目录》按照“五大种类、三级分类”的框架,将工业固体废物、生活垃圾、建筑垃圾、农业固体废物、其他固体废物等五大类固体废物细分为35类200余种,基本实现了固体废物种类全覆盖,为后续加强固体废物环境管理奠定了基础。

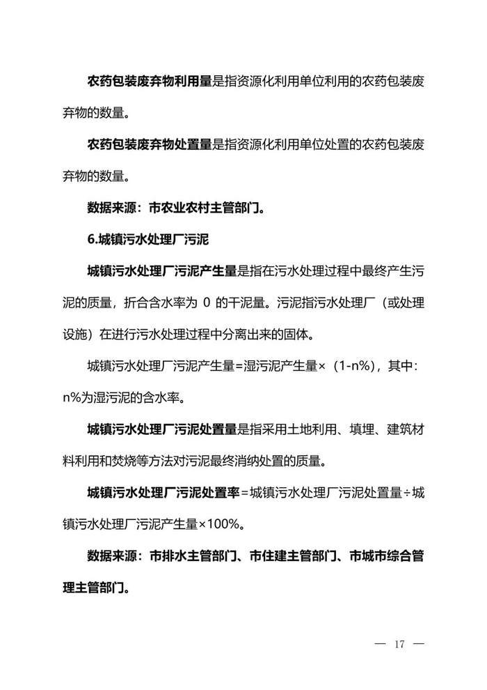
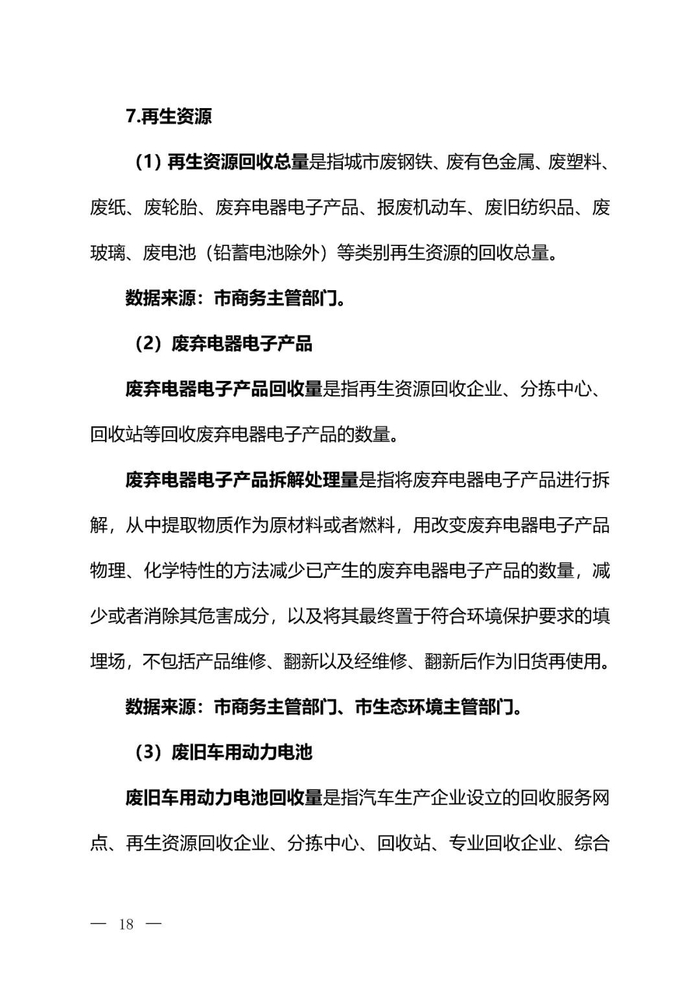
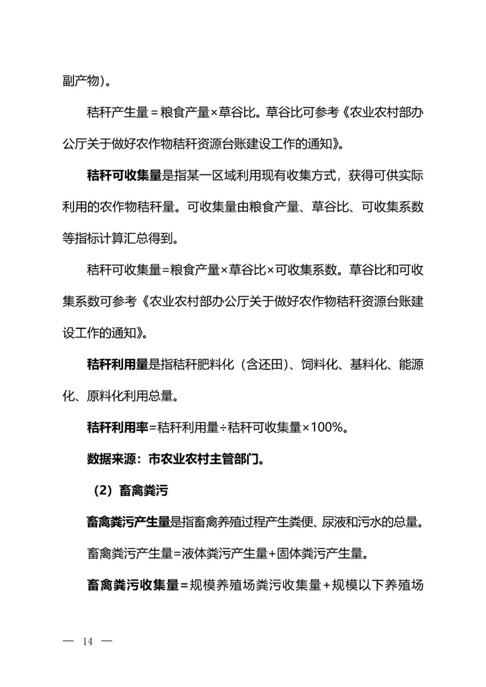
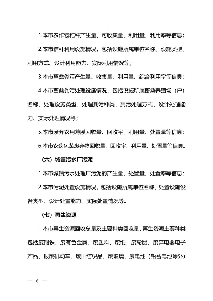
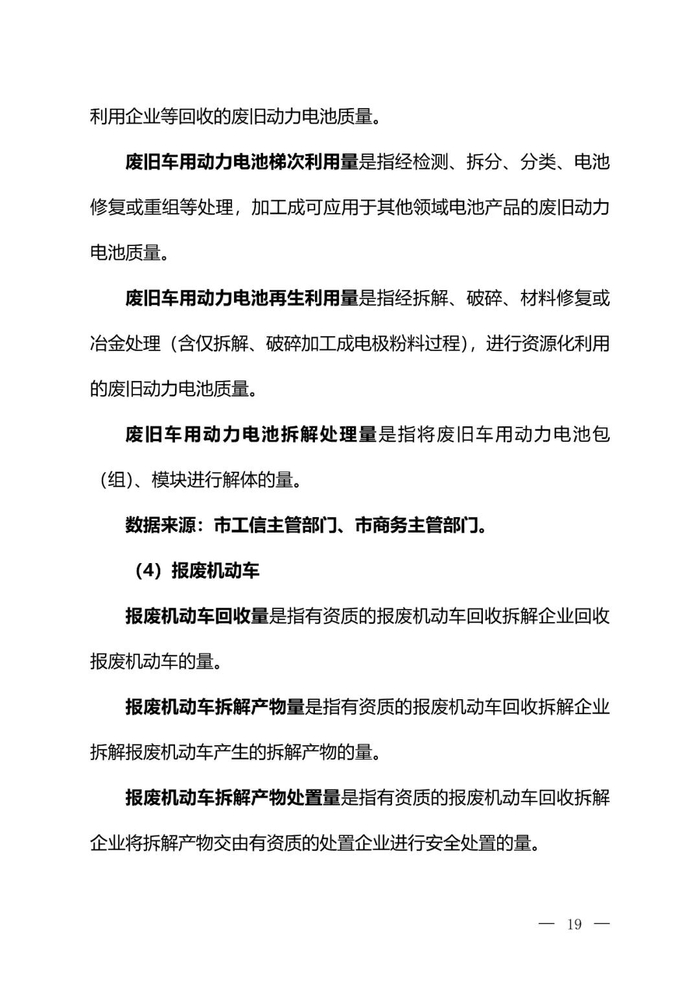
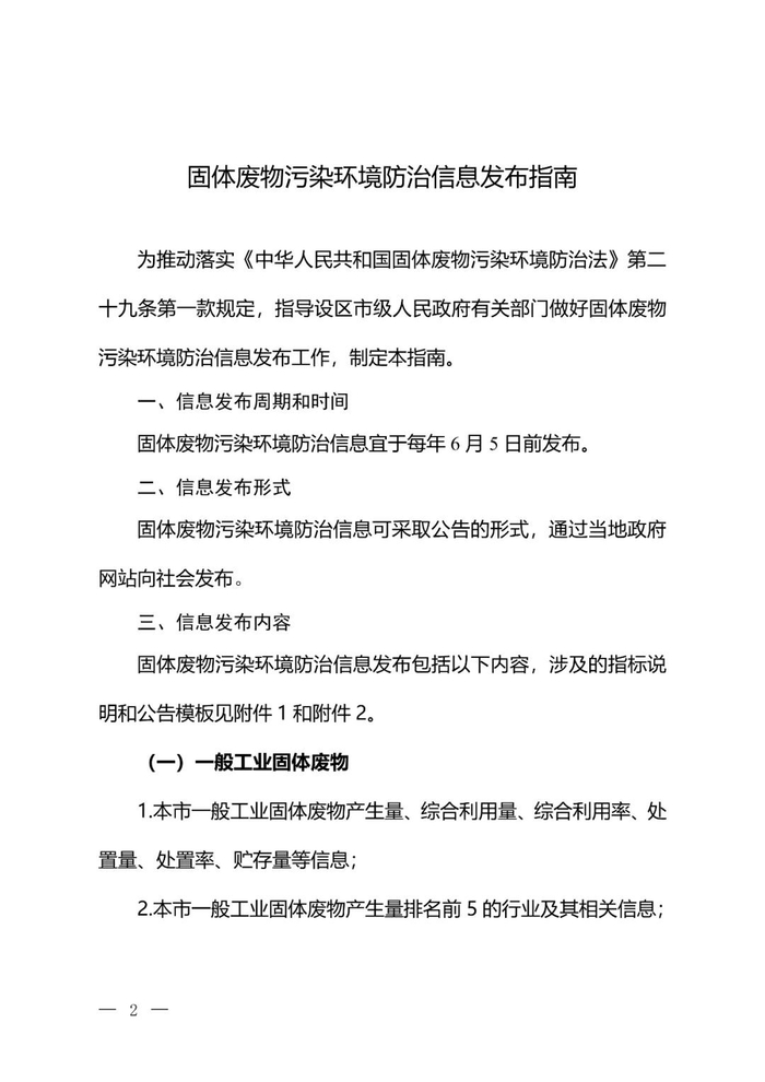
《指南》旨在用于指导地方依法开展固体废物污染环境防治信息公开发布工作,提高公众和社会对固体废物污染环境防治工作的认识,增强公众参与能力。《指南》明确了信息发布的周期、时间、形式等要求和主要种类固体废物信息发布的具体内容,将有利于地方更好地做好固体废物污染环境防治信息发布工作。

《目录》《指南》的发布实施,是落实《中华人民共和国固体废物污染环境防治法》有关制度规定的具体举措,有助于推动固体废物环境管理的规范化、精细化、数字化,有助于提升固体废物综合管理水平。

《固体废物分类与代码目录》

《固体废物污染环境防治信息发布指南》

来源:生态环境部、工业固废网。本号对转载、分享、陈述、图片、观点保持中立,图片文字均来自网络,目的仅在于传递更多消息。版权归原作者。有版权方面不当之处,欢迎回消息告知删稿事宜,本号将尽快处理。谢谢!

加载中...