新浪财经

固态电池迎来年内二次狂欢:三祥新材8天股价接近翻倍成“新欢”,“旧爱”金龙羽遥望历史新高

财联社APP

关注

财联社4月6日讯(编辑 俞琪)固态电池技术近期在多领域应用加速落地,A股相关概念股再度迎来爆发。固态电池电解质材料及关键原材料已向清陶能源等企业送样的三祥新材周三收盘录得7天6板,参与成立固态/半固态新能源电池研发公司的殷图网联盘中最高涨超20%,提供固态电解质或添加剂供应的瑞泰新材盘中一度20cm涨停

据上汽集团上周五发布的消息,智己L6定档4月8日发布,该款车率先搭载行业首个量产上车的“超快充固态电池1.0”,突破1000公里超长续航。行业分析认为,此举或将引领新能源汽车行业进入固态电池新时代。另外,vivo在3月26日发布新品X Fold3系列,其搭载行业首发半固态“蓝海电池”,该电池是由vivo与宁德时代设立的蓝海电池创新研究实验室共同开发。

东兴证券洪一等人在4月3日研报中表示,随着固态电池技术车规级应用逐步落地以及主流车企技术研发布局的持续加码,固态电池技术有望迎来产业化初期量变到质变的发展里程碑,市场对于固态电池技术从0到1加速落地的预期持续走高。据近期智己L6透露其半固态电池成本仅略高于三元锂电池,以及如清陶能源、辉能科技等企业加码布局产能的现状,固态电池技术或将进入降本提速通道。根据GGII的预测,2024年固态电池有望实现大规模装车,全年装机量有望超过5GWh

值得一提的是,有行业分析表示,此次为智己L6提供固态电池产品的清陶能源虽并非上市公司,但其在行业中的影响力却不小。上汽集团参与了清陶能源多轮融资,双方在2022年创立了联合实验室进行固态电池的开发。华创证券黄麟在去年9月28日研报中提到,双方共同研发的固态电池产品将搭载于上汽智己、飞凡、荣威、MG 等车型上,预计2025年将达10万辆的规模。公司还与当升科技、翔丰华、利元亨分别在正负极材料、生产设备上达成战略合作协议。另外,三祥新材3月28日在互动平台表示,公司向清陶能源提供的产品为锆基材料

另外,据财联社不完全统计,本周包括德方纳米、力王股份、振华新材、信宇人、国瓷材料、德福科技、豪鹏科技、联赢激光、蓝海华腾、孚能科技、江苏国泰、温州宏丰、万顺新材、武汉蓝电、博众精工等多家上市公司近两日在互动平台回复固态电池相关布局,具体情况详见下表:

固态电池概念股年内两次狂欢背后:市场“新欢”三祥新材8天股价接近翻倍赶超此前“C位”金龙羽 三大牛股扎堆电解质细分环节

在固态电池概念板块中,三祥新材周三收盘涨停并创历史新高。公司虽在前一天盘后披露异动公告进行风险提示但依旧难抵二级市场炒作热情。周三盘后三祥新材再度公告称,固态电池领域锆基材料为公司锆系产品下游的细分应用,公司与下游客户仍处于产品送样检测及优化阶段,尚未形成规模化销售,该领域业务收入占公司主营收入比例较小,预计占比不足1%,对公司短期业绩影响有限。三祥新材在3月25日至4月3日8个交易日股价累计最大涨幅约90%,已接近翻倍

回溯过往,今年1月在美股固态电池概念股QuantumScape上演一夜狂飙40%后,A股彼时龙头金龙羽成当时市场的爆炒对象并在1月15日收盘斩获7天6板。在此期间,金龙羽发布异动公告,称进行固态电池及其关键材料相关技术的研究开发属于跨界投资,项目的技术研发及产业化的成功与否存在诸多不确定性。金龙羽在1月4日至1月16日9个交易日股价累计最大涨幅为75%。值得一提的是,在本轮固态电池概念股炒作中,金龙羽仅在4月1日收获涨停,并且相较1月16日的25.52元/股的历史最高价尚有一段不小的距离

从今年以来的固态电池板块涨幅榜来看,据choice数据显示,三祥新材位列首位,瑞泰新材排名第二,均已赶超金龙羽。据计算,上述三家上市公司1月2日迄今股价累计最大涨幅分别为159%、114%和72%

值得注意的是,有行业分析表示,固态电池最核心的优点在于安全和能量密度高。从材料变化上来看,相比于液态电池,半固态电池会将电解液部分转变为固态电解质,而全固态电池的电解液则全部转变为固态电解质。上述三只今年被爆炒的固态电池概念股均属于固态电池电解质环节布局企业

具体来看,根据三祥新材2023年半年报显示,公司在研锆系固态电解质材料开发项目,含锆复合氧化物和含锆复合氯化物做为新能源固态电解解质,表现出了良好的电化学性能,具有可靠的安全性和低成本优势。目前,公司以自产氧化锆为原料,进行了固态电解质粉体的合成试验,主要包括 LLZO、LLZTO、LALZO等系列含锆氧化物固态电解质粉体材料。三祥新材2月26日互动易回复,公司固态电池电解质材料及关键原材料的研发生产目前已向部分企业送样,并达到使用要求

瑞泰新材作为国内锂离子电解液龙头供应商,公司电池材料产品营收占比约为96%。据悉公司锂离子电池电解液添加剂产品在质量和技术层面处于领先水平,部分产品已批量应用于固态锂离子电池等新型电池中。瑞泰新材近日还在互动平台进一步表示,高镍动力电池功能电解液开发项目已完成验收,该项目的目标为开发出性能优异、高安全的高镍电池电解液,以满足动力电池的需求。

金龙羽在固态电池领域的布局同样瞄准电解质环节。公司在2021年8月公告,拟在五年内投入不超过三亿元人民币与锦添翼共同进行固态电池及其关键材料相关技术的研究开发,并推动研究成果产业化。金龙羽3月1日在互动平台表示,公司固态电池及其关键材料相关技术仍处于研发阶段。其中,LATP电解质材料已处于稳定制备阶段,部分性能已完成内部测试。同时已完成半固态电池的生产工艺和材料导入研发,目前各项性能在内部测试,大部分内测性能已达到国标。

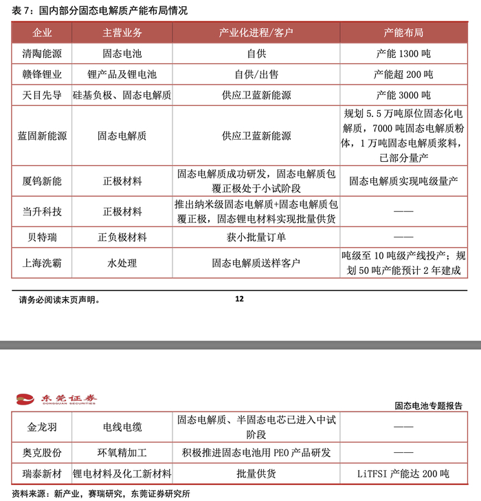
此外,根据东莞证券黄秀瑜在1月31日研报中梳理,赣锋锂业、天目先导、厦钨新能、当升科技、贝特瑞、上海洗霸、奥克股份等部分企业已经成功研发出固态电解质,有些处于中试、送样客户阶段,有些已实现小批量供货。整体来看,目前固态电解质的产业规模尚小,但具备一定的规模化基础。

加载中...