新浪财经

重磅!2024年中国及31省市检验检测行业政策汇总及解读(全)检验检测写入20余省市“十四五”规划

前瞻网

关注

转自:前瞻产业研究院

行业主要上市公司:广电计量(002967.SZ)、开普检测(003008.SZ)、华测检测(300012.SZ)、电科院(300215.SZ)等。

本文核心数据:国家层面检验检测行业政策汇总;地方层面检验检测行业政策汇总;国家层面检验检测行业发展目标解读

1、政策历程图

我国检验检测行业是在政府逐步放松管制的基础上逐步发展起来,其发展进程与政府对行业的相应政策紧密相关。

1989年之前,我国检验检测行业由于受到政策限制所有商品的检测均需由国家机构负责,在这一阶段质量检验检测行业属于完全的国家垄断行业。1989年之后,国家政策逐渐放开,民间资本以及第三方检测机构被允许进入行业,而国内市场环境业越来越认可第三方检测机构的检测结果,行业由原本的国家垄断阶段逐渐进入市场竞争阶段。2012年,由于之前政策的开放,导致市场上出现了各类水平不一的检测机构,为了优化市场,国家开始鼓励机构进行资源整合,淘汰落后企业。2020年开始,国家开放了所有检测领域,各性质的机构公平竞争。

2、国家层面检验检测行业政策汇总及解读

——国家层面检验检测行业政策汇总

随着我国制造业、建筑业、对外贸易等行业的快速发展,我国检验检测服务的需求不断增长。近年来,国家从检测检验体系规范制定、监督管理工作、机构服务业态支持等多方面鼓励社会力量参与到检验检测行业中,推动行业健康发展。

——《关于进一步深化改革促进检验检测行业做优做强的指导意见》解读

为贯彻落实党中央、国务院决策部署,坚定不移推进质量强国、制造强国建设,完善国家质量基础设施,市场监管总局根据党中央、国务院有关文件精神,结合近年来检验检测领域改革发展的实践经验,2021年9月,国家市场监督管理总局印发了《关于进一步深化改革促进检验检测行业做优做强的指导意见》。

《指导意见》明确提出了检验检测“十四五”期间行业发展的指导思想、基本原则、总体目标,并提出了四个方面的任务措施。一是着力深化改革,推动检验检测机构市场化发展。二是坚持创新引领,强化技术支撑能力。三是激发市场活力,提升质量竞争力。到2025年,检验检测体系更加完善,创新能力明显增强,发展环境持续优化,行业总体技术能力、管理水平、服务质量和公信力显著提升,涌现一批规模效益好、技术水平高、行业信誉优的检验检测企业,培育一批具有国际影响力的检验检测知名品牌,打造一批检验检测高技术服务业集聚区和公共服务平台,形成适应新时代发展需要的现代化检验检测新格局。

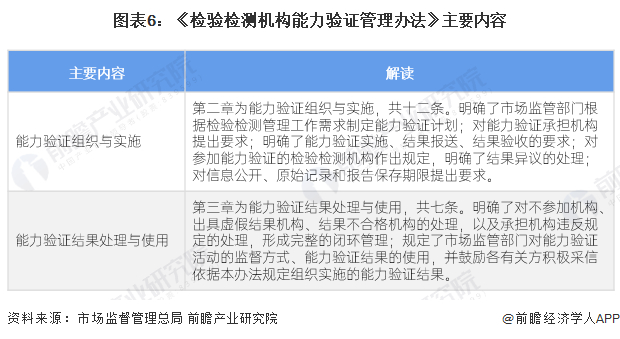
——《检验检测机构能力验证管理办法》解读

能力验证是指利用实验室间比对方式,对检验检测机构的技术能力是否持续符合资质认定条件和要求实施的管理手段。《检验检测机构监督管理办法》第十八条规定:“省级以上市场监督管理部门可以根据工作需要,定期组织检验检测机构能力验证工作,并公布能力验证结果。检验检测机构应当按照要求参加前款规定的能力验证工作。”

为规范市场监督管理部门(以下简称市场监管部门)组织开展的检验检测机构能力验证工作,加强检验检测机构事中事后监督管理,督促检验检测机构落实主体责任,保证其技术能力持续符合资质认定条件和要求,市场监管总局2023年4月年发布《检验检测机构能力验证管理办法》。

——国家检验检测行业发展目标解读

为统筹推进“十四五”时期认证认可检验检测行业发展,根据《中华人民共和国国民经济和社会发展第十四个五年规划和2035年远景目标纲要》和《“十四五”市场监管现代化规划》,国家市场监管总局发布《“十四五”认证认可检验检测发展规划》。《规划》明确提出,“十四五”期间,围绕“市场化、国际化、专业化、集约化、规范化”发展要求,加快构建统一管理、共同实施、权威公信、通用互认的认证认可检验检测体系,更好服务经济社会高质量发展,努力实现以下主要目标。

《规划》提出了“十四五”主要发展指标:对外出具检验检测报告数由2020年的5.67亿份增至2025年的7.9 亿份,获得资质认定的检验检测机构数量由2020年的4.89 万家增至2025年的5.5万家,认证从业人员数量由2020年的11.8万人增至2025年的20万人,检验检测从业人员由2020年的141.19万人增至2025年的20万人,检验检测认证服务业营业总收入由2020年的3881亿元增至2025年的5000亿元等多个发展目标。

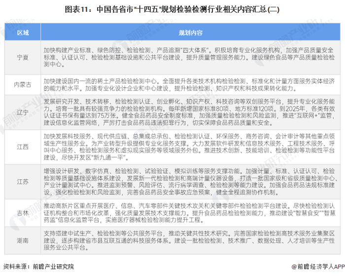
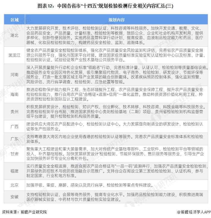
3、各省市层面的政策汇总及解读

——31省市检验检测行业政策汇总

作为战略性服务产业,材料测试行业逐渐受到地方政府的重视。汇总31省市有关材料测试行业发展政策内容可知,政策规划方向主要包括培育检测检验企业,优化服务产业格局、加强机构监管,加强行业环境监管、基于当地重点战略产业布局产业配套检测三大方向。

——31省市检验检测行业发展目标解读

《国民经济和社会发展第十四个五年规划和二〇三五年远景目标》提出要完善国家质量基础设施,建设生产应用示范平台和标准计量、认证认可、检验检测、试验验证等产业技术基础公共服务平台,完善技术、工艺等工业基础数据库。全国各省市也积极响应国家号召,也将检验检测行写入在各地“十四五”规划中。

更多本行业研究分析详见前瞻产业研究院《中国检验检测行业发展前景与投资战略规划分析报告》。

同时前瞻产业研究院还提供产业大数据、产业研究报告、产业规划、园区规划、产业招商、产业图谱、智慧招商系统、行业地位证明、IPO咨询/募投可研、IPO工作底稿咨询等解决方案。在招股说明书、公司年度报告等任何公开信息披露中引用本篇文章内容,需要获取前瞻产业研究院的正规授权。

更多深度行业分析尽在【前瞻经济学人APP】,还可以与500+经济学家/资深行业研究员交流互动。更多企业数据、企业资讯、企业发展情况尽在【企查猫APP】,性价比最高功能最全的企业查询平台。