新浪财经

微软、OpenAI计划投资1000亿美元建造AI超级计算机!受益上市公司一览

财联社APP

关注

财联社3月31日讯(编辑 笠晨)据The Information,微软和OpenAI计划投资1000亿美元建造“星际之门”(Stargate)AI超级计算机。OpenAI的下一版重大人工智能升级预计将在明年初落地。微软高管希望最早在2028年发布“星际之门”(Stargate)AI超级计算机。此外,微软和OpenAI计划为AI开发数据中心项目。

据有关媒体报道称,早在2019年,微软斥资几亿美元为Open AI的训练打造一台超级服务器。华西计算机团队2023年5月2日发布研报表示,AI储备并非一朝一夕,微软已布局多年。世纪互联蓝云是微软智能云服务在华的唯一运营商,Azure在中国的5个数据中心都是由世纪互联运营。云业务方面,世纪互联与富士康、神州信息、中兴通讯、紫光股份等厂商有较为密切的合作。其中,工业富联的企业服务器、存储器、超大型架构云计算的出货量位于全球前列,云计算服务器货量全球第一,供货给微软、谷歌等国际巨头,英特尔、英伟达等算力巨头也有紧密合作

微软云主要合作伙伴包括云解决方案提供商 (CSP) 及Azure专家托管服务提供商(MSP),还包括独立软件开发商(ISV)等。Azure专家托管服务提供商(MSP)是微软对合作伙伴Azure云服务能力的最高级别认证,微软在中国的MSP主要包括南洋万邦(云赛智联全资子公司)、信诺时代(云赛智联全资子公司)、上海云角(神州数码全资子公司)等。微软在中国的云解决方案提供商 (CSP) 分为三级,其中级别较高的分销商有五家,分别是:神州数码、中建信息、伟仕佳杰、英迈、新聚思。根据微软产业链拆解,分析师认为受益标的包括算力领域的神州信息、拓维信息和工业富联等,分销商/云交付方面的神州数码、云赛智联,技术外包商博彦科技、软通动力,广告代理商蓝色光标,场景应用端的福昕软件、万兴科技、彩讯股份、汉得信息、金山办公、焦点科技和神州泰岳等。

日前,诺和诺德背后的企业基金会宣布将与英伟达合作,在丹麦建造一台名为Gefion的AI超级计算机,该计算机将运行英伟达的AI技术,主要目标是发现新的药物和治疗方法。这股风渲染到A股二级市场,自主研发NLPearl遗传疾病人工智能临床决策支持系统的贝瑞基因3月20日收盘连续三天涨停,积极布局AI等信息技术的塞力医疗亦拿下三连板,拥有多项人工智能医疗服务产品的润达医疗盘中涨停,自行搭建PR-GPT多模态大型语言AI模型的泓博医药盘中最高涨近15%且股价直逼历史新高;开发建设人工智能药物发现技术平台的药石科技收盘涨超14%。

超级计算机又称高性能计算机、巨型计算机等,其运算速度可以达到每秒数亿亿次,是普通计算机的数千万倍。资料显示,国家超级计算中心是由国家科技部批准成立的数据计算机构,是科技部下属事业单位。截至2023年8月,中国已批准建立的国家超级计算中心共有11所。从超算产业链参与者来看,上游基础硬件、基础软件的制造商主要为Intel、AMD、HPE、三星、DELL等国外知名企业,国内企业发展较为滞后,国产厂商主要有华为海思、长江存储、并行科技等。应用软件方面,代表性企业有中望软件、英特仿真、速石科技、索辰科技等。中游超算资源提供者主要分为两类,一类是以联想、浪潮和中科曙光为代表的超级计算机厂商,提供商用超算产品,包括超算的软件和硬件产品;另一类是以国防科技大学、国家并行计算机工程技术研究中心、江南计算技术研究所、中国科学院计算技术研究所为代表的超级计算机研制机构,其研制的超算系统部署在全国各地的国家超级计算中心。

根据前瞻网报告,目前超算正在通过先进电子技术、计算服务、软件应用等方式为我国重点行业提供算力服务,超算产业生态链的建设将会对超算应用领域相关产业调整及升级转型起到实质性推动作用,预计未来市场规模将持续扩大。据Frost & Sullivan预测,2022-2025年我国超算服务市场规模复合增速约24.1%,若持续保持这一增速发展,到2028年,中国超算服务市场规模将接近900亿元

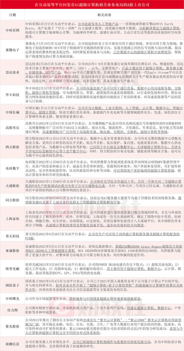
华金证券李宏涛发布研报表示,超级计算机打开算力空间。建议重点关注光模块及交换机板块标的中际旭创、 新易盛、 天孚通信、 菲菱科思和 锐捷网络。据不完全统计,包括中科星图、赛微电子、崇达技术、华丰科技、中国长城、高斯贝尔、四方股份、电科数字、天通股份、同方股份、上海家化、普天科技、亚康股份、铭普光磁、国盾量子、中科曙光、佳力图、紫光股份和浪潮信息等在互动易等平台回复涉及AI超级计算机或超级计算机相关业务,具体情况如下:

加载中...