【最全】2024年轴承制造行业上市公司全方位对比(附业务布局汇总、业绩对比、业务规划等)
前瞻网
转自:前瞻产业研究院
行业主要上市公司:万向钱潮(000559);瓦轴B(200706);五洲新春(603667);新强联(300850);襄阳轴承(000678);光洋股份(002708);龙溪股份(600592);雷迪克(300652);双飞集团(300817);南方精工(002553)等
本文核心数据:轴承制造行业上市公司营业收入;上市公司轴承相关板块营收情况;上市公司轴承相关板块毛利率情况等
1、轴承制造行业上市公司汇总
轴承是机械工业使用广泛、要求严格的配套件和基础件。目前,我国轴承制造产业的上市公司数量较多,分布在各产业链环节。其中,涉及轴承制造的上市公司包括万向钱潮、瓦轴B、五洲新春、新强联、襄阳轴承等。
注:以上采用2022年数据。
注:以上采用2022年数据。
2、轴承制造行业上市公司基本信息对比
从轴承制造行业上市企业布局和已有公开信息分析,注册资本最多的是宝塔实业,招投标信息最多的是瓦轴B,成立时间最早的是襄阳轴承。
从轴承制造行业的上市企业已有的公开信息分析,专利信息最多的是万向钱潮,共有专利信息1548条;员工总数最多的企业也是万向钱潮,员工总数为9101人。
3、轴承制造行业上市公司业务布局对比
轴承制造行业各上市公司布局区域均涉及国内外。从轴承相关业务占比来看,瓦轴B、新强联、雷迪克及泰德股份等公司的轴承相关业务占比较高,均在80%以上。
注:以上采用2022年数据。
注:以上采用2022年数据。
4、轴承制造行业上市公司轴承业务业绩对比
目前,在明确公布轴承业务营收及毛利率的上市公司中,瓦轴B的轴承业务营收最高,达到了20.46亿元;龙溪股份的轴承业务毛利率最高,达到了45.14%。此外,万向钱潮轴承相关业务板块(汽车零部件)营业收入达96.09亿元。
注:以上采用2022年数据。
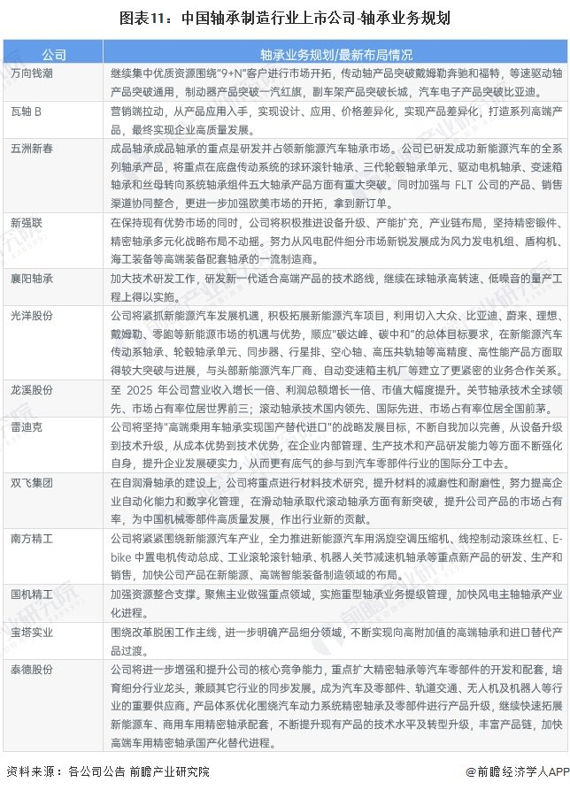
5、轴承制造行业上市公司轴承业务规划对比
从各上市公司轴承业务规划来看,多家上市公司提及高端产品研发突破及国产替代,具体规划如下:
更多本行业研究分析详见前瞻产业研究院《中国轴承制造行业发展前景预测与投资战略规划分析报告》。
同时前瞻产业研究院还提供产业大数据、产业研究报告、产业规划、园区规划、产业招商、产业图谱、智慧招商系统、行业地位证明、IPO咨询/募投可研、IPO工作底稿咨询等解决方案。在招股说明书、公司年度报告等任何公开信息披露中引用本篇文章内容,需要获取前瞻产业研究院的正规授权。
更多深度行业分析尽在【前瞻经济学人APP】,还可以与500+经济学家/资深行业研究员交流互动。更多企业数据、企业资讯、企业发展情况尽在【企查猫APP】,性价比最高功能最全的企业查询平台。