新浪财经

海信网能逾5亿元收购科林电气控制权,家电巨头们的起舞时刻

市场资讯 2024.03.28 22:00

正文字数:7792字精读时间:7-14分钟

近日,科林电气公告海信网能拟收购公司控制权,收购完成后,海信集团旗下将新增第5家上市公司,集团产业版图进一步明晰。近年来,以美的、格力、海尔、海信等为代表的家电巨头,在原有主业格局稳定、每年能够稳定提供现金流和输送人才的情况下,纷纷大手笔收购上市公司,积极为集团多元化经营谋篇布局,试图熨平周期波动带来的负面效应。

海信集团扩张新能源版图:已斥资逾5亿收购科林电气

2024年3月18日晚科林电气(603050.SH)公告,青岛海信网络能源股份有限公司(以下简称“海信网能”)基于海信集团发展战略,通过集中竞价、协议转让及表决权委托方式以5.13亿元自有资金取得上市公司10.07%股份及上市公司9.57%的股份表决权,合计持有上市公司19.64%的股份表决权,成为上市公司第一大表决权股东但上市公司控制权未发生变更;并计划在未来12个月继续增持不低于6%的股份,最终目的系取得科林电气的控制权。

时隔一周,海信网能再以集中竞价方式增持上市公司0.36%股份,持股表决权增加至20.00%。若后续继续增持完成收购,家电巨头海信集团旗下将拥有第5家上市公司,亦为近三年收购的第三家上市公司,并持续加快构建在新能源市场的布局。

1、交易背景

家电巨头海信集团的战略目标是由“家电公司”向“高科技公司”转变,而新能源领域正是海信集团布局高科技的重要一环,2021年通过收购日本上市公司三电控股(6444.T)切入了新能源汽车领域,并由此拓宽汽车电子业务。作为收购方的海信网能成立于2020年11月,为海信集团旗下重要子公司,立足电力电子技术、绿色温控技术,主要打造数据中心、通信网络及提供全链路的数字化储能解决方案。近年来,海信网能在新能源业务持续发力,与盛虹控股集团、协鑫集团等就储能领域已达成战略合作。

作为被收购方,科林电气成立于2000年2月,是国内一流的电气企业。其主营业务系为电力行业、公共事业及大型行业客户提供智慧电力系统解决方案,主要涉及智能电网、新能源和EPC领域。在智能电网板块,科林电气已深耕23余年,是行业内产品线较为齐全的少数企业之一,积累了电网、发电集团、石油石化等多领域近1.3万家客户资源。在EPC板块,公司专业从事电力工程EPC总承包业务,拥有相关业务完整资质。新能源板块系公司重点发力发展的新增长极,公司已在分布式光伏系统、新能源充电桩和新型储能领域布局并持续落地业务,对应新能源板块增速快、占比提升——2022年实现销售收入约1.43亿元,同比增长78%。

海信集团与科林电气在研发、营销、生产制造等多个环节均存在协同性。例如,海信网能与科林电气均布局了储能及电力相关业务,存在一定程度的业务重合及协同性。科林电气有望与海信网能共通智能电网、储能等方面的技术、研发及客户资源,促进双方在储能及其他电力领域的创新和突破。另一方面,两方在下游应用场景有部分重叠,例如石油石化行业、电力行业,可整合产业链资源,提高产品竞争力。此外,积极开拓海外市场是科林电气拓宽新能源发展空间的重要举措,但2022年海外营收占比仅0.21%,收效甚微。反观海信集团,则拥有完善的全球化服务网络、庞大的用户数量及雄厚的资金实力,可协助科林电气海外市场的推广、助力其业务的发展。

就业绩来看,科林电气自2017年上市以来的业绩也呈现稳定增长态势,归母净利润自2017年的约0.73亿元增长至2022年的1.14亿元。2023年度公司业绩预增,预计实现归母净利润约2.5亿元至3.1亿元,同比增长约119.3到171.93%。

2、交易方案

本次交易由集中竞价、协议转让及表决权委托等三类方式构成。在2024年3月11日至3月15日期间,海信网能通过二级市场集中竞价增持科林电气4.97%股份,留有余地并未触及5%的举牌线,以免信息披露引发股价异动上涨带来的收购成本高企及内幕信息泄露。3月15日,海信网能与交易对方签署了股份转让协议及表决权委托协议。其中,协议转让部分采用了差异化定价安排,对创始团队股东的股份溢价率高出小股东约10.87%——对自担任董监高的第二大及第三大股东处协议受让的股份,每股转让价格为25.5元/股,转让比例均“顶着”董监高持股25%的减持上限;对自另外五名非董监高的自然人小股东处协议受让的股份,每股转让价格为23元/股。

由于上市公司股权较为分散且实控人张成锁未参与本次交易,交易后科林电气实控人持有上市公司11.07%股份及对应表决权;海信网能持有上市公司10.07%股份及19.64%表决权,成为了上市公司的第一大表决权股东,但后续拟完成对上市公司控制权的收购仍需通过增持股份得以实现。

以下为交易方案的构成要素:

近年来,家电企业们的对外收购动作频频

近年来,家电企业们集体求变,为寻找更大的利润空间,加速了大手笔对外收购的步伐,多次现身A股市场“扫货”。我们梳理了自2020年来部分家电企业的重大对外收购事件,具体如下:

从单一主业到多元共生:家电巨头们铺开发展新蓝图

家电巨头们在享受了家电行业高速发展的红利期后,随着家电行业进入成熟阶段、行业格局已日趋稳定下,ToC端家电市场的天花板已没有太多想象空间。一方面,为巩固在家电领域的优势地位,各大巨头纷纷加速出海(包括海外并购)、推进国际化以拓展海外市场;此外,打造中高端化品牌及提供智能化解决方案也是提升竞争力的重要路径之一。

另一方面,对于这一类在成熟市场已取得可观市场份额、利润丰厚的“现金牛”企业而言,结合其拥有科学的管理体制及优秀的管理经营团队,积极拥抱转型、寻求第二增长曲线已然成为了不二的选择。近些年来通过内生式发展及外延式并购,各大巨头们的产业发展新蓝图已渐浮水面。

相同之处是各自在加码转型过程中大力发展对ToB相关的布局,不同的是出于各自既定战略目标的个性化谋篇布局。

1、美的:强化第二增长引擎,聚焦五大业务板块

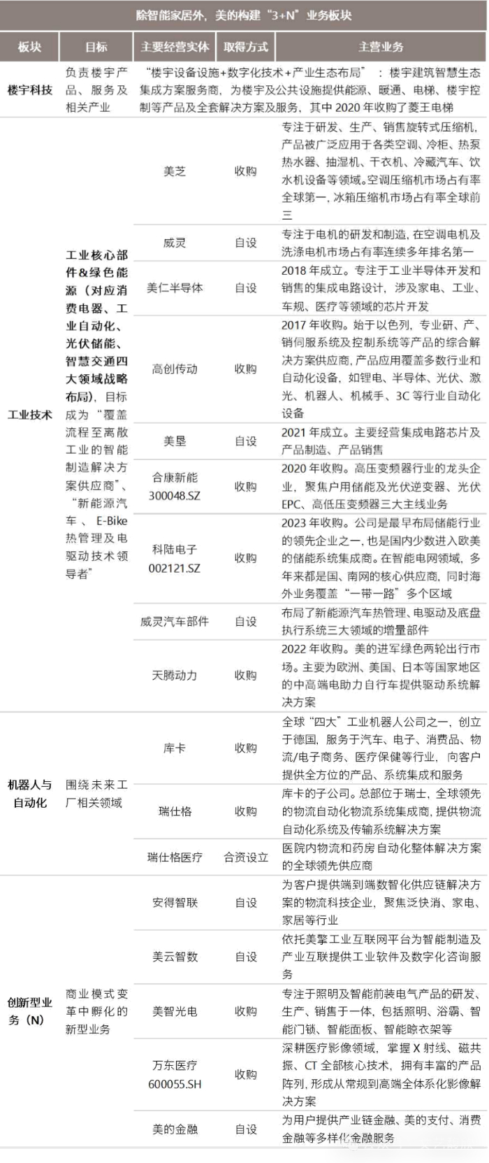
作为家电行业的“老大哥”,美的坚持“科技领先、用户直达、数智驱动、全球突破”的四大战略主轴,聚焦全面智能化和数字化,以四大战略主轴为支柱推进,通过多元产业形成周期互补,并确立了智能家居、楼宇科技、工业技术、机器人与自动化和创新型业务的五大业务板块。五大板块既独立,又相互赋能,板块之间存在内在的关联性及协同性,而不是不同业务的随意拼接。横向扩展方面,美的持续丰富品类及扩大规模以增加效率优势;在纵向扩展方面,不断开发迭代压缩机、电机以及其他工业核心部件并通过收购进入前沿科技领域,如伺服系统、工业机器人等,并通过横纵扩展创造产业协同效应,为商业及工业解决方案业务的持续增长构筑坚固基石和注入强劲势能。

美的2023年年报显示,美的已建立规模快速增长的商业及工业解决方案业务,对应收入在总收入的占比已从2020年的18.5%提升至2023年的26%以上,并于2023年收入接近千亿元,B端业务已成为美的业务持续增长的主要引擎之一。从细分的营收规模及增速上看,三大核心板块业务(楼宇科技、工业技术、机器人与自动化)已具备较大的体量,且呈现齐头并进、旗鼓相当的发展态势。

2017年以来,美的的并购重心已从家电板块拓展至机器人与自动化、工业技术、楼宇科技等B端业务,进一步探索多元化发展途径。美的的楼宇科技最早成立于1999年,经过二十多年发展,已由中央空调供应商转型为楼宇建筑智慧生态集成方案服务商。中央空调、电梯等设备型业务是楼宇建筑中的“器官”,对应市场规模均超千亿元,于是美的于2020年收购菱王电梯以补齐产业链短板,并综合数智化解决方案提高效率和竞争力,进一步深化了在智慧楼宇的布局。

早在2011年美的就已开始转型升级智能制造,看好工业机器人的蓝海市场。自2015年起历时7年于2022年以累计花费超300亿元完成对库卡100%股权的全面收购,并形成以库卡为核心的机器人与自动化系统业务。库卡系全球“四大”工业机器人公司之一,2023年库卡的收入和盈利均创历史新高,库卡中国的收入贡献由2020年的15%上升至2022年的22%以上,在中国的业务表现尤为突出。

与此同时,美的在工业技术领域同步持续发力,聚合“绿色能源”与“工业核心部件”领域的核心科技力量,拥有丰富的品牌组合,在消费电器、工业自动化、光伏储能、智慧交通等高增长领域持续深化发展——例如,2017年收购了以色列的运动控制和伺服电机生产商高创传动,是完善工业机器人产业链的重要一环,形成对库卡机器人业务的补充;2018年设立了威灵汽车部件进军新能源汽车行业,产品主要聚焦于新能源汽车核心零部件,踩准趋势,在随后新能源汽车爆发式增长之际品尝到行业的红利;2020年通过收购合康新能,加速了美的大型中央空调的变频化进程,深化在工业自动化领域的产业布局,结合合康新能在新能源领域的布局也顺理成章让美的踏入新能源行业;2022年收购专注为两轮车提供电助力驱动系统的天腾动力,美的工业技术进一步扩大在智慧交通产业的版图,正式进入绿色两轮出行市场。美的工业技术现有研究资源、电机技术解决方案、大规模精密制造体系等进一步加持天腾动力提升其产品竞争力;相应地,天腾动力拥有的丰富行业经验和客户资源也将为美的工业技术智慧交通领域的发展提供思路与借鉴;2023年完成收购科陆电子,意在深化布局储能业务,并且帮助美的在能源管理、楼宇科技等领域扩展,推动低碳改造行业的发展。另外,美的还设立了芯片企业,深化布局芯片产品技术,以期应用于本身已布局的家电等行业,畅通上下游产业链。

此外,医疗健康领域也是美的重点布局的产业之一。自2021年收购万东医疗切入医学图像领域后,美的打造了跨多板块的产业联合体——美的医疗,旗下包含万东医疗、库卡医疗、美的生物医疗、瑞仕格医疗、美的楼宇科技,持续深化五大医疗场景解决方案并推动落地,致力于成为对标国际品牌的医疗科技巨头。

以下为美的在智能家居外的业务板块布局概况:

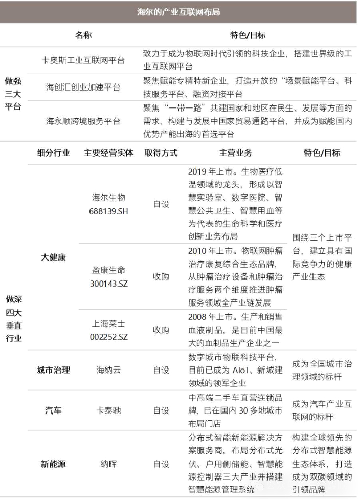
2、海尔的“产业互联网”版图——着力布局大健康产业赛道

海尔持续聚焦智慧住居和产业互联网两大赛道。在产业互联网赛道上,做强三大平台,做深四大垂直行业,分别为大健康、城市治理、汽车及新能源行业。四大垂直行业中,海尔最先已深度融入大健康产业,旗下控股了两家医疗领域的上市公司(海尔生物、盈康生命),收购第三家上市公司上海莱士的交易正在进行中,并以上市平台为基石不断扩张自身的医疗版图。

海尔生物成立于2005年,脱胎于海尔冰箱制冷业务,坐稳国内医疗低温存储龙头后,后以低温存储为基础向多场景解决方案发散,比如2020年以5.47亿元收购重庆三大伟业90%股权即是该思路下的实践尝试,重庆三大伟业是国内少数具有采浆设备、采浆耗材以及配套药品等全系列产品的头部企业。此次收购将血液安全领域的应用场景从医院、血站延伸至采浆站,还能够实现“设备+耗材+药品”的综合解决方案拓展。

2019年海尔耗资18.23亿元收购了盈康生命控股权,彼时的盈康生命已是国内领先的肿瘤放射治疗设备综合服务商和肿瘤医疗服务运营商。海尔在收购后延续了对盈康生命既有产业链布局的思路,打造了“盈康一生”的大健康生态品牌,并不断深化医疗器械板块的业务,包括2022年以3亿元收购了圣诺医疗100%股权,填补了盈康生命肿瘤诊断设备领域的空白;此外,2023年以1.239亿元收购了耗材赛道国产第一梯队厂家优尼器械70%股权,为高压输注生态产业提供全方位解决方案,助力公司业务由设备领域向耗材领域的延伸,从而打造肿瘤场景下的“设备+耗材”的生态产业体系链条。

2023年底,海尔公告以125亿元收购作为国内血制品领先企业的上海莱士(002252.SZ),交易尚在进行中。2001年起,国家未再批准设立新的血液制品生产企业。本次收购完成后,海尔将获得稀缺的血制品生产资质牌照,助力盈康一生完善血液生态产业链布局,上海莱士也将成为海尔大健康版图中最大的一块拼图。以下为海尔在产业互联网赛道的布局概况:

此外,格力电器、海信集团、TCL、创维等家电巨头也通过结合内生式增长与外延式发展的方式确立了符合自身战略的新阶段多元化发展之路。

如何穿越周期一直是中国公司经营过程中绕不开的话题。溯源家电巨头的发展历程,或许能为我们带来些启示——一些家电巨头们在经受住家电完整周期的洗礼后,结合自身积累的禀赋,经过长期摸索,寻找到适合自己的新方向,并切中新经济发展趋势。经济转型“阵痛期”、产业“换挡期”是公司能否跨越周期的重要节点,对应需要公司在主业高速发展期就做足准备,基于已有产业布局优势提前培育壮大第二增长曲线,以承受住一轮轮周期的“历练”。

除家电产业外,其他在全球范围内已经“打完仗”的产业巨头如想“百年长青”,也须做“时代的企业”,与时代同行,在每一个新的发展阶段承担相对应的发展使命,持续裂变、转型升级,老树发新芽。

加载中...