无人机成低空经济炒作分支:近20只概念股涨停 多家上市公司回应相关业务事宜
东方财富网
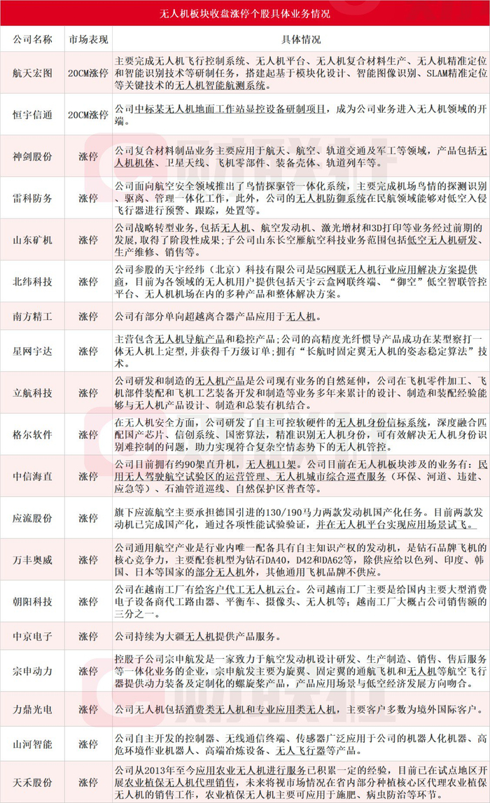
受珠海、深圳间首条无人机低空快递物流航路近日启动试运行的利好消息刺激,近20只无人机概念股收盘涨停。其中,航天宏图和恒宇信通收盘20CM涨停,神剑股份、雷科防务、山东矿机、北纬科技、南方精工、星网宇达、立航科技、格尔软件、中信海直、应流股份、万丰奥威、朝阳科技、中京电子、宗申动力、力鼎光电、山河智能和天禾股份纷纷涨停。
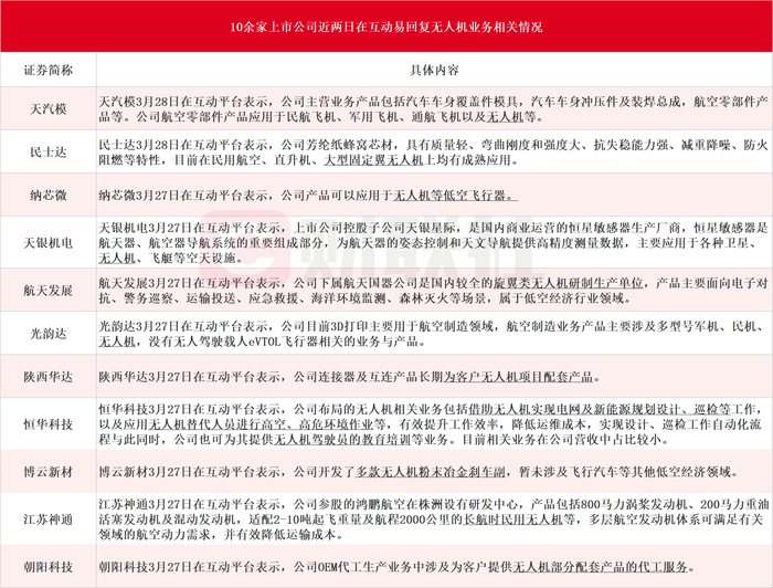
据不完全统计,截至发稿,包括天汽模、民士达、纳芯微、天银机电、航天发展、光韵达、陕西华达、恒华科技、博云新材、江苏神通和朝阳科技在内的11家上市公司近两日在互动平台回复无人机业务相关情况。
注:华泰证券李聪等人在研报中梳理,无人机产业链包括电子信息设备原材料、机体&发动机原材料、飞控系统、任务载荷、机体加工外协、动力系统以及整机系统,其中无人机制造领域相关标的包括中航沈飞、航天彩虹、中无人机、航天电子、高德红外、睿创微纳、华测导航、纵横股份、星网宇达、大立科技、晶品特装、利君股份、博云新材、广联航空、航发动力、宗申动力、鹏辉能源和微光股份等。